Report Overview
Visitedpublic
2024-05-17 15:16:11
Tags
Submit Tags
URL
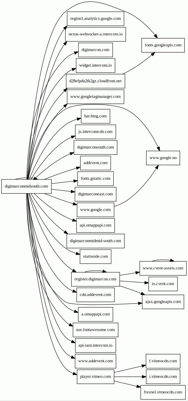
digimarconmidsouth.com
Finishing URL
digimarconmidsouth.com/
IP / ASN

188.114.97.1
Title
DigiMarCon Mid-South 2024 · Nashville, TN · May 30 - 31, 2024 · Digital Marketing, Media and Advertising Conference & Exhibition
Detections
urlquery
0
Network Intrusion Detection
0
Threat Detection Systems
0
Host Summary
| Host | Rank | Registered | First Seen | Last Seen | Sent | Received | IP | Fingerprints |
|---|---|---|---|---|---|---|---|---|
d28efpdu2tk2gz.cloudfront.net | unknown | 2008-04-25 | 2013-05-05 22:07:18 | 2024-02-21 20:11:52 | 449 B | 83 kB | ![]() 143.204.42.2 | |
player.vimeo.com | 1858 | 2004-12-15 | 2013-09-26 05:16:08 | 2024-05-16 18:12:18 | 1.1 kB | 20 kB | ![]() 162.159.138.60 | |
a.omappapi.com | 5418 | 2020-03-16 | 2020-03-20 21:01:36 | 2024-05-17 10:40:46 | 843 B | 31 kB | ![]() 195.181.166.158 | |
digimarconeast.com | unknown | 2016-10-21 | 2017-05-05 08:45:10 | 2024-04-17 05:09:31 | 4.7 kB | 487 kB | ![]() 104.21.8.46 | |
statinside.com | unknown | 2020-06-23 | 2020-07-13 16:05:22 | 2024-05-07 10:15:26 | 899 B | 14 kB | ![]() 104.21.57.149 | |
io.cvent.com | 48464 | 1999-08-07 | 2019-04-01 06:16:37 | 2024-05-14 16:08:38 | 1.2 kB | 1.3 kB | ![]() 3.164.240.4 | |
api-iam.intercom.io | 2892 | 2011-08-15 | 2018-08-02 22:07:54 | 2024-05-17 07:09:20 | 526 B | 2.7 kB | ![]() 35.171.70.209 | |
location.services.mozilla.com | 6771 | 1994-10-18 | 2014-06-01 18:52:34 | 2024-05-16 23:53:29 | 379 B | 529 B | ![]() 44.241.41.59 | |
digimarconmidmid-south.com | unknown | unknown | No data | No data | 449 B | 4.8 kB | ![]() 190.2.139.23 | |
www.addevent.com | 44415 | 2005-11-12 | 2015-12-15 05:28:39 | 2024-05-15 18:14:03 | 437 B | 364 B | ![]() 34.250.175.220 | |
cdn.addevent.com | 24424 | 2005-11-12 | 2021-12-18 14:51:43 | 2024-05-15 10:19:20 | 4.6 kB | 227 kB | ![]() 143.204.55.92 | |
www.google.com | 7 | 1997-09-15 | 2015-05-10 13:11:19 | 2024-05-15 18:17:59 | 2.3 kB | 3.8 kB | ![]() 142.250.74.132 | |
www.google.no | 25607 | 2001-02-26 | 2016-04-05 21:50:59 | 2024-05-16 20:36:19 | 1.9 kB | 1.2 kB | ![]() 142.250.74.163 | |
region1.analytics.google.com | unknown | 1997-09-15 | 2022-03-17 12:26:33 | 2024-05-16 20:22:09 | 938 B | 453 B | ![]() 216.239.32.36 | |
nexus-websocket-a.intercom.io | 2137 | 2011-08-15 | 2015-06-26 12:17:57 | 2024-05-16 18:12:42 | 1.5 kB | 564 B | ![]() 35.174.127.31 | |
widget.intercom.io | 2417 | 2011-08-15 | 2020-07-20 14:16:46 | 2024-05-16 18:13:20 | 417 B | 7.5 kB | ![]() 52.85.243.129 | |
ajax.googleapis.com | 12905 | 2005-01-25 | 2013-08-16 11:51:31 | 2024-05-17 06:39:07 | 889 B | 67 kB | ![]() 142.250.74.138 | |
digimarconsouth.com | 643674 | 2017-07-16 | 2019-02-13 00:00:05 | 2024-04-11 07:16:32 | 17 kB | 4.4 MB | ![]() 172.67.218.253 | |
fonts.gstatic.com | unknown | 2008-02-11 | 2014-09-09 02:40:21 | 2024-05-17 02:10:07 | 3.4 kB | 163 kB | ![]() 216.58.207.227 | |
i.vimeocdn.com | 3126 | 2010-04-21 | 2014-03-27 23:24:57 | 2024-05-17 09:44:53 | 2.5 kB | 48 kB | ![]() 151.101.192.217 | |
bat.bing.com | 387 | 1996-01-29 | 2014-04-08 11:23:16 | 2024-05-16 18:12:27 | 1.7 kB | 15 kB | ![]() 13.107.21.237 | |
digimarcon.com | 274786 | 2013-10-07 | 2014-04-04 21:03:26 | 2024-04-17 03:40:13 | 894 B | 14 kB | ![]() 104.26.5.37 | |
www.googletagmanager.com | 75 | 2011-11-11 | 2013-05-22 04:07:37 | 2024-05-16 18:54:27 | 1.4 kB | 291 kB | ![]() 142.250.74.168 | |
register.digimarcon.com | unknown | 2013-10-07 | 2021-03-18 01:37:52 | 2021-03-26 14:29:42 | 9.7 kB | 67 kB | ![]() 143.204.55.36 | |
js.intercomcdn.com | 2440 | 2013-04-25 | 2020-02-19 12:43:00 | 2024-05-17 07:09:19 | 3.0 kB | 2.4 MB | ![]() 3.164.240.40 | |
digimarconmidsouth.com | unknown | unknown | No data | No data | 88 kB | 7.6 MB | ![]() 188.114.96.1 | |
ocsp.r2m03.amazontrust.com | unknown | 2007-05-11 | 2023-02-21 01:06:24 | 2024-05-16 21:37:16 | 1.4 kB | 3.8 kB | ![]() 143.204.53.97 | |
fonts.googleapis.com | 8877 | 2005-01-25 | 2013-06-10 22:14:26 | 2024-05-16 21:25:34 | 2.3 kB | 293 kB | ![]() 142.250.74.106 | |
www.cvent-assets.com | 47516 | 2016-02-08 | 2017-02-15 12:29:43 | 2024-05-14 16:08:37 | 34 kB | 4.6 MB | ![]() 143.204.55.27 | |
use.fontawesome.com | 942 | 2012-10-18 | 2017-01-30 05:43:25 | 2024-05-16 18:15:21 | 1.0 kB | 290 kB | ![]() 172.67.142.245 | |
api.omappapi.com | 5038 | 2020-03-16 | 2020-03-20 17:43:56 | 2024-05-15 18:47:27 | 475 B | 839 B | ![]() 172.66.41.8 | |
addevent.com | 11824 | 2005-11-12 | 2015-06-25 19:35:14 | 2024-05-16 13:26:11 | 419 B | 353 B | ![]() 34.250.175.220 | |
f.vimeocdn.com | 3234 | 2010-04-21 | 2014-04-09 20:24:34 | 2024-05-16 21:04:33 | 2.7 kB | 518 kB | ![]() 151.101.238.109 | |
fresnel.vimeocdn.com | 3128 | 2010-04-21 | 2014-12-13 10:04:00 | 2024-05-17 09:44:53 | 1.1 kB | 520 B | ![]() 34.120.202.204 |
Related reports
Threat Detection Systems
Public InfoSec YARA rules
No alerts detected
OpenPhish
No alerts detected
PhishTank
No alerts detected
mnemonic secure dns
No alerts detected
Quad9 DNS
No alerts detected
ThreatFox
No alerts detected
JavaScript (181)
| HASH | FROM | Size | First Seen | Last Seen | |
|---|---|---|---|---|---|
| fe364450e1391215f596d043488f989f | DocumentWrite | 15 B | 2023-03-07 | 2026-04-05 | |
Introduced by DocumentWrite First Seen 2023-03-07 Last Seen 2026-04-05 Times Seen 63413 Size 15 B (15 bytes) MD5 fe364450e1391215f596d043488f989f SHA1 d1848aa7b5cfd853609db178070771ad67d351e9 Loading... | |||||
| 182ee57d2649377e99330ccdd213f252 | DocumentWrite | 459 B | 2023-03-08 | 2024-09-20 | |
Introduced by DocumentWrite First Seen 2023-03-08 Last Seen 2024-09-20 Times Seen 102 Size 459 B (459 bytes) MD5 182ee57d2649377e99330ccdd213f252 SHA1 4304b9a1ae27eb945596906926b2469bcb825ded Loading... | |||||
| c40f9a8734bbc2d752fff1191c584b35 | DocumentWrite | 32 B | 2023-03-14 | 2026-04-03 | |
Introduced by DocumentWrite First Seen 2023-03-14 Last Seen 2026-04-03 Times Seen 8 Size 32 B (32 bytes) MD5 c40f9a8734bbc2d752fff1191c584b35 SHA1 71d299e4d22d5a0e486cad140b5f07d629183d10 Loading... | |||||
HTTP Transactions (351)
| URL | IP | Response | Size |
|---|




