Report Overview
Visitedpublic
2024-05-09 13:11:39
Tags
Submit Tags
URL
kr.tube4us.top/v/s/motherless.com/484AE0F/title/REAL%20FAMILY-%20Mom%20and%20Son%20on%20Webcam.mp4%20[4:34x432p]/
Finishing URL
kr.tube4us.top/contact/----kw/inurl:spankbang.party
IP / ASN

188.114.96.1
Title
Contact & Abuse -VIDEOS@AV4.us
Detections
urlquery
0
Network Intrusion Detection
0
Threat Detection Systems
0
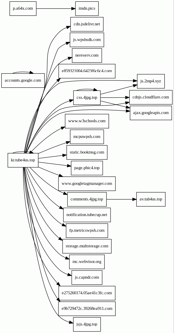
Host Summary
| Host | Rank | Registered | First Seen | Last Seen | Sent | Received | IP | Fingerprints |
|---|---|---|---|---|---|---|---|---|
js.2mp4.xyz | unknown | 2020-06-14 | 2024-03-24 07:39:44 | 2024-03-26 00:21:39 | 843 B | 27 kB | ![]() 188.114.96.1 | |
www.w3schools.com | 17487 | 2000-03-21 | 2014-02-05 21:15:46 | 2024-05-08 07:35:58 | 419 B | 5.8 kB | ![]() 192.229.133.221 | |
storage.multstorage.com | unknown | 2023-09-22 | 2023-09-22 14:56:00 | 2024-05-07 20:51:57 | 526 B | 1.6 kB | ![]() 104.21.30.242 | |
jsjs.4jpg.top | unknown | 2024-03-07 | 2024-03-08 21:38:07 | 2024-03-10 10:23:15 | 1.3 kB | 234 kB | ![]() 188.114.96.1 | |
mc.webvisor.org | 17571 | 2009-08-25 | 2017-08-16 04:40:17 | 2024-05-08 19:47:47 | 3.4 kB | 4.3 kB | ![]() 87.250.250.119 | |
js.capndr.com | 316718 | 2021-08-30 | 2021-08-30 14:51:01 | 2024-05-08 15:50:32 | 401 B | 374 B | ![]() 45.133.44.53 | |
notification.tubecup.net | 8210 | 2008-09-26 | 2019-08-30 11:36:01 | 2024-05-08 20:05:17 | 563 B | 309 B | ![]() 138.201.237.88 | |
css.4jpg.top | unknown | 2024-03-07 | 2024-03-18 05:19:51 | 2024-04-18 00:48:22 | 1.0 kB | 87 kB | ![]() 188.114.96.1 | |
imdn.pics | unknown | 2023-09-14 | 2023-09-14 16:55:44 | 2024-05-07 20:51:25 | 850 B | 14 kB | ![]() 45.133.44.25 | |
av.av4us.top | unknown | 2023-01-18 | 2024-03-25 21:17:51 | 2024-03-27 00:20:27 | 796 B | 2.6 kB | ![]() 0.0.0.0 | |
mcpuwpsh.com | unknown | 2022-08-12 | 2022-08-12 18:58:44 | 2024-05-08 08:22:09 | 480 B | 2.2 kB | ![]() 94.130.197.240 | |
page.phic4.top | unknown | 2024-03-07 | 2024-03-28 09:56:57 | 2024-04-16 16:35:24 | 792 B | 41 kB | ![]() 104.21.73.126 | |
accounts.google.com | 81 | 1997-09-15 | 2016-03-20 13:44:49 | 2024-05-07 18:13:24 | 1.8 kB | 6.6 kB | ![]() 74.125.131.84 | |
e859321004.6423f6c6c4.com | unknown | unknown | No data | No data | 8.6 kB | 7.0 kB | ![]() 167.235.163.216 | |
p.a64x.com | unknown | 2023-07-27 | 2023-07-27 15:12:45 | 2024-05-08 18:25:00 | 1.5 kB | 691 B | ![]() 104.21.19.82 | |
static.bookmsg.com | 47495 | 2020-09-15 | 2020-11-24 15:56:32 | 2024-05-08 14:07:59 | 1.1 kB | 2.2 kB | ![]() 45.133.44.25 | |
cacrz.4jpg.top | unknown | 2024-03-07 | 2024-04-16 15:36:39 | 2024-04-16 15:36:39 | 387 B | 9.5 kB | ![]() 188.114.96.1 | |
comments.4jpg.top | unknown | 2024-03-07 | 2024-03-24 08:56:42 | 2024-03-27 00:20:42 | 425 B | 9.7 kB | ![]() 188.114.96.1 | |
www.googletagmanager.com | 75 | 2011-11-11 | 2013-05-22 04:07:37 | 2024-05-09 02:26:30 | 854 B | 143 kB | ![]() 142.250.74.72 | |
fp.metricswpsh.com | unknown | 2021-10-29 | 2022-04-22 13:20:32 | 2024-05-08 15:44:03 | 522 B | 384 B | ![]() 157.90.84.242 | |
nereserv.com | 40015 | 2020-12-21 | 2020-12-21 12:07:56 | 2024-05-08 14:28:02 | 1.1 kB | 640 B | ![]() 168.119.25.102 | |
e9b729472c.39268ea911.com 5 alert(s) on this Host | unknown | unknown | No data | No data | 2.3 kB | 495 kB | ![]() 45.133.44.53 | |
cdn.jsdelivr.net | 439 | 2012-05-16 | 2012-09-30 02:15:09 | 2024-05-08 21:21:13 | 1.3 kB | 230 kB | ![]() 104.18.187.31 | |
cdnjs.cloudflare.com | 235 | 2009-02-17 | 2015-04-17 22:46:33 | 2024-05-09 10:46:43 | 1.3 kB | 15 kB | ![]() 104.17.25.14 | |
ajax.googleapis.com | 12905 | 2005-01-25 | 2013-08-16 11:51:31 | 2024-05-09 13:29:10 | 1.3 kB | 94 kB | ![]() 216.58.211.10 | |
js.wpshsdk.com | 12130 | 2021-06-04 | 2021-06-04 15:50:00 | 2024-05-07 09:54:21 | 409 B | 15 kB | ![]() 45.133.44.53 | |
o.pki.goog | unknown | 2016-06-13 | 2024-04-24 13:44:57 | 2024-05-07 21:49:03 | 650 B | 1.4 kB | ![]() 142.250.74.131 | |
kr.tube4us.top | unknown | unknown | No data | No data | 1.2 kB | 25 kB | ![]() 188.114.96.1 | |
e275260174.05ae41c3fc.com | unknown | unknown | No data | No data | 825 B | 320 B | ![]() 45.133.44.53 |
Related reports
Threat Detection Systems
Public InfoSec YARA rules
No alerts detected
OpenPhish
No alerts detected
PhishTank
No alerts detected
mnemonic secure dns
No alerts detected
Quad9 DNS
| Scan Date | Severity | Indicator | Alert |
|---|---|---|---|
| 2024-05-09 | medium | 39268ea911.com | Sinkholed |
| 2024-05-09 | medium | 39268ea911.com | Sinkholed |
| 2024-05-09 | medium | 39268ea911.com | Sinkholed |
| 2024-05-09 | medium | 39268ea911.com | Sinkholed |
| 2024-05-09 | medium | 39268ea911.com | Sinkholed |
ThreatFox
No alerts detected
JavaScript (33)
| HASH | FROM | Size | First Seen | Last Seen | |
|---|---|---|---|---|---|
| edc24b7d2fc7536422daee6621435edf | DocumentWrite | 55 B | 2024-04-16 | 2026-03-29 | |
Introduced by DocumentWrite First Seen 2024-04-16 Last Seen 2026-03-29 Times Seen 2321 Size 55 B (55 bytes) MD5 edc24b7d2fc7536422daee6621435edf SHA1 71fd4875b509449d820e6a3dd7d83e5f6c31fac8 Loading... | |||||
| 5a29898793b9b3ba17ab073d341adeba | DocumentWrite | 2.1 kB | 2024-04-24 | 2024-08-20 | |
Introduced by DocumentWrite First Seen 2024-04-24 Last Seen 2024-08-20 Times Seen 1044 Size 2.1 kB (2104 bytes) MD5 5a29898793b9b3ba17ab073d341adeba SHA1 f03628f77ea336b46875ae407ec1a163fcc9fdf4 Loading... | |||||
| 8da66cae5fc09ad0ad54710cd4960dbd | DocumentWrite | 88 B | 2023-03-07 | 2026-03-29 | |
Introduced by DocumentWrite First Seen 2023-03-07 Last Seen 2026-03-29 Times Seen 2420 Size 88 B (88 bytes) MD5 8da66cae5fc09ad0ad54710cd4960dbd SHA1 01ef404d9c252491d6f0cd6900cce145d4b76db1 Loading... | |||||
| b699f16254cb4306104bd474da89ad1c | DocumentWrite | 222 B | 2024-04-16 | 2024-08-20 | |
Introduced by DocumentWrite First Seen 2024-04-16 Last Seen 2024-08-20 Times Seen 1233 Size 222 B (222 bytes) MD5 b699f16254cb4306104bd474da89ad1c SHA1 5d2222549c6eeb6082284ac34ef643cbba7f8ac6 Loading... | |||||
| 4b4b5c916fca1f879ae406eafa073906 | DocumentWrite | 30 B | 2024-04-16 | 2025-09-07 | |
Introduced by DocumentWrite First Seen 2024-04-16 Last Seen 2025-09-07 Times Seen 1685 Size 30 B (30 bytes) MD5 4b4b5c916fca1f879ae406eafa073906 SHA1 b188d4ad342b5264c33cf9c6f655aa95118fb6d0 Loading... | |||||
| 2badd01f80cd03eb7ffce90487ab3f71 | DocumentWrite | 43 B | 2023-03-07 | 2026-03-29 | |
Introduced by DocumentWrite First Seen 2023-03-07 Last Seen 2026-03-29 Times Seen 2350 Size 43 B (43 bytes) MD5 2badd01f80cd03eb7ffce90487ab3f71 SHA1 1d0af7cc184466c7d86216085ea60242daeb1eb4 Loading... | |||||
HTTP Transactions (56)
| URL | IP | Response | Size |
|---|



