Report Overview
Visitedpublic
2025-02-23 18:47:00
Tags
Submit Tags
URL
www.opensubtitles.org/pb/search/sublanguageid-all/idmovie-491988
Finishing URL
www.opensubtitles.org/pb/search/sublanguageid-all/idmovie-491988
IP / ASN

172.67.158.44
Title
Hell House LLC legendas | 33 Legendas
Detections
urlquery
0
Network Intrusion Detection
0
Threat Detection Systems
0
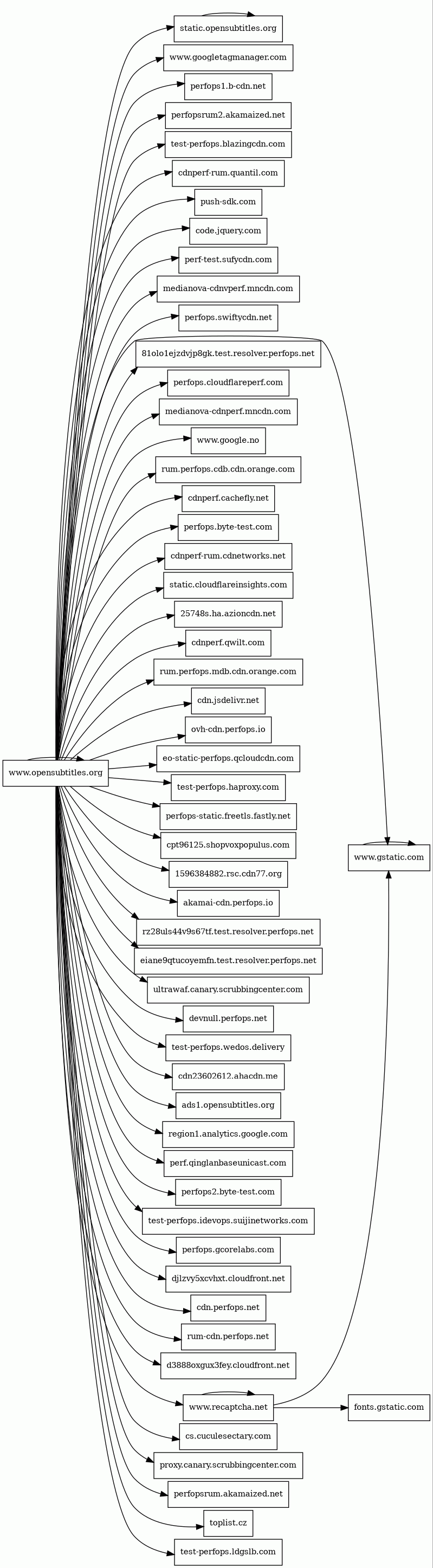
Host Summary
| Host | Rank | Registered | First Seen | Last Seen | Sent | Received | IP | Fingerprints |
|---|---|---|---|---|---|---|---|---|
www.googletagmanager.com | 75 | 2011-11-11 | 2012-10-04 | 2025-02-19 | 440 B | 106 kB | ![]() 142.250.178.40 | |
rz28uls44v9s67tf.test.resolver.perfops.net | unknown | 2017-06-26 | 2025-02-23 | 2025-02-23 | 470 B | 371 B | ![]() 52.59.104.159 | |
rum.perfops.mdb.cdn.orange.com | unknown | 1993-12-09 | 2022-03-16 | 2025-02-21 | 488 B | 1.3 kB | ![]() 80.15.253.0 | |
www.recaptcha.net | 2060 | 2007-01-06 | 2012-07-11 | 2025-02-19 | 2.4 kB | 80 kB | ![]() 142.250.178.99 | |
perfops.swiftycdn.net | 273873 | 2017-02-13 | 2021-11-24 | 2025-02-21 | 482 B | 1.2 kB | ![]() 213.183.34.200 | |
fonts.gstatic.com | unknown | 2008-02-11 | 2014-04-02 | 2025-02-19 | 529 B | 16 kB | ![]() 142.250.74.35 | |
ovh-cdn.perfops.io | 262832 | 2017-06-26 | 2020-10-12 | 2025-02-21 | 476 B | 1.2 kB | ![]() 46.105.200.68 | |
cs.cuculesectary.com 1 alert(s) on this Host | unknown | 2025-01-08 | 2025-02-22 | 2025-02-22 | 434 B | 1.5 kB | ![]() 23.109.170.222 | |
devnull.perfops.net | 241913 | 2017-06-26 | 2018-04-07 | 2025-02-21 | 3.2 kB | 8.9 kB | ![]() 104.21.60.173 | |
static.cloudflareinsights.com | 1294 | 2019-08-30 | 2019-09-24 | 2025-02-19 | 520 B | 20 kB | ![]() 104.16.79.73 | |
cpt96125.shopvoxpopulus.com | 388698 | 2016-04-28 | 2021-12-24 | 2025-02-21 | 490 B | 1.1 kB | ![]() 34.107.229.149 | |
cdn23602612.ahacdn.me | unknown | 2016-12-21 | 2024-04-30 | 2025-02-21 | 479 B | 1.1 kB | ![]() 45.133.44.2 | |
www.gstatic.com | unknown | 2008-02-11 | 2012-05-29 | 2025-02-19 | 3.4 kB | 974 kB | ![]() 142.250.178.67 | |
rum.perfops.cdb.cdn.orange.com | unknown | 1993-12-09 | 2024-02-21 | 2025-02-21 | 488 B | 1.3 kB | ![]() 80.15.255.0 | |
perfopsrum2.akamaized.net | unknown | 2014-03-18 | 2025-02-05 | 2025-02-21 | 483 B | 1.2 kB | ![]() 95.101.10.49 | |
akamai-cdn.perfops.io | 239274 | 2017-06-26 | 2020-10-08 | 2025-02-21 | 479 B | 1.3 kB | ![]() 95.101.10.179 | |
perfops-static.freetls.fastly.net | unknown | 2011-04-18 | 2022-04-05 | 2025-02-21 | 491 B | 1.2 kB | ![]() 151.101.194.79 | |
medianova-cdnperf.mncdn.com | unknown | 2010-01-13 | 2022-11-20 | 2025-02-21 | 485 B | 1.2 kB | ![]() 31.3.2.84 | |
cdnperf-rum.cdnetworks.net | 310051 | 2006-06-14 | 2019-08-09 | 2025-02-21 | 486 B | 1.3 kB | ![]() 163.171.134.109 | |
25748s.ha.azioncdn.net | 265715 | 2011-07-15 | 2020-03-02 | 2025-02-21 | 480 B | 1.2 kB | ![]() 179.191.181.65 | |
perf-test.sufycdn.com | unknown | 2024-08-08 | 2024-12-13 | 2025-02-21 | 479 B | 1.3 kB | ![]() 143.204.55.57 | |
perf.qinglanbaseunicast.com | unknown | 2024-07-17 | 2024-10-22 | 2025-02-21 | 485 B | 1.5 kB | ![]() 47.246.49.177 | |
medianova-cdnvperf.mncdn.com | unknown | 2010-01-13 | 2023-01-27 | 2025-02-21 | 486 B | 1.2 kB | ![]() 185.22.163.103 | |
perfopsrum.akamaized.net | unknown | 2014-03-18 | 2024-10-24 | 2025-02-21 | 496 B | 1.2 kB | ![]() 95.101.10.49 | |
www.google.no | 25607 | 2001-02-26 | 2012-06-26 | 2025-02-19 | 823 B | 578 B | ![]() 142.250.74.131 | |
perfops1.b-cdn.net | 295815 | 2016-04-25 | 2020-11-22 | 2025-02-21 | 482 B | 1.3 kB | ![]() 194.242.11.186 | |
cdn.perfops.net | 238995 | 2017-06-26 | 2021-02-22 | 2025-02-21 | 426 B | 10 kB | ![]() 172.67.198.235 | |
static.opensubtitles.org | 564596 | 2005-12-03 | 2014-12-29 | 2025-02-22 | 31 kB | 489 kB | ![]() 172.67.158.44 | |
code.jquery.com | 634 | 2005-12-10 | 2012-05-21 | 2025-02-19 | 427 B | 31 kB | ![]() 151.101.130.137 | |
d3888oxgux3fey.cloudfront.net | unknown | 2008-04-25 | 2021-06-29 | 2025-02-21 | 487 B | 1.1 kB | ![]() 52.85.49.84 | |
cdnperf-rum.quantil.com | unknown | 2003-06-19 | 2022-07-06 | 2025-02-21 | 481 B | 1.2 kB | ![]() 163.171.162.85 | |
test-perfops.idevops.suijinetworks.com | unknown | 2022-02-10 | 2024-08-11 | 2025-02-21 | 498 B | 1.3 kB | ![]() 128.1.34.166 | |
test-perfops.blazingcdn.com | unknown | 2020-01-23 | 2024-10-29 | 2025-02-21 | 487 B | 1.1 kB | ![]() 188.240.13.2 | |
eiane9qtucoyemfn.test.resolver.perfops.net | unknown | 2017-06-26 | 2025-02-23 | 2025-02-23 | 470 B | 371 B | ![]() 52.59.104.159 | |
81olo1ejzdvjp8gk.test.resolver.perfops.net | unknown | 2017-06-26 | 2025-02-23 | 2025-02-23 | 470 B | 371 B | ![]() 52.59.104.159 | |
rum-cdn.perfops.net | 289063 | 2017-06-26 | 2020-10-13 | 2025-02-21 | 561 B | 1.4 kB | ![]() 172.67.198.235 | |
eo-static-perfops.qcloudcdn.com | unknown | 2015-08-24 | 2024-07-18 | 2025-02-21 | 489 B | 1.2 kB | ![]() 43.152.42.64 | |
perfops2.byte-test.com | unknown | 2021-01-28 | 2024-04-25 | 2025-02-21 | 480 B | 1.4 kB | ![]() 71.18.30.100 | |
test-perfops.ldgslb.com | unknown | 2022-06-13 | 2023-05-04 | 2025-02-21 | 483 B | 1.2 kB | ![]() 154.85.69.31 | |
cdn.jsdelivr.net | 439 | 2012-05-16 | 2012-09-30 | 2025-02-19 | 988 B | 14 kB | ![]() 104.18.186.31 | |
djlzvy5xcvhxt.cloudfront.net | unknown | 2008-04-25 | 2024-12-14 | 2025-02-19 | 488 B | 1.4 kB | ![]() 52.85.49.87 | |
test-perfops.haproxy.com | unknown | 2007-05-17 | 2022-05-30 | 2025-02-21 | 482 B | 1.2 kB | ![]() 104.152.112.108 | |
test-perfops.wedos.delivery | unknown | 2021-12-15 | 2025-01-24 | 2025-02-21 | 485 B | 1.2 kB | ![]() 45.138.107.13 | |
cdnperf.cachefly.net | 295067 | 2005-02-24 | 2018-07-21 | 2025-02-21 | 478 B | 1.3 kB | ![]() 205.234.175.175 | |
perfops.cloudflareperf.com | unknown | 2023-07-19 | 2023-08-21 | 2025-02-21 | 487 B | 867 B | ![]() 172.64.155.229 | |
push-sdk.com | unknown | 2022-10-25 | 2022-12-23 | 2025-02-18 | 901 B | 16 kB | ![]() 178.63.248.57 | |
ads1.opensubtitles.org | 864681 | 2005-12-03 | 2020-04-17 | 2025-02-22 | 3.2 kB | 106 kB | ![]() 172.67.158.44 | |
cdnperf.qwilt.com | unknown | 2009-01-15 | 2022-11-09 | 2025-02-21 | 475 B | 1.3 kB | ![]() 84.201.212.66 | |
toplist.cz | 261033 | 1997-12-04 | 2017-01-29 | 2025-02-21 | 443 B | 503 B | ![]() 88.86.101.2 | |
region1.analytics.google.com | unknown | 1997-09-15 | 2022-03-17 | 2025-02-19 | 1.0 kB | 853 B | ![]() 216.239.32.36 | |
perfops.byte-test.com | unknown | 2021-01-28 | 2024-02-24 | 2025-02-21 | 479 B | 1.4 kB | ![]() 23.236.112.179 | |
proxy.canary.scrubbingcenter.com | unknown | 2011-06-13 | 2023-03-25 | 2025-02-21 | 490 B | 825 B | ![]() 156.154.243.138 | |
ultrawaf.canary.scrubbingcenter.com | unknown | 2011-06-13 | 2023-03-25 | 2025-02-21 | 493 B | 816 B | ![]() 156.154.120.124 | |
perfops.gcorelabs.com | 272574 | 2014-08-14 | 2021-05-18 | 2025-02-21 | 481 B | 1.1 kB | ![]() 185.244.209.62 | |
www.opensubtitles.org | 303635 | 2005-12-03 | 2012-05-24 | 2025-02-19 | 5.2 kB | 64 kB | ![]() 172.67.158.44 | |
1596384882.rsc.cdn77.org | 280130 | 2013-03-12 | 2020-10-20 | 2025-02-21 | 482 B | 1.3 kB | ![]() 95.173.205.15 |
Related reports
Threat Detection Systems
Public InfoSec YARA rules
No alerts detected
OpenPhish
No alerts detected
PhishTank
No alerts detected
Quad9 DNS
| Scan Date | Severity | Indicator | Alert |
|---|---|---|---|
| 2025-02-23 | medium | cuculesectary.com | Sinkholed |
ThreatFox
No alerts detected
JavaScript (320)
| HASH | FROM | Size | First Seen | Last Seen | |
|---|---|---|---|---|---|
| 867a426e17a964d60a64e4db25dce2af | DocumentWrite | 144 B | 2025-02-23 | 2025-02-23 | |
Introduced by DocumentWrite First Seen 2025-02-23 Last Seen 2025-02-23 Times Seen 1 Size 144 B (144 bytes) MD5 867a426e17a964d60a64e4db25dce2af SHA1 79048b3062808a0a1e44184155a73c358286a607 Loading... | |||||
| 54c90d9c29bb29895a878b13993d18c1 | DocumentWrite | 121 B | 2025-02-23 | 2025-02-23 | |
Introduced by DocumentWrite First Seen 2025-02-23 Last Seen 2025-02-23 Times Seen 1 Size 121 B (121 bytes) MD5 54c90d9c29bb29895a878b13993d18c1 SHA1 ca232d4d0215798ec640a4340d7e80f16e3e4bc5 Loading... | |||||
| c69573d2829fba19416290c6ae2bef73 | DocumentWrite | 129 B | 2025-02-23 | 2025-02-23 | |
Introduced by DocumentWrite First Seen 2025-02-23 Last Seen 2025-02-23 Times Seen 1 Size 129 B (129 bytes) MD5 c69573d2829fba19416290c6ae2bef73 SHA1 9a939e19610afb9e3a3571b74f9914f4539bd854 Loading... | |||||
| c7139675ee9e37054395850ca2a8c10d | DocumentWrite | 158 B | 2025-02-23 | 2025-02-23 | |
Introduced by DocumentWrite First Seen 2025-02-23 Last Seen 2025-02-23 Times Seen 1 Size 158 B (158 bytes) MD5 c7139675ee9e37054395850ca2a8c10d SHA1 27ecf61e5738f95990574e2e83a6f0f7617b26f0 Loading... | |||||
| cfefe84647f7ff2798a62c1fa32e2cb1 | DocumentWrite | 126 B | 2025-02-23 | 2025-02-23 | |
Introduced by DocumentWrite First Seen 2025-02-23 Last Seen 2025-02-23 Times Seen 1 Size 126 B (126 bytes) MD5 cfefe84647f7ff2798a62c1fa32e2cb1 SHA1 a187d827800df4fb1554873999312e0ba4713440 Loading... | |||||
| 38ed145fb5d657c527bdae6baf46b242 | DocumentWrite | 169 B | 2025-02-23 | 2025-02-23 | |
Introduced by DocumentWrite First Seen 2025-02-23 Last Seen 2025-02-23 Times Seen 1 Size 169 B (169 bytes) MD5 38ed145fb5d657c527bdae6baf46b242 SHA1 5dac6e67d3c92be44f338b276afac6d4aa9b637b Loading... | |||||
| 6dcde3458e80a358b06fe5ad00f33796 | DocumentWrite | 132 B | 2025-02-23 | 2025-02-23 | |
Introduced by DocumentWrite First Seen 2025-02-23 Last Seen 2025-02-23 Times Seen 1 Size 132 B (132 bytes) MD5 6dcde3458e80a358b06fe5ad00f33796 SHA1 fc33c075a576daffd83e9573b5c3e1162e8e8dc0 Loading... | |||||
| 27fb6ff36f141fd09f45950e91afe041 | DocumentWrite | 154 B | 2025-02-23 | 2025-02-23 | |
Introduced by DocumentWrite First Seen 2025-02-23 Last Seen 2025-02-23 Times Seen 1 Size 154 B (154 bytes) MD5 27fb6ff36f141fd09f45950e91afe041 SHA1 eb595da84f6e3e5d20d0f125474eb9acbc3407ce Loading... | |||||
| 855db86e6e8f6b8c2cfd23ae012ffe45 | DocumentWrite | 139 B | 2025-02-23 | 2025-02-23 | |
Introduced by DocumentWrite First Seen 2025-02-23 Last Seen 2025-02-23 Times Seen 1 Size 139 B (139 bytes) MD5 855db86e6e8f6b8c2cfd23ae012ffe45 SHA1 3aaedc2b8d2cfb2b2d96ee2ffbfa234f8fd40cbf Loading... | |||||
| debe489765d53ede525470f7037f8223 | DocumentWrite | 156 B | 2025-02-23 | 2025-02-23 | |
Introduced by DocumentWrite First Seen 2025-02-23 Last Seen 2025-02-23 Times Seen 1 Size 156 B (156 bytes) MD5 debe489765d53ede525470f7037f8223 SHA1 ac05e173af5f1b4b82c1899c71567978b1f0e68f Loading... | |||||
| 5a7ee2b0f6a36c9f7e4eac3b151e5e98 | DocumentWrite | 160 B | 2025-02-23 | 2025-02-23 | |
Introduced by DocumentWrite First Seen 2025-02-23 Last Seen 2025-02-23 Times Seen 1 Size 160 B (160 bytes) MD5 5a7ee2b0f6a36c9f7e4eac3b151e5e98 SHA1 b78687815fd922abf84380c2de0595a58b38b9ca Loading... | |||||
| cd68638ad13b63fc330bf537c0eb317c | DocumentWrite | 134 B | 2025-02-23 | 2025-02-23 | |
Introduced by DocumentWrite First Seen 2025-02-23 Last Seen 2025-02-23 Times Seen 1 Size 134 B (134 bytes) MD5 cd68638ad13b63fc330bf537c0eb317c SHA1 09813c2dc00d30af8ae64deee9baa5b239621752 Loading... | |||||
| 9a7ad5f95bd37cf66996a3f5b1e3bfba | DocumentWrite | 133 B | 2025-02-23 | 2025-02-23 | |
Introduced by DocumentWrite First Seen 2025-02-23 Last Seen 2025-02-23 Times Seen 1 Size 133 B (133 bytes) MD5 9a7ad5f95bd37cf66996a3f5b1e3bfba SHA1 0b2db20b82b3220306fee2a5bf1354bd3a96e104 Loading... | |||||
| 187f745358267df28886b7f6eca59f62 | DocumentWrite | 123 B | 2025-02-23 | 2025-02-23 | |
Introduced by DocumentWrite First Seen 2025-02-23 Last Seen 2025-02-23 Times Seen 1 Size 123 B (123 bytes) MD5 187f745358267df28886b7f6eca59f62 SHA1 59d953239d233d80e18235ee55858edcc137055c Loading... | |||||
HTTP Transactions (142)
| URL | IP | Response | Size |
|---|











