Report Overview
Visitedpublic
2026-04-17 23:25:04
Tags
Submit Tags
URL
shop.ptxofficial.com/
Finishing URL
shop.ptxofficial.com/
IP / ASN

23.227.38.74
Title
Pentatonix Store – Pentatonix Official
Detections
urlquery
0
Network Intrusion Detection
0
Threat Detection Systems
1
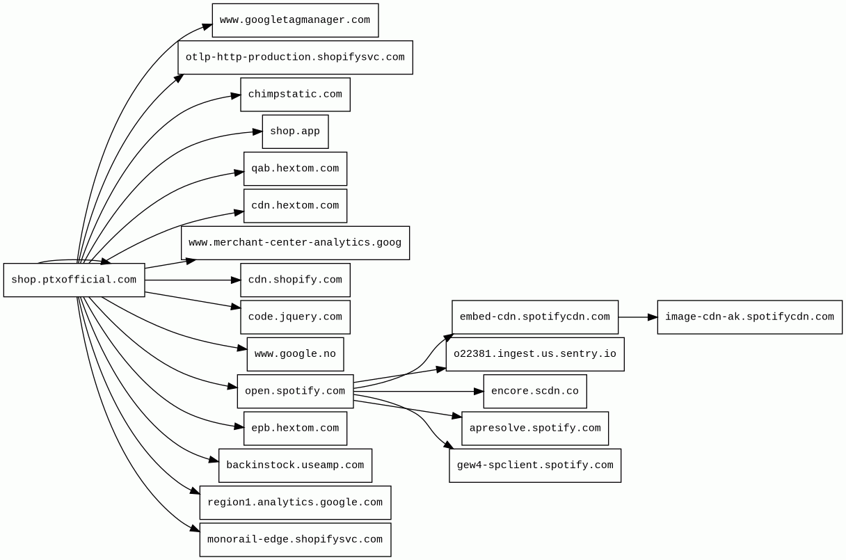
Host Summary
| Host | Rank | Registered | First Seen | Last Seen | Sent | Received | IP | Fingerprints |
|---|---|---|---|---|---|---|---|---|
chimpstatic.com | 10067 | 2017-02-16 | 2017-04-21 | 2026-04-15 | 1.1 kB | 35 kB | ![]() 23.45.146.45 | |
qab.hextom.com | 200502 | 2014-06-03 | 2015-11-01 | 2026-04-17 | 1.1 kB | 964 B | ![]() 54.83.44.126 | |
region1.analytics.google.com | 22257 | 1997-09-15 | 2022-03-17 | 2026-04-12 | 990 B | 854 B | ![]() 216.239.32.36 | |
gew4-spclient.spotify.com | 50716 | 2006-04-23 | 2022-03-28 | 2026-04-16 | 4.4 kB | 4.5 kB | ![]() 35.186.224.28 | ![]() |
o22381.ingest.us.sentry.io | 78929 | 2012-04-07 | 2024-05-16 | 2026-04-12 | 1.9 kB | 1.6 kB | ![]() 34.160.81.0 | |
monorail-edge.shopifysvc.com | 11124 | 2017-09-29 | 2019-08-29 | 2026-04-13 | 6.0 kB | 9.9 kB | ![]() 34.120.110.54 | |
www.google.no | 92680 | 2001-02-26 | 2012-06-26 | 2026-04-12 | 679 B | 580 B | ![]() 216.58.201.195 | |
epb.hextom.com | 209871 | 2014-06-03 | 2015-10-19 | 2026-04-16 | 1.1 kB | 964 B | ![]() 54.161.3.27 | |
apresolve.spotify.com | 8228 | 2006-04-23 | 2013-09-30 | 2026-04-12 | 938 B | 1.5 kB | ![]() 35.186.224.24 | ![]() |
cdn.hextom.com | 90930 | 2014-06-03 | 2020-10-10 | 2026-04-16 | 943 B | 355 kB | ![]() 52.84.50.19 | |
www.merchant-center-analytics.goog | 26729 | 2022-07-22 | 2022-09-16 | 2026-04-13 | 972 B | 854 B | ![]() 142.250.178.46 | |
shop.app | 3567 | 2018-05-01 | 2020-04-15 | 2026-04-13 | 1.0 kB | 5.8 kB | ![]() 185.146.173.20 | |
www.googletagmanager.com | 283 | 2011-11-11 | 2012-10-04 | 2026-04-12 | 880 B | 807 kB | ![]() 142.250.74.8 | |
cdn.shopify.com | 3587 | 2005-03-11 | 2012-06-22 | 2026-04-13 | 45 kB | 986 kB | ![]() 23.227.39.200 | |
encore.scdn.co | 53494 | 2010-08-20 | 2020-07-15 | 2026-04-11 | 1.1 kB | 78 kB | ![]() 23.36.77.105 | |
open.spotify.com | 203 | 2006-04-23 | 2012-06-04 | 2026-04-16 | 560 B | 156 kB | ![]() 151.101.3.42 | ![]() |
backinstock.useamp.com | 262337 | 2022-02-24 | 2025-06-16 | 2026-04-17 | 498 B | 206 kB | ![]() 52.84.50.111 | |
image-cdn-ak.spotifycdn.com | 18223 | 2019-09-11 | 2023-09-15 | 2026-04-12 | 491 B | 67 kB | ![]() 23.36.77.107 | |
shop.ptxofficial.com 1 alert(s) on this Host | unknown | 2011-09-17 | 2026-04-17 | 2026-04-17 | 371 kB | 4.9 MB | ![]() 23.227.38.74 | |
embed-cdn.spotifycdn.com | 84791 | 2019-09-11 | 2023-05-30 | 2026-04-11 | 8.8 kB | 2.3 MB | ![]() 23.36.77.107 | |
code.jquery.com | 4915 | 2005-12-10 | 2012-05-21 | 2026-04-12 | 463 B | 88 kB | ![]() 151.101.2.137 | |
otlp-http-production.shopifysvc.com | 28477 | 2017-09-29 | 2022-09-22 | 2026-04-15 | 3.1 kB | 2.2 kB | ![]() 34.160.147.240 |
Akamai (CDN)
Akamai is global content delivery network (CDN) services provider for media and software delivery, and cloud security solutions.Amazon S3 (CDN)
Amazon S3 or Amazon Simple Storage Service is a service offered by Amazon Web Services (AWS) that provides object storage through a web service interface.Amazon Web Services (PaaS)
Amazon Web Services (AWS) is a comprehensive cloud services platform offering compute power, database storage, content delivery and other functionality.Nginx (Web servers, Reverse proxies)
Nginx is a web server that can also be used as a reverse proxy, load balancer, mail proxy and HTTP cache.Envoy (Reverse proxies)
Envoy is an open-source edge and service proxy, designed for cloud-native applications.Google Cloud CDN (CDN)
Cloud CDN uses Google's global edge network to serve content closer to users.Google Cloud (IaaS)
Google Cloud is a suite of cloud computing services.Amazon CloudFront (CDN)
Amazon CloudFront is a fast content delivery network (CDN) service that securely delivers data, videos, applications, and APIs to customers globally with low latency, high transfer speeds.Cloudflare (CDN)
Cloudflare is a web-infrastructure and website-security company, providing content-delivery-network services, DDoS mitigation, Internet security, and distributed domain-name-server services.PayPal (Payment processors)
PayPal is an online payments system that supports online money transfers and serves as an electronic alternative to traditional paper methods like checks and money orders.hCaptcha (Security)
hCaptcha is an anti-bot solution that protects user privacy and rewards websites.React (JavaScript frameworks)
React is an open-source JavaScript library for building user interfaces or UI components.Webpack (Miscellaneous)
Webpack is an open-source JavaScript module bundler.Varnish (Caching)
Varnish is a reverse caching proxy.Next.js (JavaScript frameworks, Web frameworks)
Next.js is a React framework for developing single page Javascript applications.Node.js (Programming languages)
Node.js is an open-source, cross-platform, JavaScript runtime environment that executes JavaScript code outside a web browser.Matter.js (JavaScript libraries)
Matter.js is a JavaScript 2D rigid body physics engine for the web.jQuery:3.7.1 (JavaScript libraries)
jQuery is a JavaScript library which is a free, open-source software designed to simplify HTML DOM tree traversal and manipulation, as well as event handling, CSS animation, and Ajax.jQuery CDN (CDN)
jQuery CDN is a way to include jQuery in your website without actually downloading and keeping it your website's folder.Shopify (Ecommerce, CMS)
Shopify is a subscription-based software that allows anyone to set up an online store and sell their products. Shopify store owners can also sell in physical locations using Shopify POS, a point-of-sale app and accompanying hardware.Related reports
Threat Detection Systems
| Detection System | Indicator | Verdict | Alert |
|---|---|---|---|
| Private YARA rules | shop.ptxofficial.com/cdn/shopifycloud/importmap-polyfill/es-modules-shim.2.4.0.js | audit | Hunting_JS_WebAssembly |
JavaScript (90)
No JavaScripts
HTTP Transactions (393)
| URL | IP | Response | Size |
|---|



