Report Overview
Visitedpublic
2025-12-27 16:04:12
Tags
Submit Tags
URL
www.pacetonet.com/
Finishing URL
www.pacetonet.com/
IP / ASN

34.150.55.101
Title
168飞艇官网开奖结果查询-全球PK五分彩历史记录168体彩开奖查询网+飞开艇结果直播|Summa Health
Detections
urlquery
0
Network Intrusion Detection
0
Threat Detection Systems
6
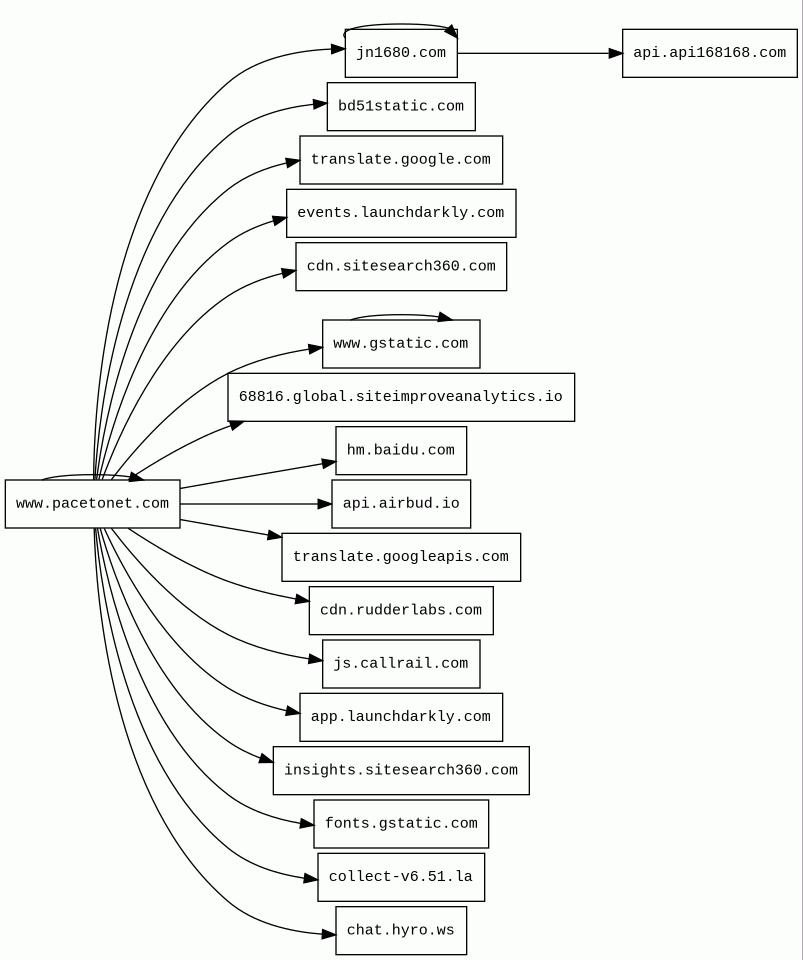
Host Summary
| Host | Rank | Registered | First Seen | Last Seen | Sent | Received | IP | Fingerprints |
|---|---|---|---|---|---|---|---|---|
api.api168168.com 18 alert(s) on this Host | unknown | 2020-10-09 | 2020-10-09 | 2025-12-23 | 4.2 kB | 73 kB | ![]() 35.241.91.37 | |
api.airbud.io | 603863 | 2018-05-29 | 2019-05-06 | 2025-12-19 | 1.6 kB | 1.4 MB | ![]() 35.241.51.89 | |
collect-v6.51.la | 348646 | 2005-01-17 | 2021-03-08 | 2025-12-22 | 950 B | 723 B | ![]() 43.174.229.25 | |
app.launchdarkly.com | 5566 | 2014-07-15 | 2015-06-15 | 2025-12-22 | 2.5 kB | 5.5 kB | ![]() 151.101.1.55 | |
insights.sitesearch360.com | 295922 | 2015-07-23 | 2018-08-14 | 2025-12-27 | 563 B | 379 B | ![]() 104.18.9.146 | |
cdn.sitesearch360.com | 298188 | 2015-07-23 | 2018-03-28 | 2025-12-25 | 1.4 kB | 462 kB | ![]() 104.18.9.146 | |
www.gstatic.com | 146047 | 2008-02-11 | 2012-05-29 | 2025-12-21 | 1.6 kB | 28 kB | ![]() 142.250.74.99 | |
fonts.googleapis.com | 313 | 2005-01-25 | 2012-05-23 | 2025-12-21 | 439 B | 11 kB | ![]() 142.250.74.10 | |
chat.hyro.ws | 741187 | 2023-07-06 | 2025-01-07 | 2025-12-10 | 2.0 kB | 670 B | ![]() 13.107.246.53 | |
fonts.gstatic.com | unknown | 2008-02-11 | 2014-04-02 | 2025-12-21 | 468 B | 7.1 kB | ![]() 142.250.74.35 | |
www.pacetonet.com 192 alert(s) on this Host | unknown | 2025-09-08 | 2025-12-27 | 2025-12-27 | 26 kB | 6.0 MB | ![]() 34.150.55.101 | |
jn1680.com | unknown | 2025-12-15 | 2025-12-18 | 2025-12-25 | 32 kB | 2.3 MB | ![]() 34.150.127.114 | ![]() |
translate.google.com | 609 | 1997-09-15 | 2012-05-30 | 2025-12-22 | 483 B | 1.8 kB | ![]() 142.251.38.110 | |
translate.googleapis.com | 6317 | 2005-01-25 | 2012-05-31 | 2025-12-22 | 2.3 kB | 449 kB | ![]() 142.250.74.10 | |
68816.global.siteimproveanalytics.io | 5884764 | 2017-03-08 | 2021-08-27 | 2025-11-23 | 962 B | 304 B | ![]() 51.21.153.120 | |
cdn.rudderlabs.com | 54152 | 2019-04-24 | 2020-11-19 | 2025-12-24 | 459 B | 358 B | ![]() 52.84.50.106 | |
bd51static.com | 2891718 | 2021-10-07 | 2021-10-07 | 2025-12-23 | 412 B | 1.7 kB | ![]() 35.215.189.171 | |
js.callrail.com | 68313 | 2011-02-18 | 2017-01-30 | 2025-12-23 | 1.1 kB | 2.9 kB | ![]() 52.84.50.77 | |
events.launchdarkly.com | 4335 | 2014-07-15 | 2016-02-06 | 2025-12-22 | 1.3 kB | 1.0 kB | ![]() 54.84.123.42 | |
hm.baidu.com | 54491 | 1999-10-11 | 2012-05-26 | 2025-12-22 | 1.4 kB | 31 kB | ![]() 14.215.182.140 |
Nginx (Web servers, Reverse proxies)
Nginx is a web server that can also be used as a reverse proxy, load balancer, mail proxy and HTTP cache.Google Cloud Storage (Miscellaneous)
Google Cloud Storage allows world-wide storage and retrieval of any amount of data at any time.Google Cloud (IaaS)
Google Cloud is a suite of cloud computing services.Varnish (Caching)
Varnish is a reverse caching proxy.Cloudflare (CDN)
Cloudflare is a web-infrastructure and website-security company, providing content-delivery-network services, DDoS mitigation, Internet security, and distributed domain-name-server services.Azure Front Door (Load balancers)
Azure Front Door is a scalable and secure entry point for fast delivery of your global web applications.Azure (PaaS)
Azure is a cloud computing service for building, testing, deploying, and managing applications and services through Microsoft-managed data centers.jQuery UI (JavaScript libraries)
jQuery UI is a collection of GUI widgets, animated visual effects, and themes implemented with jQuery, Cascading Style Sheets, and HTML.Popper (Miscellaneous)
Popper is a positioning engine, its purpose is to calculate the position of an element to make it possible to position it near a given reference element.Bootstrap (UI frameworks)
Bootstrap is a free and open-source CSS framework directed at responsive, mobile-first front-end web development. It contains CSS and JavaScript-based design templates for typography, forms, buttons, navigation, and other interface components.jQuery:3.5.1 (JavaScript libraries)
jQuery is a JavaScript library which is a free, open-source software designed to simplify HTML DOM tree traversal and manipulation, as well as event handling, CSS animation, and Ajax.jQuery:1.11.2 (JavaScript libraries)
jQuery is a JavaScript library which is a free, open-source software designed to simplify HTML DOM tree traversal and manipulation, as well as event handling, CSS animation, and Ajax.GSAP (JavaScript frameworks)
GSAP is an animation library that allows you to create animations with JavaScript.Modernizr (JavaScript libraries)
Modernizr is a JavaScript library that detects the features available in a user's browser.jQuery (JavaScript libraries)
jQuery is a JavaScript library which is a free, open-source software designed to simplify HTML DOM tree traversal and manipulation, as well as event handling, CSS animation, and Ajax.Amazon S3 (CDN)
Amazon S3 or Amazon Simple Storage Service is a service offered by Amazon Web Services (AWS) that provides object storage through a web service interface.Amazon Web Services (PaaS)
Amazon Web Services (AWS) is a comprehensive cloud services platform offering compute power, database storage, content delivery and other functionality.Amazon CloudFront (CDN)
Amazon CloudFront is a fast content delivery network (CDN) service that securely delivers data, videos, applications, and APIs to customers globally with low latency, high transfer speeds.Apache HTTP Server (Web servers)
Apache is a free and open-source cross-platform web server software.Related reports
Threat Detection Systems
| Detection System | Indicator | Verdict | Alert |
|---|---|---|---|
| DNS4EU | api.api168168.com | malicious | Sinkholed |
| DNS0 Zero | api.api168168.com | malicious | Sinkholed |
| Cloudflare DNS | www.pacetonet.com | malicious | Sinkholed |
| DigiCert UltraDNS | www.pacetonet.com | malicious | Sinkholed |
| DNS0 Zero | www.pacetonet.com | malicious | Sinkholed |
| DNS4EU | www.pacetonet.com | malicious | Sinkholed |
JavaScript (83)
| HASH | FROM | Size | First Seen | Last Seen | |
|---|---|---|---|---|---|
| 4318d60b8e3cd17a12403692fd4162ae | DocumentWrite | 401 B | 2025-12-18 | 2026-02-07 | |
Introduced by DocumentWrite First Seen 2025-12-18 Last Seen 2026-02-07 Times Seen 28 Size 401 B (401 bytes) MD5 4318d60b8e3cd17a12403692fd4162ae SHA1 3715d8b1e62f579ef6560cf3e907f902c1e266da Loading... | |||||
| aa28cdaf06999490a71b2f08007c3ec1 | DocumentWrite | 2.9 kB | 2025-12-27 | 2025-12-27 | |
Introduced by DocumentWrite First Seen 2025-12-27 Last Seen 2025-12-27 Times Seen 1 Size 2.9 kB (2874 bytes) MD5 aa28cdaf06999490a71b2f08007c3ec1 SHA1 9690ff597597e5d6910d6e7b12a93d522d3b6217 Loading... | |||||
| 953a252bf9a7b7a663200b012155e663 | DocumentWrite | 508 B | 2024-10-28 | 2026-04-18 | |
Introduced by DocumentWrite First Seen 2024-10-28 Last Seen 2026-04-18 Times Seen 1279 Size 508 B (508 bytes) MD5 953a252bf9a7b7a663200b012155e663 SHA1 cb56157cf729108f171cda4e4ebd706845ed9789 Loading... | |||||
| b05132ab7977b406ccacc2017b5a543c | DocumentWrite | 508 B | 2024-12-02 | 2026-04-19 | |
Introduced by DocumentWrite First Seen 2024-12-02 Last Seen 2026-04-19 Times Seen 125 Size 508 B (508 bytes) MD5 b05132ab7977b406ccacc2017b5a543c SHA1 66409149c36368301a4955e209317d2404a71ebf Loading... | |||||
HTTP Transactions (157)
| URL | IP | Response | Size |
|---|





