Report Overview
Visitedpublic
2026-03-18 18:44:49
Tags
Submit Tags
URL
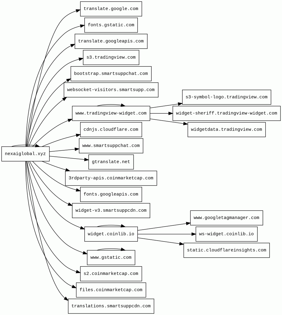
nexaiglobal.xyz/
Finishing URL
nexaiglobal.xyz/
IP / ASN

92.113.16.228
Title
nexaiglobal.xyz
Detections
urlquery
0
Network Intrusion Detection
0
Threat Detection Systems
0
Host Summary
| Host | Rank | Registered | First Seen | Last Seen | Sent | Received | IP | Fingerprints |
|---|---|---|---|---|---|---|---|---|
widgetdata.tradingview.com | 179381 | 2010-03-20 | 2015-02-20 | 2026-03-13 | 693 B | 224 B | ![]() 92.38.154.195 | |
nexaiglobal.xyz | unknown | unknown | No data | No data | 59 kB | 6.9 MB | ![]() 2.57.91.13 | |
ws-widget.coinlib.io | unknown | 2017-12-05 | 2023-05-09 | 2026-03-13 | 3.7 kB | 6.9 kB | ![]() 188.114.97.1 | |
fonts.gstatic.com | unknown | 2008-02-11 | 2014-04-02 | 2026-03-15 | 3.1 kB | 210 kB | ![]() 172.217.19.227 | |
gtranslate.net | 10668 | 2011-05-26 | 2012-06-02 | 2026-03-18 | 439 B | 848 B | ![]() 172.67.68.204 | |
websocket-visitors.smartsupp.com | 411464 | 2012-08-25 | 2021-07-12 | 2026-03-12 | 604 B | 224 B | ![]() 63.183.129.176 | |
www.tradingview-widget.com | 196495 | 2020-06-05 | 2021-04-08 | 2026-03-12 | 14 kB | 656 kB | ![]() 195.181.166.158 | ![]() |
www.googletagmanager.com | 283 | 2011-11-11 | 2012-10-04 | 2026-03-15 | 1.3 kB | 1.1 MB | ![]() 142.251.143.136 | |
s2.coinmarketcap.com | 209181 | 2013-04-28 | 2018-01-12 | 2026-03-18 | 3.7 kB | 14 kB | ![]() 3.173.161.116 | |
translations.smartsuppcdn.com | 560346 | 2018-11-20 | 2022-11-04 | 2026-03-12 | 490 B | 7.7 kB | ![]() 185.76.9.27 | ![]() |
3rdparty-apis.coinmarketcap.com | 3258633 | 2013-04-28 | 2020-09-29 | 2026-03-12 | 548 B | 8.0 kB | ![]() 18.239.36.78 | ![]() |
fonts.googleapis.com | 313 | 2005-01-25 | 2012-05-23 | 2026-03-15 | 552 B | 25 kB | ![]() 142.251.38.106 | |
s3-symbol-logo.tradingview.com | 110931 | 2010-03-20 | 2020-11-23 | 2026-03-13 | 4.6 kB | 16 kB | ![]() 195.181.166.158 | |
widget.coinlib.io | unknown | 2017-12-05 | 2018-10-03 | 2026-03-17 | 32 kB | 1.6 MB | ![]() 188.114.96.1 | |
files.coinmarketcap.com | 4262692 | 2013-04-28 | 2015-09-03 | 2026-03-12 | 443 B | 58 kB | ![]() 3.173.161.40 | |
cdnjs.cloudflare.com | 1222 | 2009-02-17 | 2012-05-23 | 2026-03-15 | 1.0 kB | 110 kB | ![]() 104.17.24.14 | |
www.gstatic.com | 146047 | 2008-02-11 | 2012-05-29 | 2026-03-15 | 2.1 kB | 27 kB | ![]() 192.178.25.3 | |
www.smartsuppchat.com | 491650 | 2014-02-02 | 2017-01-30 | 2026-03-12 | 420 B | 19 kB | ![]() 185.76.9.12 | ![]() |
bootstrap.smartsuppchat.com | 425291 | 2014-02-02 | 2018-01-29 | 2026-03-11 | 523 B | 1.6 kB | ![]() 3.67.122.104 | |
static.cloudflareinsights.com | 4073 | 2019-08-30 | 2019-09-24 | 2026-03-15 | 512 B | 32 kB | ![]() 104.16.80.73 | |
widget-sheriff.tradingview-widget.com | 206730 | 2020-06-05 | 2024-02-01 | 2026-03-13 | 540 B | 585 B | ![]() 3.164.240.59 | |
translate.google.com | 609 | 1997-09-15 | 2012-05-30 | 2026-03-16 | 462 B | 82 kB | ![]() 172.217.20.174 | |
widget-v3.smartsuppcdn.com | 532262 | 2018-11-20 | 2022-10-03 | 2026-03-12 | 1.4 kB | 325 kB | ![]() 185.76.9.27 | ![]() |
translate.googleapis.com | 6317 | 2005-01-25 | 2012-05-31 | 2026-03-16 | 3.2 kB | 628 kB | ![]() 172.217.20.170 | |
s3.tradingview.com | 165395 | 2010-03-20 | 2018-06-24 | 2026-03-13 | 459 B | 14 kB | ![]() 194.242.11.186 |
Hostinger CDN (CDN)
Hostinger Content Delivery Network (CDN).Hostinger (Hosting)
Hostinger is an employee-owned Web hosting provider and internet domain registrar.Bootstrap:3.3.7 (UI frameworks)
Bootstrap is a free and open-source CSS framework directed at responsive, mobile-first front-end web development. It contains CSS and JavaScript-based design templates for typography, forms, buttons, navigation, and other interface components.Google Analytics (Analytics)
Google Analytics is a free web analytics service that tracks and reports website traffic.Modernizr (JavaScript libraries)
Modernizr is a JavaScript library that detects the features available in a user's browser.jQuery:3.3.1 (JavaScript libraries)
jQuery is a JavaScript library which is a free, open-source software designed to simplify HTML DOM tree traversal and manipulation, as well as event handling, CSS animation, and Ajax.Bootstrap (UI frameworks)
Bootstrap is a free and open-source CSS framework directed at responsive, mobile-first front-end web development. It contains CSS and JavaScript-based design templates for typography, forms, buttons, navigation, and other interface components.Swiper (JavaScript libraries)
Swiper is a JavaScript library that creates modern touch sliders with hardware-accelerated transitions.PHP:5.6.40 (Programming languages)
PHP is a general-purpose scripting language used for web development.Sentry:5.19.0 (Issue trackers)
Sentry is an open-source platform for workflow productivity, aggregating errors from across the stack in real time.jQuery:2.2.4 (JavaScript libraries)
jQuery is a JavaScript library which is a free, open-source software designed to simplify HTML DOM tree traversal and manipulation, as well as event handling, CSS animation, and Ajax.Cloudflare (CDN)
Cloudflare is a web-infrastructure and website-security company, providing content-delivery-network services, DDoS mitigation, Internet security, and distributed domain-name-server services.Bunny (CDN)
dc.js (JavaScript graphics, JavaScript libraries)
A multi-dimensional charting library built to work natively with crossfilter and rendered using d3.jsPayPal (Payment processors)
PayPal is an online payments system that supports online money transfers and serves as an electronic alternative to traditional paper methods like checks and money orders.Amazon Web Services (PaaS)
Amazon Web Services (AWS) is a comprehensive cloud services platform offering compute power, database storage, content delivery and other functionality.Amazon S3 (CDN)
Amazon S3 or Amazon Simple Storage Service is a service offered by Amazon Web Services (AWS) that provides object storage through a web service interface.Amazon CloudFront (CDN)
Amazon CloudFront is a fast content delivery network (CDN) service that securely delivers data, videos, applications, and APIs to customers globally with low latency, high transfer speeds.CDN77 (CDN)
CDN77 is a content delivery network (CDN).Tengine (Web servers)
Tengine is a web server which is based on the Nginx HTTP server.Google Tag Manager (Tag managers)
Google Tag Manager is a tag management system (TMS) that allows you to quickly and easily update measurement codes and related code fragments collectively known as tags on your website or mobile app.jQuery (JavaScript libraries)
jQuery is a JavaScript library which is a free, open-source software designed to simplify HTML DOM tree traversal and manipulation, as well as event handling, CSS animation, and Ajax.Cloudflare Browser Insights (Analytics, RUM)
Cloudflare Browser Insights is a tool that measures the performance of websites from the perspective of users.Related reports
Threat Detection Systems
No alerts detected
JavaScript (100)
No JavaScripts
HTTP Transactions (258)
| URL | IP | Response | Size |
|---|







