Report Overview
Visitedpublic
2026-03-01 18:39:10
Tags
Submit Tags
URL
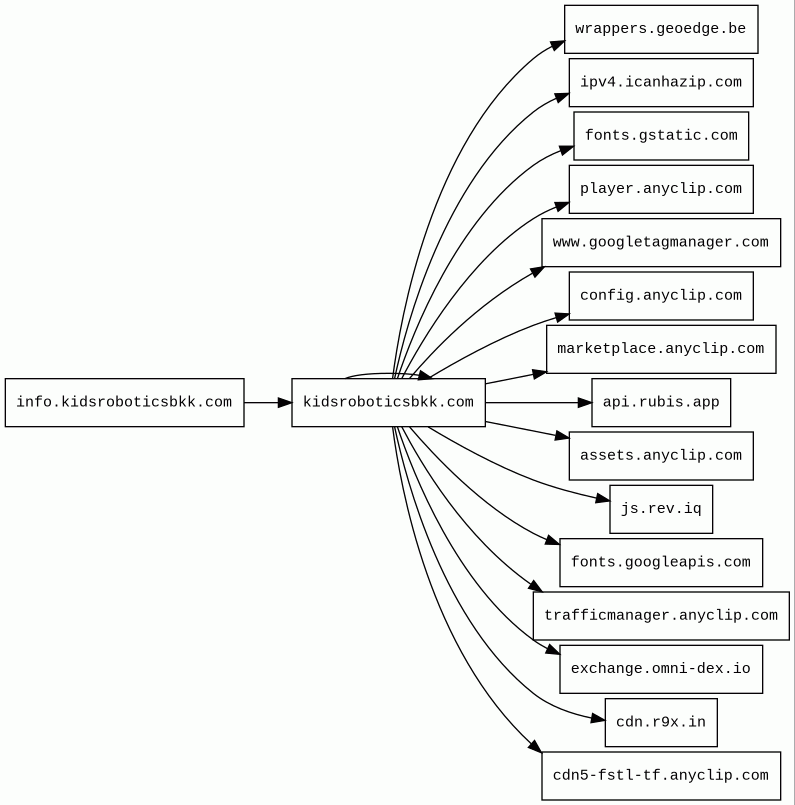
info.kidsroboticsbkk.com/
Finishing URL
kidsroboticsbkk.com/
IP / ASN

92.38.177.16
Title
Quasar
Detections
urlquery
0
Network Intrusion Detection
0
Threat Detection Systems
3
Host Summary
| Host | Rank | Registered | First Seen | Last Seen | Sent | Received | IP | Fingerprints |
|---|---|---|---|---|---|---|---|---|
info.kidsroboticsbkk.com | unknown | unknown | No data | No data | 493 B | 11 kB | ![]() 92.38.177.16 | |
cdn5-fstl-tf.anyclip.com | 153966 | 2002-05-12 | 2024-11-26 | 2026-02-20 | 522 B | 2.7 kB | ![]() 151.101.3.52 | |
kidsroboticsbkk.com 3 alert(s) on this Host | unknown | unknown | No data | No data | 8.9 kB | 4.2 MB | ![]() 92.38.177.16 | |
fonts.gstatic.com | unknown | 2008-02-11 | 2014-04-02 | 2026-02-22 | 542 B | 74 kB | ![]() 172.217.21.163 | |
js.rev.iq | 1361026 | unknown | 2024-01-25 | 2026-02-20 | 875 B | 847 kB | ![]() 104.26.5.14 | |
fonts.googleapis.com | 313 | 2005-01-25 | 2012-05-23 | 2026-02-22 | 508 B | 5.6 kB | ![]() 142.250.74.10 | |
player.anyclip.com | 96743 | 2002-05-12 | 2012-12-01 | 2026-02-20 | 2.3 kB | 3.0 MB | ![]() 151.101.3.52 | |
rumcdn.geoedge.be | 17645 | 2018-05-06 | 2019-03-06 | 2026-02-24 | 416 B | 392 kB | ![]() 52.84.50.72 | |
assets.anyclip.com | 158192 | 2002-05-12 | 2020-05-20 | 2026-02-20 | 951 B | 3.3 kB | ![]() 151.101.195.52 | |
wrappers.geoedge.be | 170474 | 2018-05-06 | 2022-12-03 | 2026-02-26 | 483 B | 4.1 kB | ![]() 52.84.50.41 | |
trafficmanager.anyclip.com | 153884 | 2002-05-12 | 2018-02-07 | 2026-02-20 | 2.1 kB | 25 kB | ![]() 54.82.238.19 | |
marketplace.anyclip.com | 85019 | 2002-05-12 | 2021-08-02 | 2026-02-20 | 14 kB | 4.5 kB | ![]() 18.210.163.144 | |
api.rubis.app | 5510168 | 2025-04-06 | 2025-06-11 | 2026-02-22 | 483 B | 7.6 kB | ![]() 188.114.97.1 | |
exchange.omni-dex.io | 1447678 | 2025-04-10 | 2025-08-03 | 2026-02-24 | 1.1 kB | 920 B | ![]() 134.199.243.22 | |
cdn.r9x.in | 2753905 | 2021-04-06 | 2024-09-08 | 2026-02-20 | 409 B | 725 B | ![]() 188.114.96.1 | |
config.anyclip.com | 161118 | 2002-05-12 | 2020-05-14 | 2026-02-20 | 481 B | 22 kB | ![]() 151.101.3.52 | |
ipv4.icanhazip.com | 65266 | 2009-07-31 | 2013-10-09 | 2026-02-23 | 444 B | 596 B | ![]() 104.16.184.241 | |
www.googletagmanager.com | 283 | 2011-11-11 | 2012-10-04 | 2026-02-22 | 440 B | 456 kB | ![]() 142.251.143.136 |
Caddy (Web servers)
Amazon S3 (CDN)
Amazon S3 or Amazon Simple Storage Service is a service offered by Amazon Web Services (AWS) that provides object storage through a web service interface.Amazon Web Services (PaaS)
Amazon Web Services (AWS) is a comprehensive cloud services platform offering compute power, database storage, content delivery and other functionality.Varnish (Caching)
Varnish is a reverse caching proxy.Google Analytics (Analytics)
Google Analytics is a free web analytics service that tracks and reports website traffic.Cloudflare (CDN)
Cloudflare is a web-infrastructure and website-security company, providing content-delivery-network services, DDoS mitigation, Internet security, and distributed domain-name-server services.Amazon CloudFront (CDN)
Amazon CloudFront is a fast content delivery network (CDN) service that securely delivers data, videos, applications, and APIs to customers globally with low latency, high transfer speeds.Cloudflare Bot Management (Security)
Cloudflare bot management solution identifies and mitigates automated traffic to protect websites from bad bots.Related reports
Threat Detection Systems
| Detection System | Indicator | Verdict | Alert |
|---|---|---|---|
| Private YARA rules | kidsroboticsbkk.com/ep/index.js | audit | Hunting_JS_WebAssembly |
| Private YARA rules | kidsroboticsbkk.com/lc/index.js | audit | Hunting_JS_WebAssembly |
| Private YARA rules | kidsroboticsbkk.com/marcs/scramjet.all.js | audit | Hunting_JS_WebAssembly |
JavaScript (39)
| HASH | FROM | Size | First Seen | Last Seen | |
|---|---|---|---|---|---|
| bd135ed2114dd1dfd3b2a92c05aa2fe1 | DocumentWrite | 277 B | 2026-03-01 | 2026-03-01 | |
Introduced by DocumentWrite First Seen 2026-03-01 Last Seen 2026-03-01 Times Seen 1 Size 277 B (277 bytes) MD5 bd135ed2114dd1dfd3b2a92c05aa2fe1 SHA1 4875e7b2056c95f67dd2485abecbaa4a33301fb8 Loading... | |||||
HTTP Transactions (64)
| URL | IP | Response | Size |
|---|
