Report Overview
Visitedpublic
2025-12-28 21:59:29
Tags
Submit Tags
URL
cewecantikinstagram.blogspot.com/2016/05/wanita-berambut-pirang-ini-di.html
Finishing URL
cewecantikinstagram.blogspot.com/2016/05/wanita-berambut-pirang-ini-di.html
IP / ASN

216.58.207.225
Title
Wanita Berambut Pirang Ini Di Telanjangi Karena Ngerampok - Cewe Cantik di Instagram
Detections
urlquery
0
Network Intrusion Detection
0
Threat Detection Systems
3
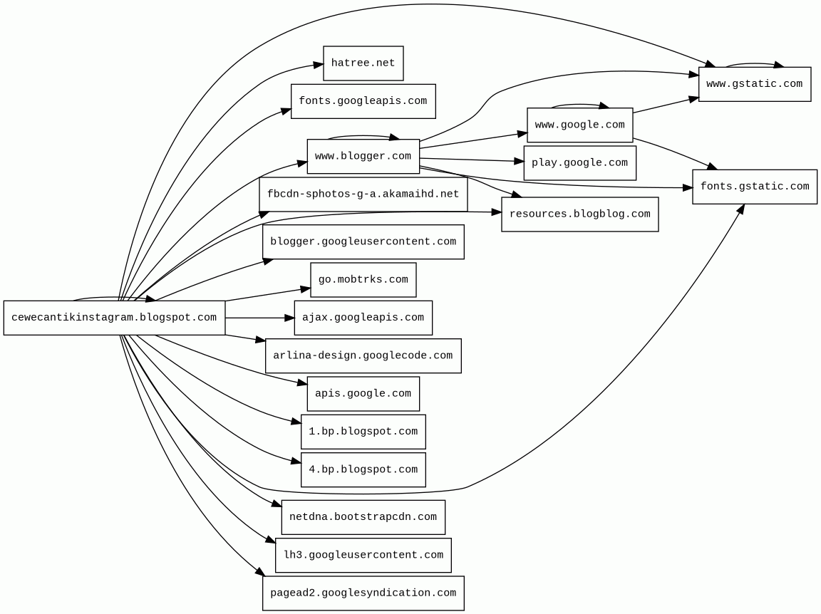
Host Summary
| Host | Rank | Registered | First Seen | Last Seen | Sent | Received | IP | Fingerprints |
|---|---|---|---|---|---|---|---|---|
4.bp.blogspot.com | 6591 | 2000-07-31 | 2012-05-21 | 2025-12-23 | 510 B | 1.2 kB | ![]() 142.250.74.97 | |
blogger.googleusercontent.com | 4332 | 2008-11-17 | 2012-05-25 | 2025-12-22 | 1.3 kB | 20 kB | ![]() 142.250.74.33 | |
fonts.googleapis.com | 313 | 2005-01-25 | 2012-05-23 | 2025-12-21 | 468 B | 12 kB | ![]() 142.250.74.10 | |
play.google.com | 48 | 1997-09-15 | 2013-05-30 | 2025-12-21 | 1.1 kB | 1.1 kB | ![]() 142.251.38.110 | |
fonts.gstatic.com | unknown | 2008-02-11 | 2014-04-02 | 2025-12-21 | 2.8 kB | 196 kB | ![]() 142.250.74.35 | |
netdna.bootstrapcdn.com | 41692 | 2012-05-25 | 2012-09-07 | 2025-12-22 | 1.1 kB | 82 kB | ![]() 104.18.11.207 | |
hatree.net | unknown | unknown | 2025-12-28 | 2025-12-28 | 3.8 kB | 0 B | ![]() 0.0.0.0 | |
lh3.googleusercontent.com | 303 | 2008-11-17 | 2012-05-22 | 2025-12-21 | 7.1 kB | 3.3 kB | ![]() 142.250.74.33 | |
cewecantikinstagram.blogspot.com 8 alert(s) on this Host | unknown | 2000-07-31 | 2017-02-03 | 2025-06-25 | 3.3 kB | 285 kB | ![]() 142.251.142.225 | ![]() ![]() |
apis.google.com | 1075 | 1997-09-15 | 2013-05-06 | 2025-12-21 | 1.0 kB | 247 kB | ![]() 142.250.74.142 | |
pagead2.googlesyndication.com | 610 | 2003-01-21 | 2012-05-21 | 2025-12-22 | 462 B | 712 B | ![]() 142.250.74.34 | |
ajax.googleapis.com | 3691 | 2005-01-25 | 2012-05-22 | 2025-12-21 | 922 B | 172 kB | ![]() 142.250.74.42 | |
www.blogger.com | 9514 | 1999-06-22 | 2012-05-22 | 2025-12-22 | 20 kB | 1.4 MB | ![]() 142.250.178.105 | |
arlina-design.googlecode.com | unknown | 2005-03-09 | 2014-10-07 | 2025-12-10 | 2.3 kB | 1.1 kB | ![]() 173.194.221.82 | |
www.gstatic.com | 146047 | 2008-02-11 | 2012-05-29 | 2025-12-21 | 6.1 kB | 3.6 MB | ![]() 142.250.74.99 | |
www.google.com | 22 | 1997-09-15 | 2015-05-10 | 2025-12-21 | 1.9 kB | 96 kB | ![]() 216.58.207.196 | |
go.mobtrks.com | unknown | 2014-02-18 | 2014-05-15 | 2025-12-18 | 454 B | 0 B | ![]() 0.0.0.0 | |
fbcdn-sphotos-g-a.akamaihd.net | 4676256 | 2009-09-14 | 2012-08-02 | 2025-12-21 | 631 B | 0 B | ![]() 0.0.0.0 | |
resources.blogblog.com | 177645 | 2000-09-15 | 2017-01-30 | 2025-12-22 | 933 B | 2.4 kB | ![]() 142.250.178.105 | |
1.bp.blogspot.com | 115961 | 2000-07-31 | 2012-05-21 | 2025-12-23 | 514 B | 1.2 kB | ![]() 142.250.74.97 |
Cloudflare (CDN)
Cloudflare is a web-infrastructure and website-security company, providing content-delivery-network services, DDoS mitigation, Internet security, and distributed domain-name-server services.OpenGSE (Web servers)
OpenGSE is a test suite used for testing servlet compliance. It is deployed by using WAR files that are deployed on the server engine.Java (Programming languages)
Java is a class-based, object-oriented programming language that is designed to have as few implementation dependencies as possible.jQuery:1.5.2 (JavaScript libraries)
jQuery is a JavaScript library which is a free, open-source software designed to simplify HTML DOM tree traversal and manipulation, as well as event handling, CSS animation, and Ajax.Blogger (Blogs)
Blogger is a blog-publishing service that allows multi-user blogs with time-stamped entries.Google Hosted Libraries (CDN)
Google Hosted Libraries is a stable, reliable, high-speed, globally available content distribution network for the most popular, open-source JavaScript libraries.Python (Programming languages)
Python is an interpreted and general-purpose programming language.PHP (Programming languages)
PHP is a general-purpose scripting language used for web development.WordPress (CMS, Blogs)
WordPress is a free and open-source content management system written in PHP and paired with a MySQL or MariaDB database. Features include a plugin architecture and a template system.Timeago (JavaScript libraries)
Timeago is a jQuery plugin that automatically updates fuzzy timestamps.MySQL (Databases)
MySQL is an open-source relational database management system.Related reports
Threat Detection Systems
| Detection System | Indicator | Verdict | Alert |
|---|---|---|---|
| DNS4EU | cewecantikinstagram.blogspot.com | malicious | Sinkholed |
| ClamAV | cewecantikinstagram.blogspot.com/2015/08/ribka-widya-putih-dan-mulus.html | malicious | Html.Exploit.Agent-6598769-0 |
| ClamAV | cewecantikinstagram.blogspot.com/2016/05/wanita-berambut-pirang-ini-di.html | malicious | Html.Exploit.Agent-6598769-0 |
JavaScript (93)
No JavaScripts
HTTP Transactions (88)
| URL | IP | Response | Size |
|---|


