Report Overview
Visitedpublic
2024-06-09 03:20:04
Tags
Submit Tags
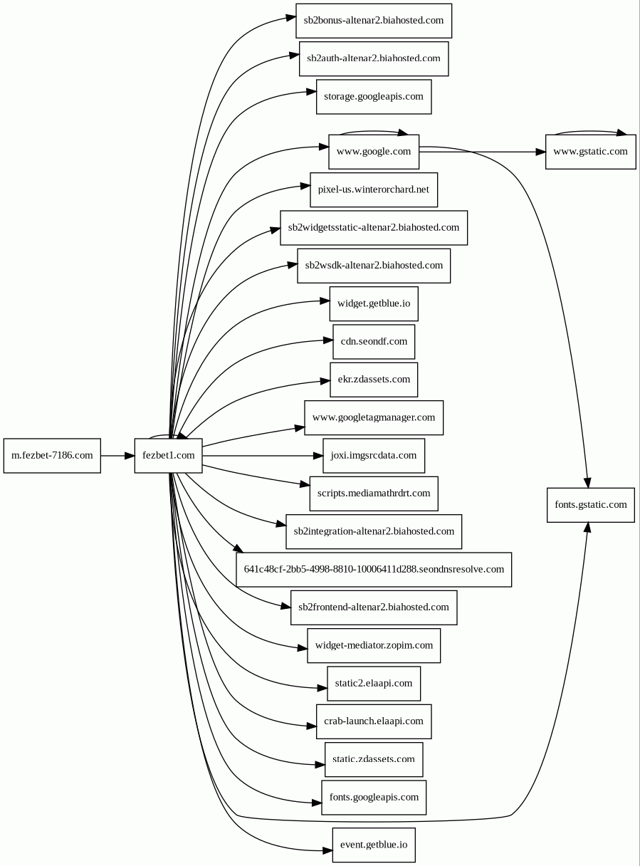
URL
m.fezbet-7186.com/
Finishing URL
fezbet1.com/en/
IP / ASN

94.242.228.159
Title
FEZbet: The Best Mix of Online Casino and Sportsbook
Detections
urlquery
0
Network Intrusion Detection
0
Threat Detection Systems
0
Host Summary
| Host | Rank | Registered | First Seen | Last Seen | Sent | Received | IP | Fingerprints |
|---|---|---|---|---|---|---|---|---|
sb2auth-altenar2.biahosted.com | 366276 | 2014-09-06 | 2021-06-18 14:46:14 | 2024-06-07 12:20:08 | 1.1 kB | 1.2 kB | ![]() 34.110.191.112 | |
widget.getblue.io | 45982 | 2017-09-26 | 2020-04-22 07:29:03 | 2024-06-08 19:48:40 | 616 B | 152 B | ![]() 54.233.110.13 | |
www.googletagmanager.com | 75 | 2011-11-11 | 2013-05-22 04:07:37 | 2024-06-08 18:57:32 | 1.3 kB | 468 kB | ![]() 142.250.74.72 | |
pixel-us.winterorchard.net | unknown | 2024-04-25 | 2024-06-03 18:29:09 | 2024-06-03 18:29:10 | 902 B | 1.1 kB | ![]() 88.214.195.98 | |
fonts.gstatic.com | unknown | 2008-02-11 | 2014-09-09 02:40:21 | 2024-06-09 00:11:27 | 5.9 kB | 304 kB | ![]() 142.250.74.163 | |
static.zdassets.com | 2154 | 2013-01-28 | 2018-06-24 00:11:55 | 2024-06-08 18:43:02 | 2.7 kB | 738 kB | ![]() 104.18.70.113 | |
storage.googleapis.com | 420 | 2005-01-25 | 2012-08-06 08:33:30 | 2024-06-08 19:28:54 | 1.8 kB | 4.8 kB | ![]() 142.251.9.207 | |
event.getblue.io | 44335 | 2017-09-26 | 2017-10-09 08:51:40 | 2024-06-08 20:44:03 | 1.1 kB | 52 kB | ![]() 54.233.110.13 | |
sb2wsdk-altenar2.biahosted.com | unknown | 2014-09-06 | 2024-03-26 07:53:22 | 2024-06-07 12:20:04 | 1.8 kB | 821 kB | ![]() 34.120.135.117 | |
sb2bonus-altenar2.biahosted.com | 506953 | 2014-09-06 | 2021-05-09 11:34:48 | 2024-06-07 12:20:08 | 1.1 kB | 1.8 kB | ![]() 34.110.191.112 | |
sb2widgetsstatic-altenar2.biahosted.com | unknown | 2014-09-06 | 2021-03-26 16:32:44 | 2024-06-07 12:20:02 | 444 B | 316 B | ![]() 34.120.135.117 | |
www.google.com | 7 | 1997-09-15 | 2015-05-10 13:11:19 | 2024-06-08 18:45:38 | 2.4 kB | 130 kB | ![]() 142.250.74.100 | |
fonts.googleapis.com | 8877 | 2005-01-25 | 2013-06-10 22:14:26 | 2024-06-08 18:28:55 | 5.1 kB | 368 kB | ![]() 142.250.74.106 | |
crab-launch.elaapi.com | unknown | 2021-08-09 | 2024-04-24 21:13:27 | 2024-05-31 21:41:41 | 479 B | 11 kB | ![]() 104.18.43.204 | |
sb2integration-altenar2.biahosted.com | 320079 | 2014-09-06 | 2020-12-24 09:21:03 | 2024-06-07 12:20:02 | 1.0 kB | 859 B | ![]() 0.0.0.0 | |
joxi.imgsrcdata.com | unknown | 2017-02-10 | 2018-04-18 11:14:20 | 2024-04-17 11:41:02 | 25 kB | 738 kB | ![]() 104.17.206.106 | |
cdn.seondf.com | 200610 | 2021-06-30 | 2021-07-27 16:12:20 | 2024-06-07 18:11:08 | 401 B | 318 kB | ![]() 188.114.96.1 | |
www.gstatic.com | unknown | 2008-02-11 | 2016-07-26 11:37:06 | 2024-06-09 00:49:44 | 1.9 kB | 478 kB | ![]() 142.250.147.94 | |
fezbet1.com | unknown | 2020-04-08 | 2020-04-15 17:36:46 | 2023-11-25 08:20:25 | 89 kB | 7.8 MB | ![]() 94.242.229.94 | |
641c48cf-2bb5-4998-8810-10006411d288.seondnsresolve.com | unknown | unknown | No data | No data | 500 B | 1.3 kB | ![]() 3.164.230.5 | |
scripts.mediamathrdrt.com | 273493 | 2019-08-09 | 2021-06-01 11:41:40 | 2024-06-04 14:52:16 | 947 B | 263 kB | ![]() 104.21.94.142 | |
static2.elaapi.com | unknown | 2021-08-09 | 2023-11-21 17:53:34 | 2024-05-31 21:41:40 | 1.4 kB | 340 kB | ![]() 104.18.43.204 | |
ekr.zdassets.com | 2396 | 2013-01-28 | 2018-06-14 01:52:57 | 2024-06-08 18:43:02 | 458 B | 2.1 kB | ![]() 104.18.70.113 | |
m.fezbet-7186.com | unknown | unknown | No data | No data | 472 B | 518 B | ![]() 94.242.228.159 | |
sb2frontend-altenar2.biahosted.com | 327300 | 2014-09-06 | 2020-12-24 09:21:03 | 2024-06-07 12:20:08 | 2.3 kB | 184 kB | ![]() 172.67.28.232 | |
widget-mediator.zopim.com | 2693 | 2006-11-16 | 2019-04-23 10:46:17 | 2024-06-09 00:19:50 | 1.2 kB | 1.1 kB | ![]() 18.198.235.182 |
Related reports
Threat Detection Systems
Public InfoSec YARA rules
No alerts detected
OpenPhish
No alerts detected
PhishTank
No alerts detected
mnemonic secure dns
No alerts detected
Quad9 DNS
No alerts detected
ThreatFox
No alerts detected
JavaScript (243)
No JavaScripts
HTTP Transactions (230)
| URL | IP | Response | Size |
|---|





