Report Overview
Visitedpublic
2025-12-20 01:32:04
Tags
Submit Tags
URL
go.delinea.com/e3t/Ctc/I7+113/d2lz3704/MVzQ7sts2T2W5kmSCH5wkZltW1k1H6J5H9fFhN1m0Frd5nR3bW6N1X8z6lZ3lyW6QSds88SQ2gjW7KVCnv4VdVbgW6c19Vy3hKl_GW2rTrbp9k105VW5G-QMt3mkgrfW8gfnZ82jlW6BW7HnR5j4XpS_tW67YxLl7MSjKPN4-f-HBkH2XLW7NSWWT3tk88MW3jTntv1-dp18W2bNGd-93Lxc0W4Jr-K18dpVvYW6rpHhZ11lpr0W54y6503P8RwsW8z9-Zb78r46MW6FgHDw2hrfZYW103psh29LHnJW99NTJC7r4WymW93xZ6s6NGQ1jW4QwnHp71glxyW26vcKR67xPG5W5C4R6r9gyckyW4z85kC4B4PzHW8zXqh-5v310vW12H-dD5JNgJmW2QDhLM1QJcz7W6bkpsl44DzcqW28LXt58kG9RYW4RkjSq1wWtpnW1vH6QR1NFZLyW249sGB56hpPpW47hdkK2-ZpWjW5rw38n1D8Y8nN1zvHJ0vzBCmW8NPh525ycWMkN2vJr1THQNbrW2cBlc59h9hRWf9dY5L204
Finishing URL
delinea.com/resources/privileged-access-management-for-dummies-pdf?utm_term=251217_email-2_196786691435&utm_campaign=dg-delinea-ebook-pam-for-dummies&utm_medium=internal-email&_hsenc=p2ANqtz-8DxLmXpOWOlRElfrKlqvuHjStswOvKJNop4q1-7ql3Z0EXrWQydLoqdg3ax8bLGv3xbL4yMmE_HQl3RxUahGtGiIodUGtRR226p7kKNSeinuUyfa0&_hsmi=394798157&utm_content=prospects&utm_source=hubspot
IP / ASN

199.60.103.225
Title
Privileged Access Management for Dummies | PDF eBook
Detections
urlquery
0
Network Intrusion Detection
1
Threat Detection Systems
0
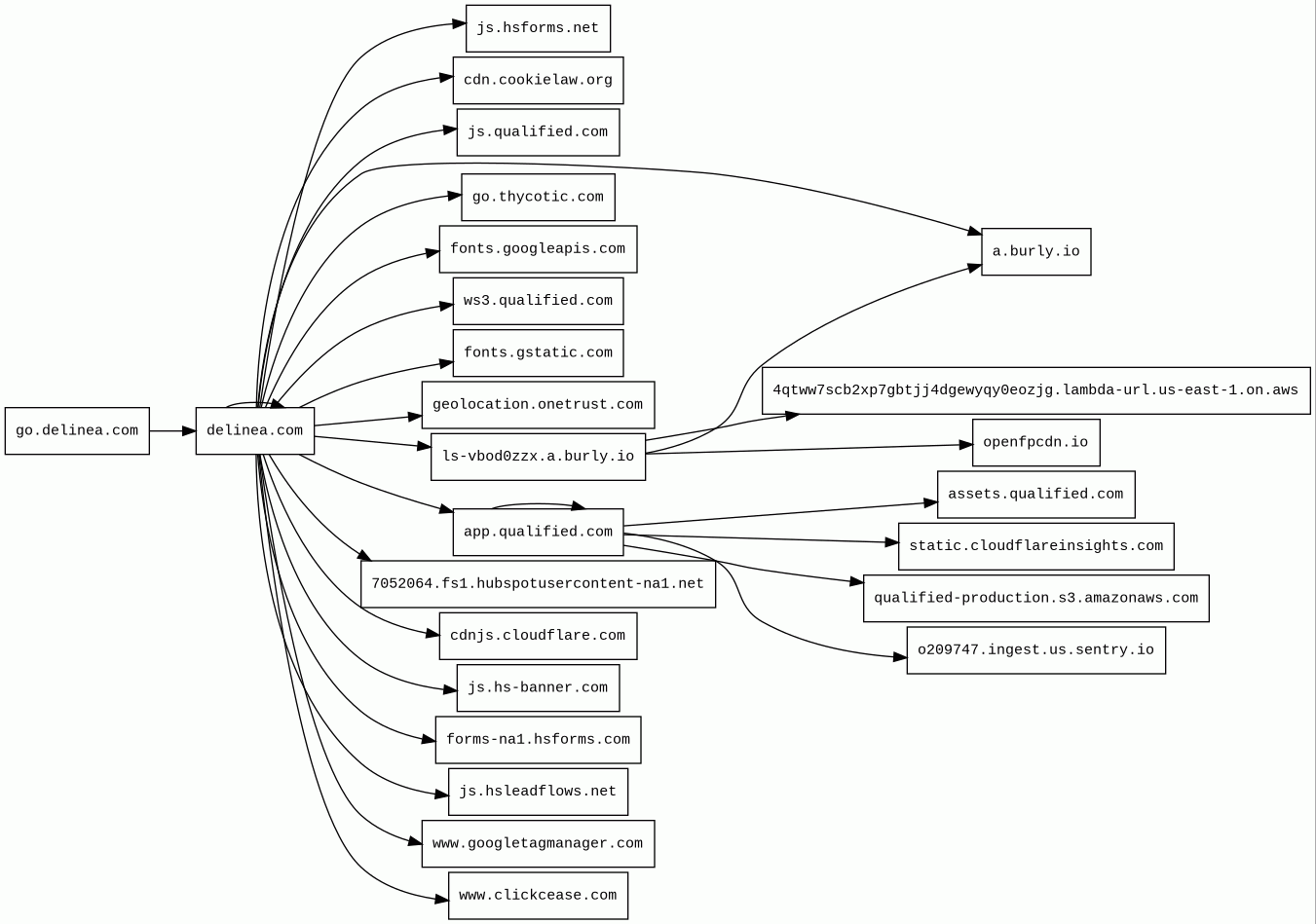
Host Summary
| Host | Rank | Registered | First Seen | Last Seen | Sent | Received | IP | Fingerprints |
|---|---|---|---|---|---|---|---|---|
cdnjs.cloudflare.com | 1222 | 2009-02-17 | 2012-05-23 | 2025-12-14 | 898 B | 103 kB | ![]() 104.17.25.14 | |
geolocation.onetrust.com | 4022 | 2004-01-12 | 2018-02-07 | 2025-12-14 | 479 B | 461 B | ![]() 104.18.32.137 | |
js.hsforms.net | 43845 | 2013-09-18 | 2013-09-26 | 2025-12-15 | 442 B | 1.4 kB | ![]() 104.16.5.65 | |
fonts.googleapis.com | 313 | 2005-01-25 | 2012-05-23 | 2025-12-14 | 465 B | 2.9 kB | ![]() 142.250.74.10 | |
www.clickcease.com | 81107 | 2014-03-13 | 2015-03-25 | 2025-12-15 | 418 B | 146 kB | ![]() 52.84.50.10 | |
js.hs-banner.com | 17150 | 2020-03-09 | 2020-03-26 | 2025-12-15 | 862 B | 70 kB | ![]() 172.64.147.16 | |
forms-na1.hsforms.com | 47437 | 2013-09-18 | 2022-05-24 | 2025-12-15 | 984 B | 1.5 kB | ![]() 104.18.80.204 | |
go.thycotic.com | unknown | 1997-07-26 | 2015-08-14 | 2025-11-18 | 421 B | 0 B | ![]() 0.0.0.0 | |
o209747.ingest.us.sentry.io | 153264 | 2012-04-07 | 2025-03-12 | 2025-12-15 | 652 B | 522 B | ![]() 34.120.195.249 | |
delinea.com | 96478 | 1999-02-23 | 2015-07-12 | 2025-12-09 | 38 kB | 1.9 MB | ![]() 199.60.103.14 | |
go.delinea.com | 5977006 | 1999-02-23 | 2022-01-11 | 2025-11-26 | 2.5 kB | 212 kB | ![]() 199.60.103.31 | |
assets.qualified.com | 152169 | 1997-09-20 | 2022-04-19 | 2025-12-16 | 2.9 kB | 3.3 MB | ![]() 104.18.17.5 | |
static.cloudflareinsights.com | 4073 | 2019-08-30 | 2019-09-24 | 2025-12-14 | 512 B | 20 kB | ![]() 104.16.80.73 | |
qualified-production.s3.amazonaws.com | unknown | 2005-08-18 | 2019-04-08 | 2025-12-16 | 1.1 kB | 47 kB | ![]() 52.217.98.236 | |
js.hsleadflows.net | 43148 | 2017-01-23 | 2017-02-22 | 2025-12-17 | 441 B | 14 kB | ![]() 104.18.140.17 | |
www.googletagmanager.com | 283 | 2011-11-11 | 2012-10-04 | 2025-12-14 | 430 B | 489 kB | ![]() 142.250.178.40 | |
js.qualified.com | 106077 | 1997-09-20 | 2019-02-21 | 2025-12-16 | 1.1 kB | 420 kB | ![]() 104.18.17.5 | ![]() |
a.burly.io | 1568296 | 2014-10-17 | 2017-01-30 | 2025-12-09 | 2.3 kB | 72 kB | ![]() 52.201.207.53 | |
ls-vbod0zzx.a.burly.io | 6272139 | 2014-10-17 | 2020-01-02 | 2025-11-18 | 520 B | 1.3 kB | ![]() 52.201.207.53 | |
ws3.qualified.com | 344338 | 1997-09-20 | 2024-10-20 | 2025-12-16 | 1.0 kB | 462 B | ![]() 104.18.16.5 | |
openfpcdn.io | 9255 | 2021-11-10 | 2021-11-11 | 2025-12-15 | 449 B | 34 kB | ![]() 54.240.174.124 | |
fonts.gstatic.com | unknown | 2008-02-11 | 2014-04-02 | 2025-12-14 | 531 B | 26 kB | ![]() 142.250.74.35 | |
4qtww7scb2xp7gbtjj4dgewyqy0eozjg.lambda-url.us-east-1.on.aws | 3927762 | 2021-09-29 | 2024-09-20 | 2025-11-18 | 2.4 kB | 2.7 kB | ![]() 54.175.2.191 | |
cdn.cookielaw.org | 2972 | 2011-06-20 | 2013-12-28 | 2025-12-15 | 6.2 kB | 713 kB | ![]() 104.18.86.42 | |
app.qualified.com | 90356 | 1997-09-20 | 2019-01-17 | 2025-12-15 | 4.6 kB | 28 kB | ![]() 104.18.16.5 | ![]() |
7052064.fs1.hubspotusercontent-na1.net | 88353 | 2021-09-30 | 2024-10-05 | 2025-12-16 | 1.0 kB | 7.3 kB | ![]() 172.64.146.132 |
Cloudflare (CDN)
Cloudflare is a web-infrastructure and website-security company, providing content-delivery-network services, DDoS mitigation, Internet security, and distributed domain-name-server services.Amazon CloudFront (CDN)
Amazon CloudFront is a fast content delivery network (CDN) service that securely delivers data, videos, applications, and APIs to customers globally with low latency, high transfer speeds.Amazon Web Services (PaaS)
Amazon Web Services (AWS) is a comprehensive cloud services platform offering compute power, database storage, content delivery and other functionality.Amazon S3 (CDN)
Amazon S3 or Amazon Simple Storage Service is a service offered by Amazon Web Services (AWS) that provides object storage through a web service interface.Nginx (Web servers, Reverse proxies)
Nginx is a web server that can also be used as a reverse proxy, load balancer, mail proxy and HTTP cache.Google Cloud CDN (CDN)
Cloud CDN uses Google's global edge network to serve content closer to users.Google Cloud (IaaS)
Google Cloud is a suite of cloud computing services.jQuery:3.6.0 (JavaScript libraries)
jQuery is a JavaScript library which is a free, open-source software designed to simplify HTML DOM tree traversal and manipulation, as well as event handling, CSS animation, and Ajax.OneTrust (Cookie compliance)
OneTrust is a cloud-based data privacy management compliance platform.cdnjs (CDN)
cdnjs is a free distributed JS library delivery service.jQuery Migrate (JavaScript libraries)
Query Migrate is a javascript library that allows you to preserve the compatibility of your jQuery code developed for versions of jQuery older than 1.9.HubSpot CMS Hub (CMS)
CMS Hub is a content management platform by HubSpot for marketers to manage, optimize, and track content performance on websites, blogs, and landing pages.HubSpot (Marketing automation)
HubSpot is a marketing and sales software that helps companies attract visitors, convert leads, and close customers.Google Tag Manager (Tag managers)
Google Tag Manager is a tag management system (TMS) that allows you to quickly and easily update measurement codes and related code fragments collectively known as tags on your website or mobile app.Cloudflare Bot Management (Security)
Cloudflare bot management solution identifies and mitigates automated traffic to protect websites from bad bots.theTradeDesk (Advertising)
theTradeDesk is an technology company that markets a software platform used by digital ad buyers to purchase data-driven digital advertising campaigns across various ad formats and devices.Envoy (Reverse proxies)
Envoy is an open-source edge and service proxy, designed for cloud-native applications.Nginx:1.24.0 (Web servers, Reverse proxies)
Nginx is a web server that can also be used as a reverse proxy, load balancer, mail proxy and HTTP cache.Ubuntu (Operating systems)
Ubuntu is a free and open-source operating system on Linux for the enterprise server, desktop, cloud, and IoT.Qualified (Live chat, Marketing automation)
Qualified is a B2B marketer that allows buyers and sales reps to connect through real-time website conversations.Cloudflare Browser Insights (Analytics, RUM)
Cloudflare Browser Insights is a tool that measures the performance of websites from the perspective of users.React (JavaScript frameworks)
React is an open-source JavaScript library for building user interfaces or UI components.Related reports
Network Intrusion Detection Systems
Suricata /w Emerging Threats Pro
| Timestamp | Severity | Source IP | Destination IP | Alert |
|---|---|---|---|---|
| low | ![]() 172.18.0.14 | ![]() 54.240.174.124 | ET INFO Observed FingerprintJS Domain (openfpcdn .io in TLS SNI) |
Threat Detection Systems
No alerts detected
JavaScript (42)
No JavaScripts
HTTP Transactions (87)
| URL | IP | Response | Size |
|---|

