Report Overview
Visitedpublic
2026-03-13 03:36:04
Tags
Submit Tags
URL
thecelozashop.com
Finishing URL
thecelozashop.com/
IP / ASN

23.227.38.67
Title
The Celoza Shop
Detections
urlquery
0
Network Intrusion Detection
0
Threat Detection Systems
1
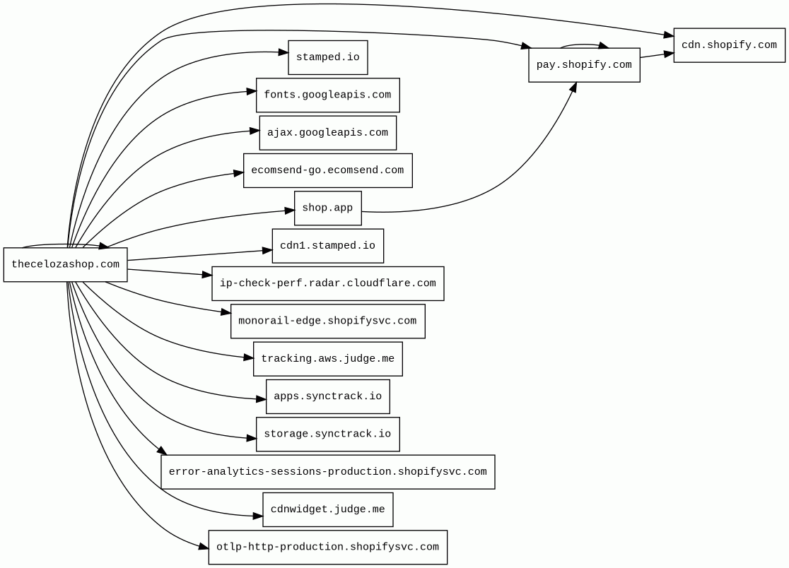
Host Summary
| Host | Rank | Registered | First Seen | Last Seen | Sent | Received | IP | Fingerprints |
|---|---|---|---|---|---|---|---|---|
ajax.googleapis.com | 3691 | 2005-01-25 | 2012-05-22 | 2026-03-08 | 447 B | 97 kB | ![]() 192.178.204.95 | |
stamped.io | 7728 | 2016-03-03 | 2016-03-24 | 2026-03-06 | 1.6 kB | 1.1 kB | ![]() 54.245.210.190 | ![]() ![]() |
shop.app | 3567 | 2018-05-01 | 2020-04-15 | 2026-03-09 | 3.8 kB | 233 kB | ![]() 185.146.173.20 | ![]() |
error-analytics-sessions-production.shopifysvc.com | 24150 | 2017-09-29 | 2024-12-03 | 2026-03-09 | 1.3 kB | 1.1 kB | ![]() 34.73.251.59 | ![]() |
otlp-http-production.shopifysvc.com | 28477 | 2017-09-29 | 2022-09-22 | 2026-03-11 | 3.1 kB | 2.2 kB | ![]() 34.160.147.240 | |
storage.synctrack.io | 2066929 | 2021-12-23 | 2025-07-30 | 2026-03-07 | 470 B | 2.8 kB | ![]() 104.26.8.239 | |
apps.synctrack.io | 507709 | 2021-12-23 | 2021-12-23 | 2026-03-06 | 1.1 kB | 1.7 kB | ![]() 172.67.69.238 | |
thecelozashop.com | unknown | 2023-03-17 | 2026-03-13 | 2026-03-13 | 121 kB | 3.8 MB | ![]() 23.227.38.67 | |
monorail-edge.shopifysvc.com | 11124 | 2017-09-29 | 2019-08-29 | 2026-03-09 | 13 kB | 21 kB | ![]() 34.120.110.54 | |
pay.shopify.com | 52485 | 2005-03-11 | 2017-06-29 | 2026-03-12 | 2.8 kB | 129 kB | ![]() 185.146.173.20 | ![]() |
ecomsend-go.ecomsend.com | 4149898 | 2013-04-21 | 2025-08-11 | 2026-03-11 | 2.5 kB | 4.8 kB | ![]() 172.67.71.172 | |
cdn1.stamped.io | 92273 | 2016-03-03 | 2019-10-31 | 2026-03-06 | 900 B | 218 kB | ![]() 52.84.50.44 | |
ip-check-perf.radar.cloudflare.com | 224404 | 2009-02-17 | 2023-10-30 | 2026-03-07 | 464 B | 1.2 kB | ![]() 104.18.31.78 | |
tracking.aws.judge.me | 62270 | 2008-08-19 | 2024-07-15 | 2026-03-12 | 570 B | 466 B | ![]() 34.234.108.248 | |
fonts.googleapis.com | 313 | 2005-01-25 | 2012-05-23 | 2026-03-08 | 466 B | 13 kB | ![]() 192.178.204.95 | |
cdn.shopify.com 1 alert(s) on this Host | 3587 | 2005-03-11 | 2012-06-22 | 2026-03-09 | 11 kB | 1.5 MB | ![]() 23.227.39.200 | |
cdnwidget.judge.me | 47728 | 2008-08-19 | 2025-03-13 | 2026-03-09 | 5.1 kB | 699 kB | ![]() 194.59.250.118 |
Envoy (Reverse proxies)
Envoy is an open-source edge and service proxy, designed for cloud-native applications.Microsoft ASP.NET:4.0.30319 (Web frameworks)
ASP.NET is an open-source, server-side web-application framework designed for web development to produce dynamic web pages.IIS:10.0 (Web servers)
Internet Information Services (IIS) is an extensible web server software created by Microsoft for use with the Windows NT family.Windows Server (Operating systems)
Windows Server is a brand name for a group of server operating systems.Ruby (Programming languages)
Ruby is an open-source object-oriented programming language.hCaptcha (Security)
hCaptcha is an anti-bot solution that protects user privacy and rewards websites.Amazon S3 (CDN)
Amazon S3 or Amazon Simple Storage Service is a service offered by Amazon Web Services (AWS) that provides object storage through a web service interface.Ruby on Rails (Web frameworks)
Ruby on Rails is a server-side web application framework written in Ruby under the MIT License.Shopify (Ecommerce, CMS)
Shopify is a subscription-based software that allows anyone to set up an online store and sell their products. Shopify store owners can also sell in physical locations using Shopify POS, a point-of-sale app and accompanying hardware.Amazon Web Services (PaaS)
Amazon Web Services (AWS) is a comprehensive cloud services platform offering compute power, database storage, content delivery and other functionality.Cloudflare (CDN)
Cloudflare is a web-infrastructure and website-security company, providing content-delivery-network services, DDoS mitigation, Internet security, and distributed domain-name-server services.PayPal (Payment processors)
PayPal is an online payments system that supports online money transfers and serves as an electronic alternative to traditional paper methods like checks and money orders.Google Cloud CDN (CDN)
Cloud CDN uses Google's global edge network to serve content closer to users.Google Cloud (IaaS)
Google Cloud is a suite of cloud computing services.Express (Web frameworks, Web servers)
Express is a web application framework for Node.js, released as free and open-source software under the MIT License. It is designed for building web applications and APIs.Node.js (Programming languages)
Node.js is an open-source, cross-platform, JavaScript runtime environment that executes JavaScript code outside a web browser.Amazon CloudFront (CDN)
Amazon CloudFront is a fast content delivery network (CDN) service that securely delivers data, videos, applications, and APIs to customers globally with low latency, high transfer speeds.Cloudflare Bot Management (Security)
Cloudflare bot management solution identifies and mitigates automated traffic to protect websites from bad bots.Related reports
Threat Detection Systems
| Detection System | Indicator | Verdict | Alert |
|---|---|---|---|
| Private YARA rules | cdn.shopify.com/extensions/019ce143-3aaf-7032-9874-fe78a8add115/ecomsend-134/assets/ecomsend.js | audit | Hunting_JS_WebAssembly |
JavaScript (105)
No JavaScripts
HTTP Transactions (184)
| URL | IP | Response | Size |
|---|





