Report Overview
Visitedpublic
2026-03-22 08:11:01
Tags
Submit Tags
URL
137.184.153.129/
Finishing URL
ipinfo.io/census
IP / ASN

137.184.153.129
Title
Internet Census Data Collection | IPinfo.io
Detections
urlquery
0
Network Intrusion Detection
1
Threat Detection Systems
0
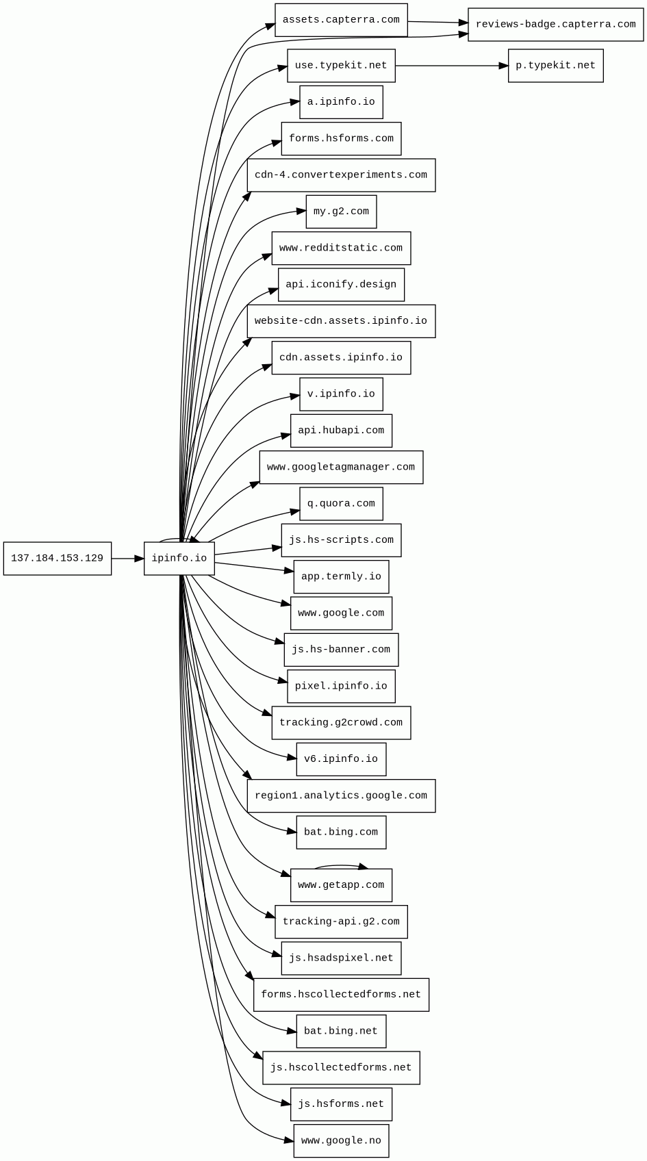
Host Summary
| Host | Rank | Registered | First Seen | Last Seen | Sent | Received | IP | Fingerprints |
|---|---|---|---|---|---|---|---|---|
website-cdn.assets.ipinfo.io | unknown | 2013-04-23 | 2025-09-13 | 2026-03-22 | 81 kB | 4.4 MB | ![]() 104.18.22.73 | |
forms.hscollectedforms.net | 36910 | 2017-01-23 | 2023-03-02 | 2026-03-16 | 515 B | 801 B | ![]() 104.16.110.254 | |
137.184.153.129 | unknown | unknown | No data | No data | 884 B | 51 kB | ![]() 0.0.0.0 | |
q.quora.com | 39022 | 2000-03-29 | 2017-05-08 | 2026-03-18 | 530 B | 529 B | ![]() 162.159.152.17 | |
js.hsforms.net | 43845 | 2013-09-18 | 2013-09-26 | 2026-03-18 | 408 B | 607 kB | ![]() 104.16.6.65 | |
forms.hsforms.com | 29940 | 2013-09-18 | 2018-03-07 | 2026-03-18 | 489 B | 862 B | ![]() 104.18.80.204 | |
v6.ipinfo.io | 2063792 | 2013-04-23 | 2025-06-01 | 2026-03-19 | 419 B | 0 B | ![]() 0.0.0.0 | |
www.google.com | 22 | 1997-09-15 | 2015-05-10 | 2026-03-15 | 6.6 kB | 3.6 kB | ![]() 142.251.152.119 | |
bat.bing.net | 24312 | 1997-09-03 | 2023-11-04 | 2026-03-16 | 1.2 kB | 1.1 kB | ![]() 150.171.27.10 | |
my.g2.com | 690305 | 1995-03-22 | 2019-09-18 | 2026-03-22 | 472 B | 56 kB | ![]() 104.16.190.41 | |
v.ipinfo.io | unknown | 2013-04-23 | 2026-03-01 | 2026-03-22 | 2.5 kB | 158 kB | ![]() 104.20.19.245 | ![]() |
www.googletagmanager.com | 283 | 2011-11-11 | 2012-10-04 | 2026-03-15 | 2.2 kB | 2.3 MB | ![]() 192.178.25.8 | |
www.redditstatic.com | 5235 | 2011-11-09 | 2012-06-30 | 2026-03-18 | 415 B | 68 kB | ![]() 151.101.129.140 | |
pixel.ipinfo.io | 2016959 | 2013-04-23 | 2021-02-18 | 2026-03-22 | 1.0 kB | 0 B | ![]() 0.0.0.0 | |
region1.analytics.google.com | 22257 | 1997-09-15 | 2022-03-17 | 2026-03-15 | 1.0 kB | 843 B | ![]() 216.239.34.36 | |
js.hsadspixel.net | 23453 | 2017-04-21 | 2017-07-25 | 2026-03-18 | 409 B | 8.8 kB | ![]() 104.17.223.152 | |
app.termly.io | 65677 | 2016-07-26 | 2017-12-19 | 2026-03-20 | 5.4 kB | 665 kB | ![]() 104.18.14.11 | |
bat.bing.com | 2924 | 1996-01-29 | 2014-04-08 | 2026-03-16 | 2.1 kB | 107 kB | ![]() 150.171.27.10 | |
www.getapp.com | 574478 | 2004-01-28 | 2012-08-25 | 2026-03-21 | 915 B | 5.5 kB | ![]() 172.64.146.187 | |
api.hubapi.com | 23958 | 2008-05-24 | 2012-06-25 | 2026-03-18 | 494 B | 1.6 kB | ![]() 104.16.52.78 | |
js.hscollectedforms.net | 36221 | 2017-01-23 | 2017-03-02 | 2026-03-16 | 447 B | 79 kB | ![]() 104.16.110.254 | |
www.google.no | 92680 | 2001-02-26 | 2012-06-26 | 2026-03-15 | 711 B | 580 B | ![]() 142.250.178.67 | |
ipinfo.io | 1327 | 2013-04-23 | 2013-12-16 | 2026-03-18 | 24 kB | 507 kB | ![]() 34.117.59.81 | ![]() |
js.hs-banner.com | 17150 | 2020-03-09 | 2020-03-26 | 2026-03-16 | 420 B | 71 kB | ![]() 104.18.40.240 | ![]() |
js.hs-scripts.com | 18499 | 2016-07-11 | 2016-08-09 | 2026-03-16 | 411 B | 3.3 kB | ![]() 104.16.139.209 | |
a.ipinfo.io | unknown | 2013-04-23 | 2026-03-22 | 2026-03-22 | 974 B | 785 B | ![]() 34.117.59.81 | |
api.iconify.design | 89604 | 2018-10-17 | 2018-12-24 | 2026-03-19 | 517 B | 1.6 kB | ![]() 104.26.12.204 | |
cdn.assets.ipinfo.io | unknown | 2013-04-23 | 2026-01-01 | 2026-03-22 | 1.2 kB | 5.2 kB | ![]() 104.18.22.73 | |
tracking.g2crowd.com | 57835 | 2012-08-20 | 2016-10-09 | 2026-03-19 | 476 B | 4.5 kB | ![]() 104.18.31.176 | |
assets.capterra.com | 672845 | 1999-10-15 | 2013-06-06 | 2026-03-18 | 465 B | 25 kB | ![]() 52.84.50.69 | |
reviews-badge.capterra.com | 744831 | 1999-10-15 | 2025-03-28 | 2026-03-18 | 445 B | 26 kB | ![]() 104.18.83.37 | |
p.typekit.net | 4638 | 2010-08-02 | 2012-05-23 | 2026-03-15 | 495 B | 340 B | ![]() 23.36.77.57 | |
cdn-4.convertexperiments.com | 56160 | 2012-06-05 | 2022-10-27 | 2026-03-19 | 456 B | 474 B | ![]() 23.44.33.83 | |
tracking-api.g2.com | 63729 | 1995-03-22 | 2025-01-17 | 2026-03-18 | 606 B | 1.6 kB | ![]() 104.16.187.41 | |
use.typekit.net | 4054 | 2010-08-02 | 2012-07-05 | 2026-03-16 | 2.2 kB | 94 kB | ![]() 23.36.77.81 |
Cloudflare (CDN)
Cloudflare is a web-infrastructure and website-security company, providing content-delivery-network services, DDoS mitigation, Internet security, and distributed domain-name-server services.Amazon CloudFront (CDN)
Amazon CloudFront is a fast content delivery network (CDN) service that securely delivers data, videos, applications, and APIs to customers globally with low latency, high transfer speeds.Amazon Web Services (PaaS)
Amazon Web Services (AWS) is a comprehensive cloud services platform offering compute power, database storage, content delivery and other functionality.Cloudflare Bot Management (Security)
Cloudflare bot management solution identifies and mitigates automated traffic to protect websites from bad bots.Envoy (Reverse proxies)
Envoy is an open-source edge and service proxy, designed for cloud-native applications.Varnish (Caching)
Varnish is a reverse caching proxy.Azure Front Door (Load balancers)
Azure Front Door is a scalable and secure entry point for fast delivery of your global web applications.Azure (PaaS)
Azure is a cloud computing service for building, testing, deploying, and managing applications and services through Microsoft-managed data centers.Google Cloud CDN (CDN)
Cloud CDN uses Google's global edge network to serve content closer to users.Google Cloud (IaaS)
Google Cloud is a suite of cloud computing services.React (JavaScript frameworks)
React is an open-source JavaScript library for building user interfaces or UI components.Webpack (Miscellaneous)
Webpack is an open-source JavaScript module bundler.IPinfo (Geolocation)
IPinfo is an IP address data provider.Next.js (JavaScript frameworks, Web frameworks)
Next.js is a React framework for developing single page Javascript applications.Node.js (Programming languages)
Node.js is an open-source, cross-platform, JavaScript runtime environment that executes JavaScript code outside a web browser.Typekit (Font scripts)
Typekit is an online service which offers a subscription library of fonts.Adobe Fonts (Font scripts)
Adobe Fonts is a web-based service providing access to a vast library of high-quality fonts for web and print design.Nginx (Web servers, Reverse proxies)
Nginx is a web server that can also be used as a reverse proxy, load balancer, mail proxy and HTTP cache.Related reports
Network Intrusion Detection Systems
Suricata /w Emerging Threats Pro
| Timestamp | Severity | Source IP | Destination IP | Alert |
|---|---|---|---|---|
| medium | Client IP | ![]() 34.117.59.81 | ET POLICY Possible External IP Lookup Domain Observed in SNI (ipinfo. io) |
Threat Detection Systems
No alerts detected
JavaScript (77)
No JavaScripts
HTTP Transactions (176)
| URL | IP | Response | Size |
|---|



