Report Overview
Visitedpublic
2025-07-31 10:11:20
Tags
Submit Tags
URL
thebarchive.com/b/thread/772753253
Finishing URL
thebarchive.com/b/thread/772753253
IP / ASN

104.21.84.106
Title
/b/ - Random » Thread #772753253
Detections
urlquery
0
Network Intrusion Detection
21
Threat Detection Systems
0
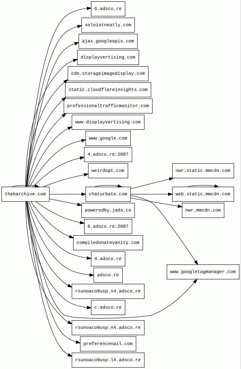
Host Summary
| Host | Rank | Registered | First Seen | Last Seen | Sent | Received | IP | Fingerprints |
|---|---|---|---|---|---|---|---|---|
nwr.mmcdn.com | unknown | 2014-03-18 | 2024-03-26 | 2025-07-27 | 3.8 kB | 1.0 kB | ![]() 162.247.243.35 | |
chaturbate.com | 6807 | 2011-02-26 | 2012-05-22 | 2025-07-28 | 3.6 kB | 363 kB | ![]() 104.16.41.196 | |
weirdopt.com | unknown | 2025-07-01 | 2025-07-08 | 2025-07-30 | 418 B | 377 B | ![]() 185.196.197.72 | |
ajax.googleapis.com | 12905 | 2005-01-25 | 2012-05-22 | 2025-07-30 | 444 B | 95 kB | ![]() 142.250.178.42 | |
nwr.static.mmcdn.com | unknown | 2014-03-18 | 2024-03-26 | 2025-07-28 | 458 B | 117 kB | ![]() 162.247.243.39 | |
rsunoaco9usp.n4.adsco.re | unknown | 2017-02-14 | 2025-07-31 | 2025-07-31 | 462 B | 463 B | ![]() 38.132.109.126 | |
thebarchive.com | 160903 | 2016-06-03 | 2016-06-18 | 2025-07-16 | 35 kB | 975 kB | ![]() 172.67.191.96 | ![]() |
web.static.mmcdn.com | unknown | 2014-03-18 | 2024-03-10 | 2025-07-26 | 12 kB | 5.8 MB | ![]() 104.16.92.18 | |
www.googletagmanager.com | 75 | 2011-11-11 | 2012-10-04 | 2025-07-30 | 871 B | 814 kB | ![]() 142.250.178.72 | |
c.adsco.re | 16577 | 2017-02-14 | 2017-11-29 | 2025-07-25 | 512 B | 80 kB | ![]() 104.17.167.186 | |
compiledonatevanity.com | unknown | 2023-06-18 | 2023-06-18 | 2025-07-21 | 910 B | 133 kB | ![]() 192.243.59.20 | |
displayvertising.com | 65650 | 2020-04-18 | 2020-04-29 | 2025-07-30 | 1.7 kB | 257 B | ![]() 216.59.56.9 | |
cdn.storageimagedisplay.com | unknown | 2024-09-13 | 2024-09-13 | 2025-07-25 | 2.0 kB | 130 kB | ![]() 45.133.44.1 | |
4.adsco.re | 19179 | 2017-02-14 | 2021-01-04 | 2025-07-25 | 861 B | 866 B | ![]() 162.252.214.5 | |
professionaltrafficmonitor.com | unknown | 2025-01-23 | 2025-01-25 | 2025-07-25 | 964 B | 724 B | ![]() 52.59.35.43 | |
poweredby.jads.co | 30525 | 2012-05-17 | 2019-12-04 | 2025-07-29 | 1.7 kB | 16 kB | ![]() 92.222.100.137 | |
6.adsco.re | 17812 | 2017-02-14 | 2018-01-15 | 2025-07-25 | 861 B | 999 B | ![]() 104.17.166.186 | |
soloistneatly.com | unknown | unknown | No data | No data | 7.4 kB | 20 kB | ![]() 192.243.61.225 | ![]() |
www.displayvertising.com | 124302 | 2020-04-18 | 2020-04-29 | 2025-07-25 | 465 B | 42 kB | ![]() 95.173.205.14 | ![]() |
preferencenail.com | unknown | 2025-07-01 | 2025-07-08 | 2025-07-29 | 413 B | 86 kB | ![]() 185.196.197.72 | |
adsco.re | 8541 | 2017-02-14 | 2017-04-03 | 2025-07-25 | 450 B | 1.8 kB | ![]() 162.252.214.5 | |
rsunoaco9usp.s4.adsco.re | unknown | 2017-02-14 | 2025-07-31 | 2025-07-31 | 462 B | 463 B | ![]() 185.200.116.60 | |
www.google.com | 7 | 1997-09-15 | 2015-05-10 | 2025-07-30 | 866 B | 1.4 kB | ![]() 142.250.178.36 | |
static.cloudflareinsights.com | 1294 | 2019-08-30 | 2019-09-24 | 2025-07-30 | 508 B | 20 kB | ![]() 104.16.80.73 | |
rsunoaco9usp.l4.adsco.re | unknown | 2017-02-14 | 2025-07-31 | 2025-07-31 | 462 B | 463 B | ![]() 185.200.118.62 |
Cloudflare (CDN)
Cloudflare is a web-infrastructure and website-security company, providing content-delivery-network services, DDoS mitigation, Internet security, and distributed domain-name-server services.Google Cloud CDN (CDN)
Cloud CDN uses Google's global edge network to serve content closer to users.Google Cloud (IaaS)
Google Cloud is a suite of cloud computing services.Amazon S3 (CDN)
Amazon S3 or Amazon Simple Storage Service is a service offered by Amazon Web Services (AWS) that provides object storage through a web service interface.Amazon Web Services (PaaS)
Amazon Web Services (AWS) is a comprehensive cloud services platform offering compute power, database storage, content delivery and other functionality.Nginx:1.21.6 (Web servers, Reverse proxies)
Nginx is a web server that can also be used as a reverse proxy, load balancer, mail proxy and HTTP cache.Google Hosted Libraries (CDN)
Google Hosted Libraries is a stable, reliable, high-speed, globally available content distribution network for the most popular, open-source JavaScript libraries.Bootstrap (UI frameworks)
Bootstrap is a free and open-source CSS framework directed at responsive, mobile-first front-end web development. It contains CSS and JavaScript-based design templates for typography, forms, buttons, navigation, and other interface components.Cloudflare Browser Insights (Analytics, RUM)
Cloudflare Browser Insights is a tool that measures the performance of websites from the perspective of users.MathJax (JavaScript graphics)
MathJax is a cross-browser JavaScript library that displays mathematical notation in web browsers, using MathML, LaTeX and ASCIIMathML markup.Google Analytics (Analytics)
Google Analytics is a free web analytics service that tracks and reports website traffic.jQuery:1.7.1 (JavaScript libraries)
jQuery is a JavaScript library which is a free, open-source software designed to simplify HTML DOM tree traversal and manipulation, as well as event handling, CSS animation, and Ajax.Nginx:1.19.5 (Web servers, Reverse proxies)
Nginx is a web server that can also be used as a reverse proxy, load balancer, mail proxy and HTTP cache.Nginx (Web servers, Reverse proxies)
Nginx is a web server that can also be used as a reverse proxy, load balancer, mail proxy and HTTP cache.Envoy (Reverse proxies)
Envoy is an open-source edge and service proxy, designed for cloud-native applications.CDN77 (CDN)
CDN77 is a content delivery network (CDN).Related reports
Network Intrusion Detection Systems
Suricata /w Emerging Threats Pro
Threat Detection Systems
Public InfoSec YARA rules
No alerts detected
OpenPhish
No alerts detected
PhishTank
No alerts detected
Quad9 DNS
No alerts detected
ThreatFox
No alerts detected
JavaScript (122)
No JavaScripts
HTTP Transactions (100)
| URL | IP | Response | Size |
|---|










