Report Overview
Visitedpublic
2025-08-14 16:41:22
Tags
Submit Tags
URL
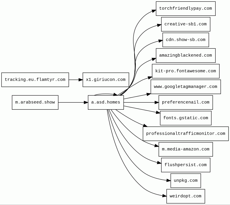
m.arabseed.show/%D9%81%D9%8A%D9%84%D9%85-me-before-you-2016-%D9%85%D8%AA%D8%B1%D8%AC%D9%85/
Finishing URL
a.asd.homes/%D9%81%D9%8A%D9%84%D9%85-me-before-you-2016-%D9%85%D8%AA%D8%B1%D8%AC%D9%85/
IP / ASN

104.21.68.57
Title
(1) New Message!
Detections
urlquery
0
Network Intrusion Detection
0
Threat Detection Systems
2
Host Summary
| Host | Rank | Registered | First Seen | Last Seen | Sent | Received | IP | Fingerprints |
|---|---|---|---|---|---|---|---|---|
fonts.gstatic.com | unknown | 2008-02-11 | 2014-04-02 | 2025-08-13 | 1.1 kB | 62 kB | ![]() 142.251.9.94 | |
preferencenail.com | 20606 | 2025-07-01 | 2025-07-08 | 2025-08-12 | 818 B | 172 kB | ![]() 185.196.197.72 | |
cdn.show-sb.com | 187612 | 2024-08-20 | 2024-08-31 | 2025-08-09 | 466 B | 2.0 kB | ![]() 172.67.170.115 | |
flushpersist.com | 23810 | 2025-07-01 | 2025-07-08 | 2025-08-12 | 1.5 kB | 992 B | ![]() 192.243.59.13 | |
kit-pro.fontawesome.com | 228478 | 2012-10-18 | 2019-05-02 | 2025-08-11 | 8.2 kB | 519 kB | ![]() 172.64.147.188 | |
fonts.googleapis.com | 313 | 2005-01-25 | 2012-05-23 | 2025-08-13 | 430 B | 17 kB | ![]() 142.250.74.10 | |
x1.giriucon.com | 1654331 | 2024-11-08 | 2025-04-14 | 2025-08-10 | 414 B | 38 kB | ![]() 172.67.128.173 | |
weirdopt.com | 37519 | 2025-07-01 | 2025-07-08 | 2025-08-13 | 414 B | 377 B | ![]() 185.196.197.71 | |
m.media-amazon.com | 3022 | 2016-08-18 | 2017-01-30 | 2025-08-08 | 1.1 kB | 17 kB | ![]() 54.230.216.66 | |
www.googletagmanager.com | 283 | 2011-11-11 | 2012-10-04 | 2025-08-13 | 432 B | 345 kB | ![]() 142.250.74.136 | |
a.asd.homes | 14992 | 2024-02-27 | 2025-06-12 | 2025-08-12 | 7.7 kB | 775 kB | ![]() 172.67.137.206 | ![]() ![]() |
professionaltrafficmonitor.com | 16376 | 2025-01-23 | 2025-01-25 | 2025-08-08 | 1.9 kB | 1.4 kB | ![]() 18.159.236.121 | |
creative-sb1.com | 22211 | 2025-07-01 | 2025-08-08 | 2025-08-08 | 2.3 kB | 94 kB | ![]() 104.21.96.1 | |
unpkg.com | 1093 | 2016-01-06 | 2016-01-07 | 2025-08-13 | 440 B | 68 kB | ![]() 104.18.0.22 | ![]() |
tracking.eu.flamtyr.com | 509890 | 2023-09-22 | 2023-09-23 | 2025-08-13 | 708 B | 38 kB | ![]() 138.68.123.32 | |
m.arabseed.show | 986637 | 2021-03-30 | 2025-03-21 | 2025-07-31 | 559 B | 534 kB | ![]() 104.21.68.57 | |
amazingblackened.com 2 alert(s) on this Host | unknown | unknown | No data | No data | 898 B | 179 kB | ![]() 192.243.61.225 | |
torchfriendlypay.com 9 alert(s) on this Host | 191479 | 2024-09-01 | 2025-07-30 | 2025-08-13 | 12 kB | 21 kB | ![]() 172.240.108.68 | ![]() |
Nginx:1.21.6 (Web servers, Reverse proxies)
Nginx is a web server that can also be used as a reverse proxy, load balancer, mail proxy and HTTP cache.Cloudflare (CDN)
Cloudflare is a web-infrastructure and website-security company, providing content-delivery-network services, DDoS mitigation, Internet security, and distributed domain-name-server services.Nginx:1.19.5 (Web servers, Reverse proxies)
Nginx is a web server that can also be used as a reverse proxy, load balancer, mail proxy and HTTP cache.Amazon Web Services (PaaS)
Amazon Web Services (AWS) is a comprehensive cloud services platform offering compute power, database storage, content delivery and other functionality.Amazon CloudFront (CDN)
Amazon CloudFront is a fast content delivery network (CDN) service that securely delivers data, videos, applications, and APIs to customers globally with low latency, high transfer speeds.Unpkg (CDN)
Unpkg is a content delivery network for everything on npm.Google Analytics (Analytics)
Google Analytics is a free web analytics service that tracks and reports website traffic.PHP (Programming languages)
PHP is a general-purpose scripting language used for web development.WordPress (CMS, Blogs)
WordPress is a free and open-source content management system written in PHP and paired with a MySQL or MariaDB database. Features include a plugin architecture and a template system.MySQL (Databases)
MySQL is an open-source relational database management system.WordPress Super Cache (Caching, WordPress plugins)
WordPress Super Cache is a static caching plugin for WordPress.SweetAlert2 (JavaScript libraries)
SweetAlert2 is a JavaScript library that provides customisable, visually appealing, and responsive alert and modal dialog boxes for web applications.Fly.io (PaaS)
Fly is a platform for running full stack apps and databases.Envoy (Reverse proxies)
Envoy is an open-source edge and service proxy, designed for cloud-native applications.Related reports
Threat Detection Systems
| Detection System | Indicator | Verdict | Alert |
|---|---|---|---|
| Quad9 DNS | torchfriendlypay.com | malicious | Sinkholed |
| Quad9 DNS | amazingblackened.com | malicious | Sinkholed |
JavaScript (14)
No JavaScripts
HTTP Transactions (64)
| URL | IP | Response | Size |
|---|







