Report Overview
Visitedpublic
2026-03-28 13:41:19
Tags
Submit Tags
URL
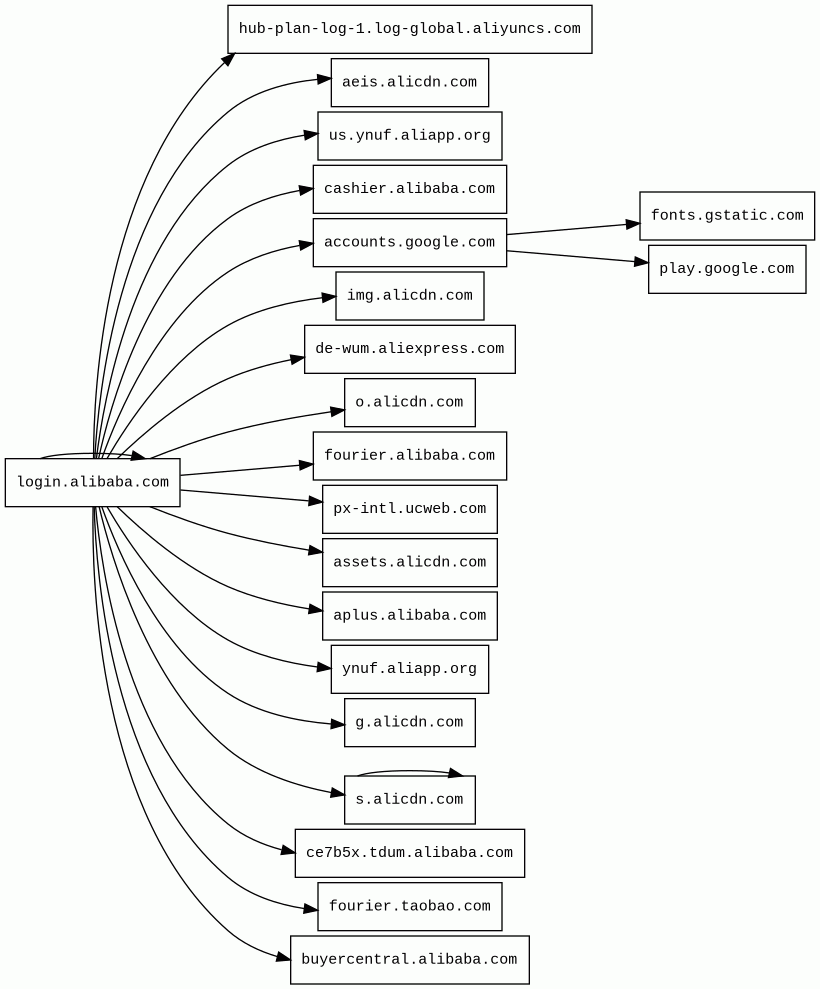
login.alibaba.com/newlogin/icbuLogin.htm?origin=message.alibaba.com&flag=1&return_url=https://message.alibaba.com/message/messenger.htm?scene=edmImmediateNotify&mt=mail&crm_mtn_tracelog_log_id=124404590025&s_id=push-task_11026660&t_id=2000114762&c_id=224553&as_token=hN+vomdkD4hNOvd3vRuvLmgdo27p0/AIadvUPmHUx4As7dvf&to=info@slurpmail.net&from=feedback@service.alibaba.com
Finishing URL
login.alibaba.com/newlogin/icbuLogin.htm?origin=message.alibaba.com&flag=1&return_url=https://message.alibaba.com/message/messenger.htm?scene=edmImmediateNotify&mt=mail&crm_mtn_tracelog_log_id=124404590025&s_id=push-task_11026660&t_id=2000114762&c_id=224553&as_token=hN+vomdkD4hNOvd3vRuvLmgdo27p0/AIadvUPmHUx4As7dvf&to=info@slurpmail.net&from=feedback@service.alibaba.com
IP / ASN

2.18.174.189
Title
Alibaba Manufacturer Directory - Suppliers, Manufacturers, Exporters & Importers
Detections
urlquery
0
Network Intrusion Detection
2
Threat Detection Systems
0
Host Summary
| Host | Rank | Registered | First Seen | Last Seen | Sent | Received | IP | Fingerprints |
|---|---|---|---|---|---|---|---|---|
assets.alicdn.com | 68324 | 2008-06-25 | 2014-10-08 | 2026-03-27 | 2.1 kB | 228 kB | ![]() 2.18.174.185 | ![]() |
aplus.alibaba.com | 305058 | 1999-04-15 | 2025-07-11 | 2026-03-28 | 56 kB | 34 kB | ![]() 47.246.136.160 | |
ynuf.aliapp.org | 49898 | 2008-01-04 | 2017-01-30 | 2026-03-27 | 953 B | 1.8 kB | ![]() 124.239.14.253 | ![]() ![]() |
ce7b5x.tdum.alibaba.com | unknown | 1999-04-15 | 2026-03-28 | 2026-03-28 | 1.0 kB | 407 B | ![]() 47.246.146.55 | ![]() |
fonts.gstatic.com | unknown | 2008-02-11 | 2014-04-02 | 2026-03-22 | 1.1 kB | 112 kB | ![]() 172.217.19.227 | |
o.alicdn.com | 89234 | 2008-06-25 | 2021-04-29 | 2026-03-25 | 466 B | 19 kB | ![]() 47.246.50.181 | ![]() |
buyercentral.alibaba.com | 368613 | 1999-04-15 | 2019-01-18 | 2026-03-25 | 1.1 kB | 1.3 kB | ![]() 47.89.80.90 | ![]() |
play.google.com | 48 | 1997-09-15 | 2013-05-30 | 2026-03-23 | 1.1 kB | 1.1 kB | ![]() 142.251.143.142 | |
px-intl.ucweb.com | 72343 | 2003-05-20 | 2018-08-14 | 2026-03-28 | 2.8 kB | 1.3 kB | ![]() 157.185.188.1 | ![]() |
s.alicdn.com | 122221 | 2008-06-25 | 2019-04-29 | 2026-03-21 | 24 kB | 2.7 MB | ![]() 52.222.187.17 | ![]() |
img.alicdn.com | 61670 | 2008-06-25 | 2015-03-04 | 2026-03-26 | 1.4 kB | 8.9 kB | ![]() 155.102.215.179 | ![]() |
hub-plan-log-1.log-global.aliyuncs.com | 1580049 | 2012-04-01 | 2022-11-15 | 2026-03-27 | 1.2 kB | 803 B | ![]() 47.246.48.178 | ![]() |
fourier.taobao.com | 73681 | 2003-04-21 | 2019-10-09 | 2026-03-26 | 975 B | 1.9 kB | ![]() 124.239.14.250 | ![]() |
cashier.alibaba.com | 423868 | 1999-04-15 | 2015-11-13 | 2026-03-25 | 551 B | 2.4 kB | ![]() 47.89.80.90 | ![]() |
login.alibaba.com | 81675 | 1999-04-15 | 2014-03-14 | 2026-03-27 | 5.5 kB | 37 kB | ![]() 96.6.18.166 | ![]() |
de-wum.aliexpress.com | 1352849 | 2006-04-16 | 2020-10-22 | 2026-03-22 | 421 B | 1.1 kB | ![]() 47.246.146.202 | ![]() ![]() |
aeis.alicdn.com | 75152 | 2008-06-25 | 2016-08-25 | 2026-03-26 | 1.8 kB | 984 kB | ![]() 2.18.174.185 | ![]() |
fourier.alibaba.com | 73547 | 1999-04-15 | 2017-12-29 | 2026-03-26 | 5.0 kB | 786 B | ![]() 47.246.165.51 | ![]() |
g.alicdn.com | 38802 | 2008-06-25 | 2014-10-06 | 2026-03-26 | 1.4 kB | 98 kB | ![]() 23.36.77.72 | ![]() |
us.ynuf.aliapp.org | 150991 | 2008-01-04 | 2017-01-29 | 2026-03-27 | 959 B | 2.1 kB | ![]() 47.246.146.55 | ![]() ![]() |
accounts.google.com | 103 | 1997-09-15 | 2012-05-23 | 2026-03-23 | 2.5 kB | 526 kB | ![]() 173.194.221.84 |
Alibaba Cloud Object Storage Service (IaaS)
Alibaba Cloud Object Storage Service (OSS) is a cloud-based object storage service provided by Alibaba Cloud, which allows users to store and access large amounts of data in the cloud.Tengine (Web servers)
Tengine is a web server which is based on the Nginx HTTP server.Nginx (Web servers, Reverse proxies)
Nginx is a web server that can also be used as a reverse proxy, load balancer, mail proxy and HTTP cache.Spring (Web frameworks)
Java (Programming languages)
Java is a class-based, object-oriented programming language that is designed to have as few implementation dependencies as possible.Amazon CloudFront (CDN)
Amazon CloudFront is a fast content delivery network (CDN) service that securely delivers data, videos, applications, and APIs to customers globally with low latency, high transfer speeds.Amazon Web Services (PaaS)
Amazon Web Services (AWS) is a comprehensive cloud services platform offering compute power, database storage, content delivery and other functionality.Alibaba Cloud CDN (CDN)
Alibaba Cloud CDN is a global network of servers designed to deliver high-performance, low-latency content to users around the world. It is a cloud-based service provided by Alibaba Cloud, a subsidiary of the Alibaba Group, that enables businesses to accelerate the delivery of their web content, including images, videos, and static files, to end-users.Related reports
Network Intrusion Detection Systems
Suricata /w Emerging Threats Pro
| Timestamp | Severity | Source IP | Destination IP | Alert |
|---|---|---|---|---|
| low | Client IP | ![]() 47.246.48.178 | ET INFO Observed Alibaba Cloud CDN Domain (aliyuncs .com in TLS SNI) | |
| low | Client IP | ![]() 47.246.48.178 | ET INFO Observed Alibaba Cloud CDN Domain (aliyuncs .com in TLS SNI) |
Threat Detection Systems
No alerts detected
JavaScript (46)
No JavaScripts
HTTP Transactions (145)
| URL | IP | Response | Size |
|---|







