Report Overview
Visitedpublic
2026-04-21 02:03:52
Tags
Submit Tags
URL
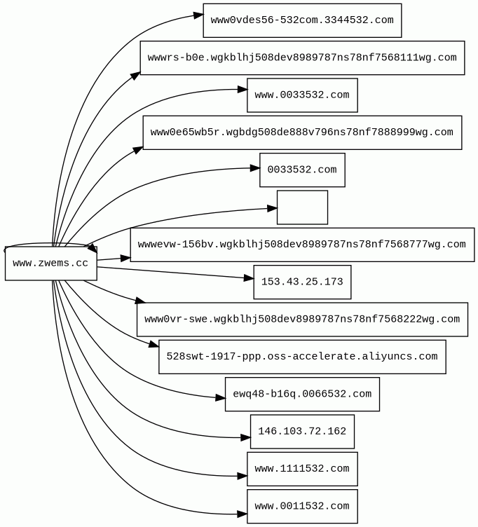
www.zwems.cc/
Finishing URL
153.43.25.173/?languageCode=zh&cid=6780513
IP / ASN

70.39.207.112
Title
153.43.25.173/?languageCode=zh&cid=6780513
Detections
urlquery
0
Network Intrusion Detection
1
Threat Detection Systems
5
Host Summary
| Host | Rank | Registered | First Seen | Last Seen | Sent | Received | IP | Fingerprints |
|---|---|---|---|---|---|---|---|---|
ewq48-b16q.0066532.com 1 alert(s) on this Host | unknown | unknown | No data | No data | 460 B | 1.2 kB | ![]() 104.18.17.10 | |
146.103.72.162 | unknown | unknown | No data | No data | 452 B | 557 B | ![]() 146.103.72.162 | |
www.1111532.com 2 alert(s) on this Host | unknown | unknown | No data | No data | 453 B | 1.2 kB | ![]() 104.18.30.27 | |
www0vr-swe.wgkblhj508dev8989787ns78nf7568222wg.com | unknown | 2023-05-25 | 2025-10-09 | 2026-03-28 | 488 B | 461 B | ![]() 134.122.135.148 | |
www.0011532.com | unknown | unknown | No data | No data | 453 B | 1.2 kB | ![]() 47.57.218.1 | |
www.zwems.cc | unknown | unknown | No data | No data | 22 kB | 678 kB | ![]() 35.77.22.106 | |
www0e65wb5r.wgbdg508de888v796ns78nf7888999wg.com 8 alert(s) on this Host | unknown | unknown | 2025-10-09 | 2026-03-28 | 7.4 kB | 11 kB | ![]() 104.18.16.10 | |
0033532.com | unknown | unknown | 2026-04-21 | 2026-04-21 | 449 B | 0 B | ![]() 0.0.0.0 | |
www0vdes56-532com.3344532.com | unknown | 2025-07-02 | 2025-10-29 | 2026-03-31 | 467 B | 870 B | ![]() 174.35.120.166 | |
wwwrs-b0e.wgkblhj508dev8989787ns78nf7568111wg.com | unknown | unknown | 2025-10-09 | 2026-03-28 | 487 B | 483 B | ![]() 172.65.191.107 | ![]() |
sdfs658-d95692ss.1111532.com 1 alert(s) on this Host | unknown | 2015-09-12 | 2026-04-21 | 2026-04-21 | 472 B | 835 B | ![]() 172.65.218.121 | ![]() |
wwwevw-156bv.wgkblhj508dev8989787ns78nf7568777wg.com | unknown | 2023-05-25 | 2025-10-09 | 2026-03-28 | 490 B | 461 B | ![]() 45.125.14.193 | |
153.43.25.173 | unknown | unknown | No data | No data | 542 B | 335 kB | ![]() 153.43.25.173 | |
www.0033532.com | unknown | unknown | 2026-04-21 | 2026-04-21 | 453 B | 1.2 kB | ![]() 104.18.27.248 | |
528swt-1917-ppp.oss-accelerate.aliyuncs.com | unknown | 2012-04-01 | 2025-10-09 | 2026-03-28 | 494 B | 4.9 kB | ![]() 47.254.187.102 |
Cloudflare (CDN)
Cloudflare is a web-infrastructure and website-security company, providing content-delivery-network services, DDoS mitigation, Internet security, and distributed domain-name-server services.Cloudflare Bot Management (Security)
Cloudflare bot management solution identifies and mitigates automated traffic to protect websites from bad bots.Alibaba Cloud Object Storage Service (IaaS)
Alibaba Cloud Object Storage Service (OSS) is a cloud-based object storage service provided by Alibaba Cloud, which allows users to store and access large amounts of data in the cloud.GoCache (CDN)
GoCache is an in-memory key:value store/cache similar to memcached that is suitable for applications running on a single machine.Related reports
Network Intrusion Detection Systems
Suricata /w Emerging Threats Pro
| Timestamp | Severity | Source IP | Destination IP | Alert |
|---|---|---|---|---|
| low | Client IP | ![]() 47.254.187.102 | ET INFO Observed Alibaba Cloud CDN Domain (aliyuncs .com in TLS SNI) |
Threat Detection Systems
| Detection System | Indicator | Verdict | Alert |
|---|---|---|---|
| DigiCert UltraDNS | www0e65wb5r.wgbdg508de888v796ns78nf7888999wg.com | malicious | Sinkholed |
| DNS4EU | sdfs658-d95692ss.1111532.com | malicious | Sinkholed |
| DigiCert UltraDNS | ewq48-b16q.0066532.com | malicious | Sinkholed |
| DNS4EU | www.1111532.com | malicious | Sinkholed |
| DigiCert UltraDNS | www.1111532.com | malicious | Sinkholed |
JavaScript (21)
No JavaScripts
HTTP Transactions (62)
| URL | IP | Response | Size |
|---|





