Report Overview
Visitedpublic
2025-10-17 21:30:29
Tags
Submit Tags
URL
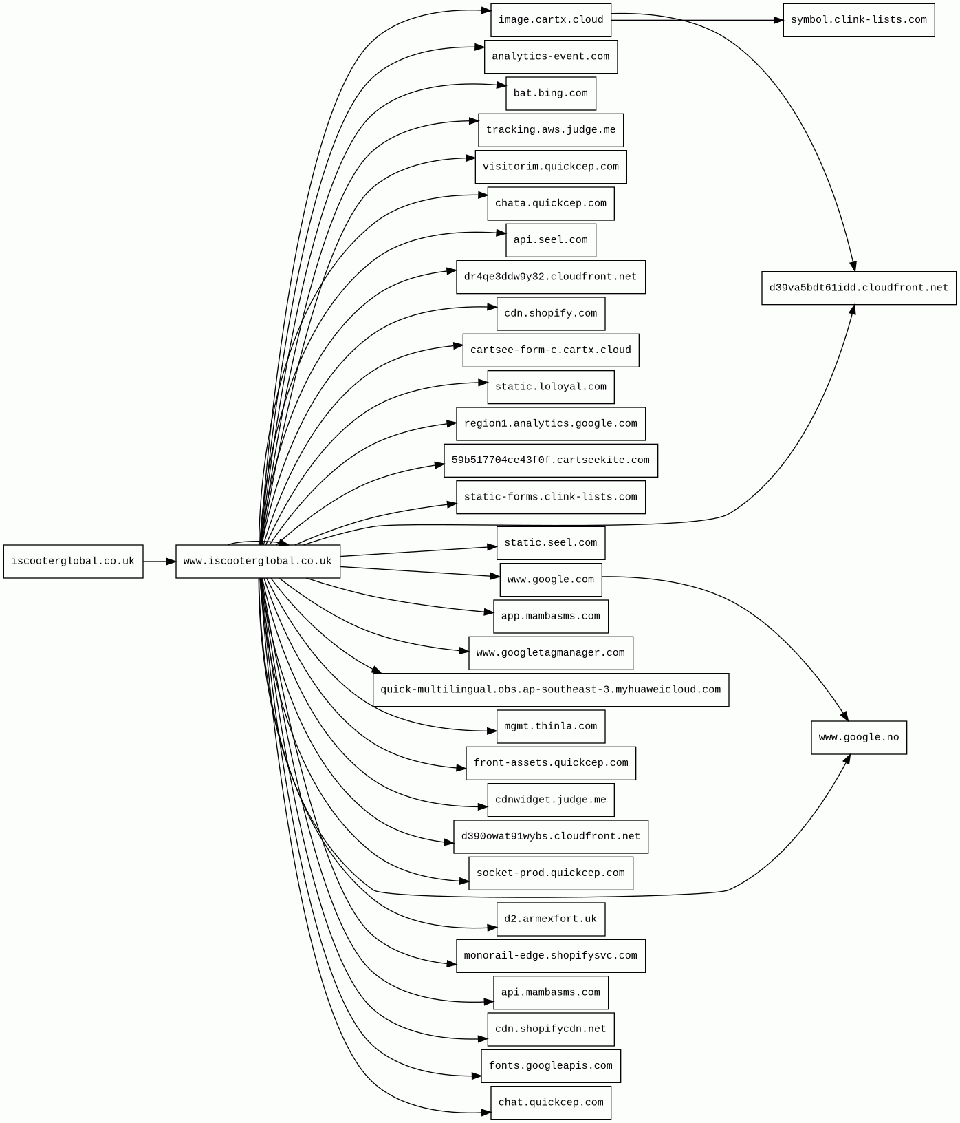
iscooterglobal.co.uk
Finishing URL
www.iscooterglobal.co.uk/
IP / ASN

23.227.38.32
Title
Electric Scooter UK Store | iScooter
Detections
urlquery
0
Network Intrusion Detection
3
Threat Detection Systems
0
Host Summary
| Host | Rank | Registered | First Seen | Last Seen | Sent | Received | IP | Fingerprints |
|---|---|---|---|---|---|---|---|---|
cdn.shopifycdn.net | 301558 | 2020-03-06 | 2020-05-26 | 2025-10-14 | 1.9 kB | 9.8 kB | ![]() 23.227.39.200 | |
d39va5bdt61idd.cloudfront.net | unknown | 2008-04-25 | 2025-06-20 | 2025-10-13 | 6.2 kB | 2.3 MB | ![]() 54.230.245.197 | |
static-forms.clink-lists.com | 1868251 | 2024-09-10 | 2025-08-01 | 2025-10-15 | 3.4 kB | 20 kB | ![]() 47.115.89.43 | |
www.google.no | 92680 | 2001-02-26 | 2012-06-26 | 2025-10-12 | 2.9 kB | 1.2 kB | ![]() 142.250.178.99 | |
www.iscooterglobal.co.uk | 976522 | 2021-05-26 | 2021-12-02 | 2025-10-17 | 186 kB | 9.9 MB | ![]() 23.227.38.74 | |
mgmt.thinla.com | unknown | 2022-02-08 | 2023-10-23 | 2025-09-29 | 468 B | 4.8 kB | ![]() 110.238.104.168 | |
monorail-edge.shopifysvc.com | 11124 | 2017-09-29 | 2019-08-29 | 2025-10-12 | 508 B | 1.2 kB | ![]() 34.120.110.54 | |
cdn.shopify.com | 3587 | 2005-03-11 | 2012-06-22 | 2025-10-12 | 4.7 kB | 51 kB | ![]() 23.227.39.200 | |
iscooterglobal.co.uk | 634960 | 2021-05-26 | 2021-12-02 | 2025-09-27 | 489 B | 953 kB | ![]() 23.227.38.32 | |
www.googletagmanager.com | 283 | 2011-11-11 | 2012-10-04 | 2025-10-12 | 1.8 kB | 1.6 MB | ![]() 142.250.74.168 | |
fonts.googleapis.com | 313 | 2005-01-25 | 2012-05-23 | 2025-10-12 | 1.4 kB | 10 kB | ![]() 216.58.211.10 | |
d2.armexfort.uk | unknown | 2025-06-12 | 2025-10-05 | 2025-10-13 | 1.1 kB | 553 B | ![]() 52.53.50.53 | ![]() |
api.mambasms.com | 601937 | 2021-10-25 | 2021-12-14 | 2025-10-10 | 1.6 kB | 1.7 kB | ![]() 47.252.25.134 | |
d390owat91wybs.cloudfront.net | unknown | 2008-04-25 | 2025-06-28 | 2025-09-27 | 1.0 kB | 339 kB | ![]() 65.9.60.143 | |
59b517704ce43f0f.cartseekite.com | 971577 | 2023-11-04 | 2025-07-25 | 2025-10-13 | 5.5 kB | 7.1 kB | ![]() 47.238.126.244 | |
chata.quickcep.com | 494068 | 2021-11-23 | 2025-05-18 | 2025-10-15 | 2.4 kB | 2.9 kB | ![]() 38.60.178.72 | |
api.seel.com | 374571 | 2004-10-23 | 2022-10-12 | 2025-10-14 | 3.2 kB | 3.2 kB | ![]() 3.23.124.60 | |
dr4qe3ddw9y32.cloudfront.net | unknown | 2008-04-25 | 2020-12-22 | 2025-10-13 | 540 B | 18 kB | ![]() 54.230.245.216 | |
cdnwidget.judge.me | 47728 | 2008-08-19 | 2025-03-13 | 2025-10-13 | 2.2 kB | 281 kB | ![]() 195.16.73.219 | |
www.google.com | 22 | 1997-09-15 | 2015-05-10 | 2025-10-12 | 7.1 kB | 6.9 kB | ![]() 216.58.207.196 | |
region1.analytics.google.com | 22257 | 1997-09-15 | 2022-03-17 | 2025-10-12 | 1.1 kB | 858 B | ![]() 216.239.32.36 | |
static.seel.com | 460651 | 2004-10-23 | 2023-09-18 | 2025-10-14 | 503 B | 288 kB | ![]() 3.167.2.36 | |
socket-prod.quickcep.com | 580164 | 2021-11-23 | 2024-08-05 | 2025-10-10 | 4.4 kB | 9.1 kB | ![]() 101.44.163.57 | |
app.mambasms.com | 635454 | 2021-10-25 | 2021-12-29 | 2025-10-14 | 1.3 kB | 236 kB | ![]() 163.181.243.190 | ![]() |
bat.bing.com | 2924 | 1996-01-29 | 2014-04-08 | 2025-10-12 | 3.5 kB | 107 kB | ![]() 150.171.28.10 | |
static.loloyal.com | 839407 | 2022-02-11 | 2023-01-09 | 2025-10-14 | 5.2 kB | 894 kB | ![]() 104.21.39.96 | |
chat.quickcep.com | 391524 | 2021-11-23 | 2022-02-11 | 2025-10-15 | 2.2 kB | 2.9 MB | ![]() 34.107.162.21 | |
tracking.aws.judge.me | 62270 | 2008-08-19 | 2024-07-15 | 2025-10-13 | 584 B | 466 B | ![]() 13.219.129.110 | |
analytics-event.com | 586553 | 2024-11-19 | 2025-06-12 | 2025-10-16 | 975 B | 5.4 kB | ![]() 172.67.183.211 | |
symbol.clink-lists.com | 2945196 | 2024-09-10 | 2025-08-02 | 2025-10-16 | 2.1 kB | 1.6 kB | ![]() 47.115.89.43 | |
visitorim.quickcep.com | 410097 | 2021-11-23 | 2025-05-27 | 2025-10-15 | 3.5 kB | 5.4 kB | ![]() 216.6.5.45 | |
image.cartx.cloud | 570286 | 2022-09-06 | 2024-12-08 | 2025-10-16 | 550 B | 660 B | ![]() 47.113.74.105 | |
quick-multilingual.obs.ap-southeast-3.myhuaweicloud.com | 417190 | 2017-10-18 | 2024-05-25 | 2025-10-15 | 1.1 kB | 4.0 kB | ![]() 114.119.176.6 | |
front-assets.quickcep.com | 416790 | 2021-11-23 | 2024-12-31 | 2025-10-17 | 859 B | 206 kB | ![]() 199.91.74.176 | |
cartsee-form-c.cartx.cloud | 411314 | 2022-09-06 | 2025-01-21 | 2025-10-13 | 5.2 kB | 3.6 kB | ![]() 47.115.89.43 |
Cloudflare (CDN)
Cloudflare is a web-infrastructure and website-security company, providing content-delivery-network services, DDoS mitigation, Internet security, and distributed domain-name-server services.Shopify (Ecommerce, CMS)
Shopify is a subscription-based software that allows anyone to set up an online store and sell their products. Shopify store owners can also sell in physical locations using Shopify POS, a point-of-sale app and accompanying hardware.Amazon S3 (CDN)
Amazon S3 or Amazon Simple Storage Service is a service offered by Amazon Web Services (AWS) that provides object storage through a web service interface.Amazon Web Services (PaaS)
Amazon Web Services (AWS) is a comprehensive cloud services platform offering compute power, database storage, content delivery and other functionality.Amazon CloudFront (CDN)
Amazon CloudFront is a fast content delivery network (CDN) service that securely delivers data, videos, applications, and APIs to customers globally with low latency, high transfer speeds.Google Analytics (Analytics)
Google Analytics is a free web analytics service that tracks and reports website traffic.Swiper (JavaScript libraries)
Swiper is a JavaScript library that creates modern touch sliders with hardware-accelerated transitions.jQuery:1.8.2 (JavaScript libraries)
jQuery is a JavaScript library which is a free, open-source software designed to simplify HTML DOM tree traversal and manipulation, as well as event handling, CSS animation, and Ajax.Google Tag Manager (Tag managers)
Google Tag Manager is a tag management system (TMS) that allows you to quickly and easily update measurement codes and related code fragments collectively known as tags on your website or mobile app.Google Cloud CDN (CDN)
Cloud CDN uses Google's global edge network to serve content closer to users.Google Cloud (IaaS)
Google Cloud is a suite of cloud computing services.Windows Server (Operating systems)
Windows Server is a brand name for a group of server operating systems.Microsoft ASP.NET (Web frameworks)
ASP.NET is an open-source, server-side web-application framework designed for web development to produce dynamic web pages.IIS:10.0 (Web servers)
Internet Information Services (IIS) is an extensible web server software created by Microsoft for use with the Windows NT family.Nginx:1.26.1 (Web servers, Reverse proxies)
Nginx is a web server that can also be used as a reverse proxy, load balancer, mail proxy and HTTP cache.Tengine (Web servers)
Tengine is a web server which is based on the Nginx HTTP server.Application Request Routing:3.0 (Load balancers)
Application Request Routing (ARR) is an extension to Internet Information Server (IIS), which enables an IIS server to function as a load balancer.IIS (Web servers)
Internet Information Services (IIS) is an extensible web server software created by Microsoft for use with the Windows NT family.Lodash (JavaScript libraries)
Lodash is a JavaScript library which provides utility functions for common programming tasks using the functional programming paradigm.Nginx:1.21.4 (Web servers, Reverse proxies)
Nginx is a web server that can also be used as a reverse proxy, load balancer, mail proxy and HTTP cache.Node.js (Programming languages)
Node.js is an open-source, cross-platform, JavaScript runtime environment that executes JavaScript code outside a web browser.Express (Web frameworks, Web servers)
Express is a web application framework for Node.js, released as free and open-source software under the MIT License. It is designed for building web applications and APIs.OpenResty (Web servers)
OpenResty is a web platform based on nginx which can run Lua scripts using its LuaJIT engine.Nginx (Web servers, Reverse proxies)
Nginx is a web server that can also be used as a reverse proxy, load balancer, mail proxy and HTTP cache.Alibaba Cloud Object Storage Service (IaaS)
Alibaba Cloud Object Storage Service (OSS) is a cloud-based object storage service provided by Alibaba Cloud, which allows users to store and access large amounts of data in the cloud.Related reports
Network Intrusion Detection Systems
Suricata /w Emerging Threats Pro
| Timestamp | Severity | Source IP | Destination IP | Alert |
|---|---|---|---|---|
| low | ![]() 47.238.126.244 | ![]() 172.18.0.5 | ET INFO Observed ZeroSSL SSL/TLS Certificate | |
| low | ![]() 47.238.126.244 | ![]() 172.18.0.5 | ET INFO Observed ZeroSSL SSL/TLS Certificate | |
| low | ![]() 47.238.126.244 | ![]() 172.18.0.5 | ET INFO Observed ZeroSSL SSL/TLS Certificate |
Threat Detection Systems
No alerts detected
JavaScript (112)
| HASH | FROM | Size | First Seen | Last Seen | |
|---|---|---|---|---|---|
| b21fada2bdf2fdfc37cd3c75538c1e09 | DocumentWrite | 1.1 kB | 2025-10-02 | 2025-11-30 | |
Introduced by DocumentWrite First Seen 2025-10-02 Last Seen 2025-11-30 Times Seen 45 Size 1.1 kB (1149 bytes) MD5 b21fada2bdf2fdfc37cd3c75538c1e09 SHA1 ad822ba7175ed6fb0d52076634254011399b8992 Loading... | |||||
| 7215ee9c7d9dc229d2921a40e899ec5f | DocumentWrite | 1 B | 2023-03-07 | 2026-04-21 | |
Introduced by DocumentWrite First Seen 2023-03-07 Last Seen 2026-04-21 Times Seen 35218 Size 1 B (1 bytes) MD5 7215ee9c7d9dc229d2921a40e899ec5f SHA1 b858cb282617fb0956d960215c8e84d1ccf909c6 Loading... | |||||
HTTP Transactions (283)
| URL | IP | Response | Size |
|---|









