Report Overview
Visitedpublic
2026-03-29 09:51:46
Tags
Submit Tags
URL
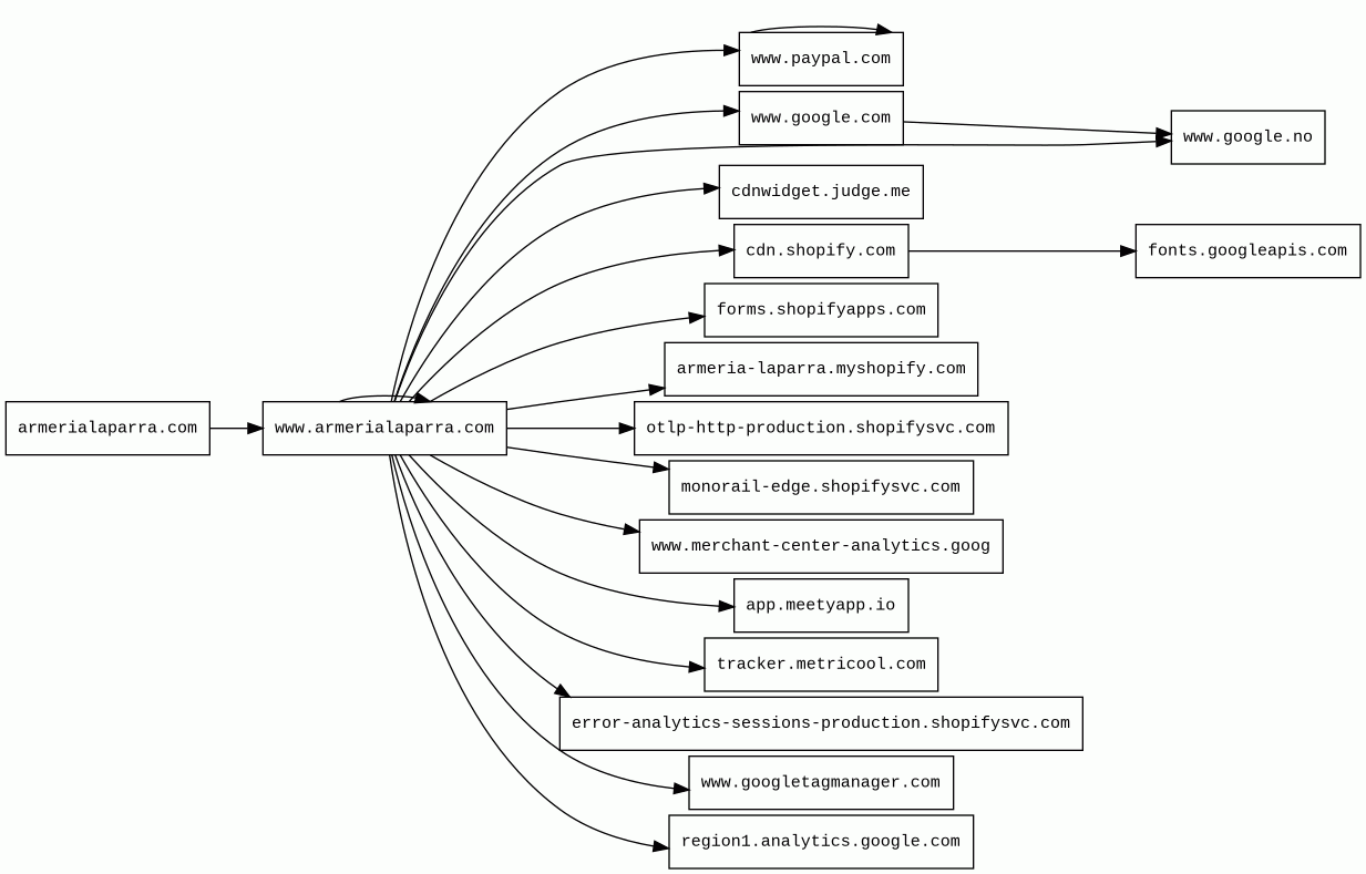
armerialaparra.com
Finishing URL
www.armerialaparra.com/
IP / ASN

23.227.38.65
Title
ARMERIA LAPARRA: Expertos en caza y tiro deportivo
Detections
urlquery
0
Network Intrusion Detection
0
Threat Detection Systems
0
Host Summary
| Host | Rank | Registered | First Seen | Last Seen | Sent | Received | IP | Fingerprints |
|---|---|---|---|---|---|---|---|---|
region1.analytics.google.com | 22257 | 1997-09-15 | 2022-03-17 | 2026-03-22 | 1.0 kB | 856 B | ![]() 216.239.34.36 | |
www.google.com | 22 | 1997-09-15 | 2015-05-10 | 2026-03-22 | 2.9 kB | 4.0 kB | ![]() 142.251.157.119 | |
error-analytics-sessions-production.shopifysvc.com | 24150 | 2017-09-29 | 2024-12-03 | 2026-03-23 | 2.6 kB | 2.2 kB | ![]() 34.73.251.59 | ![]() |
fonts.googleapis.com | 313 | 2005-01-25 | 2012-05-23 | 2026-03-22 | 472 B | 4.3 kB | ![]() 142.250.178.74 | |
www.merchant-center-analytics.goog | 26729 | 2022-07-22 | 2022-09-16 | 2026-03-23 | 980 B | 856 B | ![]() 142.251.143.142 | |
app.meetyapp.io | 3073144 | 2023-07-13 | 2023-09-12 | 2026-03-21 | 508 B | 12 kB | ![]() 167.172.2.122 | |
otlp-http-production.shopifysvc.com | 28477 | 2017-09-29 | 2022-09-22 | 2026-03-25 | 4.2 kB | 3.0 kB | ![]() 34.160.147.240 | |
www.googletagmanager.com | 283 | 2011-11-11 | 2012-10-04 | 2026-03-22 | 1.4 kB | 1.2 MB | ![]() 142.251.143.136 | |
tracker.metricool.com | 161421 | 2015-04-04 | 2015-05-03 | 2026-03-26 | 974 B | 8.5 kB | ![]() 104.26.6.108 | |
cdn.shopify.com | 3587 | 2005-03-11 | 2012-06-22 | 2026-03-23 | 20 kB | 2.1 MB | ![]() 23.227.39.200 | |
www.paypal.com | 1502 | 1999-07-15 | 2012-05-21 | 2026-03-23 | 8.9 kB | 1.5 MB | ![]() 151.101.65.21 | |
armeria-laparra.myshopify.com | unknown | 2006-03-03 | 2026-02-27 | 2026-02-27 | 6.2 kB | 367 kB | ![]() 23.227.38.74 | |
monorail-edge.shopifysvc.com | 11124 | 2017-09-29 | 2019-08-29 | 2026-03-23 | 10 kB | 17 kB | ![]() 34.120.110.54 | |
forms.shopifyapps.com | 158250 | 2008-06-12 | 2022-09-26 | 2026-03-26 | 1.2 kB | 59 kB | ![]() 185.146.173.20 | |
armerialaparra.com | 791473 | 2007-04-20 | 2026-02-27 | 2026-02-27 | 487 B | 537 kB | ![]() 23.227.38.65 | |
cdnwidget.judge.me | 47728 | 2008-08-19 | 2025-03-13 | 2026-03-23 | 463 B | 714 B | ![]() 195.16.73.219 | |
www.armerialaparra.com | 1249194 | 2007-04-20 | 2019-06-25 | 2026-02-27 | 114 kB | 3.5 MB | ![]() 23.227.38.74 | ![]() ![]() |
www.google.no | 92680 | 2001-02-26 | 2012-06-26 | 2026-03-22 | 2.5 kB | 1.2 kB | ![]() 142.250.74.3 |
Envoy (Reverse proxies)
Envoy is an open-source edge and service proxy, designed for cloud-native applications.Google Cloud CDN (CDN)
Cloud CDN uses Google's global edge network to serve content closer to users.Google Cloud (IaaS)
Google Cloud is a suite of cloud computing services.hCaptcha (Security)
hCaptcha is an anti-bot solution that protects user privacy and rewards websites.Cloudflare (CDN)
Cloudflare is a web-infrastructure and website-security company, providing content-delivery-network services, DDoS mitigation, Internet security, and distributed domain-name-server services.PayPal (Payment processors)
PayPal is an online payments system that supports online money transfers and serves as an electronic alternative to traditional paper methods like checks and money orders.Amazon S3 (CDN)
Amazon S3 or Amazon Simple Storage Service is a service offered by Amazon Web Services (AWS) that provides object storage through a web service interface.Amazon Web Services (PaaS)
Amazon Web Services (AWS) is a comprehensive cloud services platform offering compute power, database storage, content delivery and other functionality.Linkedin Ads (Advertising)
Linkedin Ads is a paid marketing tool that offers access to Linkedin social networks through various sponsored posts and other methods.Varnish (Caching)
Varnish is a reverse caching proxy.Vue.js (JavaScript frameworks)
Vue.js is an open-source model–view–viewmodel JavaScript framework for building user interfaces and single-page applications.Shopify (Ecommerce, CMS)
Shopify is a subscription-based software that allows anyone to set up an online store and sell their products. Shopify store owners can also sell in physical locations using Shopify POS, a point-of-sale app and accompanying hardware.YouTube (Video players)
YouTube is a video sharing service where users can create their own profile, upload videos, watch, like and comment on other videos.Fly.io (PaaS)
Fly is a platform for running full stack apps and databases.Related reports
Threat Detection Systems
No alerts detected
JavaScript (111)
No JavaScripts
HTTP Transactions (197)
| URL | IP | Response | Size |
|---|






