Report Overview
Visitedpublic
2025-09-27 20:17:36
Tags
Submit Tags
URL
yesmovieshub.online/villainous/
Finishing URL
yesmovieshub.online/villainous/
IP / ASN

172.67.175.95
Title
Watch Villainous Online Free in HD - YesMovies
Detections
urlquery
0
Network Intrusion Detection
0
Threat Detection Systems
11
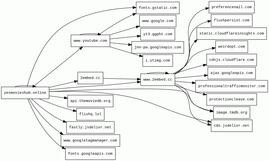
Host Summary
| Host | Rank | Registered | First Seen | Last Seen | Sent | Received | IP | Fingerprints |
|---|---|---|---|---|---|---|---|---|
fastly.jsdelivr.net | 208496 | 2012-05-16 | 2018-03-19 | 2025-09-22 | 908 B | 37 kB | ![]() 151.101.65.229 | |
preferencenail.com 3 alert(s) on this Host | 20606 | 2025-07-01 | 2025-07-08 | 2025-09-24 | 411 B | 86 kB | ![]() 185.196.197.72 | |
flushpersist.com 2 alert(s) on this Host | 23810 | 2025-07-01 | 2025-07-08 | 2025-09-24 | 765 B | 530 B | ![]() 172.240.127.234 | ![]() |
yesmovieshub.online 22 alert(s) on this Host | unknown | 2025-08-26 | 2025-09-27 | 2025-09-27 | 13 kB | 576 kB | ![]() 104.21.35.139 | ![]() ![]() |
cdn.jsdelivr.net | 1678 | 2012-05-16 | 2012-09-30 | 2025-09-21 | 5.4 kB | 549 kB | ![]() 104.16.175.226 | |
www.2embed.cc 8 alert(s) on this Host | 1391543 | 2023-03-15 | 2023-04-04 | 2025-09-15 | 4.2 kB | 168 kB | ![]() 172.67.168.55 | |
weirdopt.com 2 alert(s) on this Host | 37519 | 2025-07-01 | 2025-07-08 | 2025-09-24 | 416 B | 377 B | ![]() 185.196.197.71 | |
cdnjs.cloudflare.com | 1222 | 2009-02-17 | 2012-05-23 | 2025-09-21 | 474 B | 32 kB | ![]() 104.17.25.14 | |
www.youtube.com | 286 | 2005-02-15 | 2013-04-13 | 2025-09-21 | 5.1 kB | 3.9 MB | ![]() 142.250.178.46 | |
professionaltrafficmonitor.com | 16376 | 2025-01-23 | 2025-01-25 | 2025-09-21 | 898 B | 844 B | ![]() 3.123.144.251 | |
fonts.googleapis.com | 313 | 2005-01-25 | 2012-05-23 | 2025-09-21 | 963 B | 14 kB | ![]() 142.250.74.10 | |
api.themoviedb.org | 213872 | 2008-09-15 | 2019-12-15 | 2025-09-23 | 1.8 kB | 8.5 kB | ![]() 54.240.174.110 | |
flixhq.lol 1 alert(s) on this Host | 2263604 | 2023-12-20 | 2023-12-20 | 2025-09-27 | 459 B | 0 B | ![]() 0.0.0.0 | |
protectioncleave.com | unknown | 2025-07-29 | 2025-09-14 | 2025-09-14 | 451 B | 100 kB | ![]() 185.196.197.71 | |
www.google.com | 22 | 1997-09-15 | 2015-05-10 | 2025-09-21 | 455 B | 60 kB | ![]() 142.250.178.36 | |
yt3.ggpht.com | 1275 | 2008-01-16 | 2014-01-15 | 2025-09-21 | 523 B | 3.9 kB | ![]() 142.250.178.65 | |
jnn-pa.googleapis.com | 1579 | 2005-01-25 | 2021-11-16 | 2025-09-21 | 2.5 kB | 103 kB | ![]() 142.250.178.106 | |
image.tmdb.org | 53077 | 2009-09-15 | 2021-01-09 | 2025-09-22 | 2.4 kB | 420 kB | ![]() 138.199.37.232 | |
fonts.gstatic.com | unknown | 2008-02-11 | 2014-04-02 | 2025-09-21 | 1.6 kB | 55 kB | ![]() 142.250.178.99 | |
ajax.googleapis.com | 3691 | 2005-01-25 | 2012-05-22 | 2025-09-21 | 442 B | 91 kB | ![]() 142.250.178.106 | |
www.googletagmanager.com | 283 | 2011-11-11 | 2012-10-04 | 2025-09-21 | 440 B | 420 kB | ![]() 142.250.178.104 | |
static.cloudflareinsights.com | 4073 | 2019-08-30 | 2019-09-24 | 2025-09-21 | 504 B | 20 kB | ![]() 104.16.80.73 | |
2embed.cc 1 alert(s) on this Host | 83097 | 2023-03-15 | 2025-09-27 | 2025-09-27 | 536 B | 12 kB | ![]() 172.67.168.55 | |
i.ytimg.com | 436 | 2007-12-11 | 2012-10-03 | 2025-09-21 | 453 B | 3.3 kB | ![]() 142.250.74.182 |
Nginx:1.21.6 (Web servers, Reverse proxies)
Nginx is a web server that can also be used as a reverse proxy, load balancer, mail proxy and HTTP cache.Envoy (Reverse proxies)
Envoy is an open-source edge and service proxy, designed for cloud-native applications.Hostinger (Hosting)
Hostinger is an employee-owned Web hosting provider and internet domain registrar.Litespeed Cache (Caching, WordPress plugins)
LiteSpeed Cache is an all-in-one site acceleration plugin for WordPress.LiteSpeed Cache (Caching, WordPress plugins)
LiteSpeed Cache is an all-in-one site acceleration plugin for WordPress.LiteSpeed (Web servers)
LiteSpeed is a high-scalability web server.Cloudflare (CDN)
Cloudflare is a web-infrastructure and website-security company, providing content-delivery-network services, DDoS mitigation, Internet security, and distributed domain-name-server services.PHP:7.4.33 (Programming languages)
PHP is a general-purpose scripting language used for web development.Swiper (JavaScript libraries)
Swiper is a JavaScript library that creates modern touch sliders with hardware-accelerated transitions.Google Analytics (Analytics)
Google Analytics is a free web analytics service that tracks and reports website traffic.jsDelivr (CDN)
JSDelivr is a free public CDN for open-source projects. It can serve web files directly from the npm registry and GitHub repositories without any configuration.YouTube (Video players)
YouTube is a video sharing service where users can create their own profile, upload videos, watch, like and comment on other videos.MySQL (Databases)
MySQL is an open-source relational database management system.jQuery (JavaScript libraries)
jQuery is a JavaScript library which is a free, open-source software designed to simplify HTML DOM tree traversal and manipulation, as well as event handling, CSS animation, and Ajax.Bootstrap:4.5.3 (UI frameworks)
Bootstrap is a free and open-source CSS framework directed at responsive, mobile-first front-end web development. It contains CSS and JavaScript-based design templates for typography, forms, buttons, navigation, and other interface components.WordPress (CMS, Blogs)
WordPress is a free and open-source content management system written in PHP and paired with a MySQL or MariaDB database. Features include a plugin architecture and a template system.PHP (Programming languages)
PHP is a general-purpose scripting language used for web development.Amazon CloudFront (CDN)
Amazon CloudFront is a fast content delivery network (CDN) service that securely delivers data, videos, applications, and APIs to customers globally with low latency, high transfer speeds.Amazon Web Services (PaaS)
Amazon Web Services (AWS) is a comprehensive cloud services platform offering compute power, database storage, content delivery and other functionality.OpenResty (Web servers)
OpenResty is a web platform based on nginx which can run Lua scripts using its LuaJIT engine.Nginx (Web servers, Reverse proxies)
Nginx is a web server that can also be used as a reverse proxy, load balancer, mail proxy and HTTP cache.Bunny (CDN)
Related reports
Threat Detection Systems
| Detection System | Indicator | Verdict | Alert |
|---|---|---|---|
| DigiCert UltraDNS | yesmovieshub.online | malicious | Sinkholed |
| DigiCert UltraDNS | www.2embed.cc | malicious | Sinkholed |
| DigiCert UltraDNS | flixhq.lol | malicious | Sinkholed |
| Cloudflare DNS | preferencenail.com | malicious | Sinkholed |
| DNS4EU | preferencenail.com | malicious | Sinkholed |
| Hagezi Threat Feed | preferencenail.com | malicious | Sinkholed |
| Quad9 DNS | weirdopt.com | malicious | Sinkholed |
| Cloudflare DNS | weirdopt.com | malicious | Sinkholed |
| Hagezi Threat Feed | flushpersist.com | malicious | Sinkholed |
| Cloudflare DNS | flushpersist.com | malicious | Sinkholed |
| DigiCert UltraDNS | 2embed.cc | malicious | Sinkholed |
JavaScript (289)
No JavaScripts
HTTP Transactions (84)
| URL | IP | Response | Size |
|---|





