Report Overview
Visitedpublic
2026-03-09 22:08:37
Tags
Submit Tags
URL
www.roblox.com.gl/games/6284583030/Pet-Simulator-X?privateServerLinkCode=138151378673773511482900520734
Finishing URL
www.roblox.com.gl/games/6284583030/Pet-Simulator-X?privateServerLinkCode=138151378673773511482900520734
IP / ASN

138.226.236.35
Title
Pet Simulator X! 🐾 | Play on Roblox
Detections
urlquery
0
Network Intrusion Detection
0
Threat Detection Systems
6
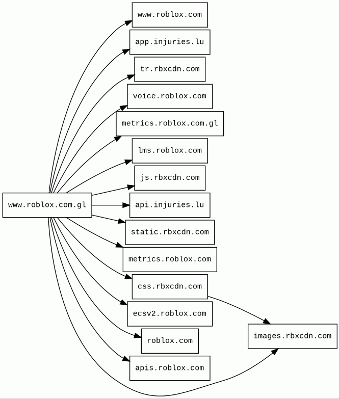
Host Summary
| Host | Rank | Registered | First Seen | Last Seen | Sent | Received | IP | Fingerprints |
|---|---|---|---|---|---|---|---|---|
roblox.com | 80 | 2004-01-30 | 2012-05-24 | 2026-03-05 | 415 B | 1.0 kB | ![]() 128.116.5.3 | |
js.rbxcdn.com | 67902 | 2013-07-17 | 2013-08-16 | 2026-03-05 | 54 kB | 9.6 MB | ![]() 23.214.96.134 | |
api.injuries.lu 37 alert(s) on this Host | 5485296 | unknown | 2024-10-15 | 2026-03-09 | 20 kB | 28 kB | ![]() 138.226.236.35 | |
www.roblox.com | 1776 | 2004-01-30 | 2012-05-24 | 2026-03-05 | 2.2 kB | 14 kB | ![]() 128.116.33.3 | |
app.injuries.lu 13 alert(s) on this Host | 4683579 | unknown | 2024-10-27 | 2026-03-02 | 6.1 kB | 1.2 MB | ![]() 138.226.236.35 | |
voice.roblox.com | 30097 | 2004-01-30 | 2019-10-15 | 2026-03-09 | 512 B | 535 B | ![]() 128.116.33.3 | ![]() |
ecsv2.roblox.com | 21988 | 2004-01-30 | 2015-06-10 | 2026-03-05 | 1.4 kB | 1.4 kB | ![]() 128.116.33.3 | ![]() |
metrics.roblox.com.gl 2 alert(s) on this Host | unknown | 2024-09-13 | 2026-02-25 | 2026-03-06 | 517 B | 0 B | ![]() 0.0.0.0 | |
apis.roblox.com | 22537 | 2004-01-30 | 2019-10-02 | 2026-03-06 | 447 B | 625 B | ![]() 128.116.33.3 | ![]() |
images.rbxcdn.com | 99657 | 2013-07-17 | 2013-08-19 | 2026-03-05 | 4.1 kB | 149 kB | ![]() 23.73.2.93 | |
metrics.roblox.com | 30666 | 2004-01-30 | 2019-02-13 | 2026-03-04 | 462 B | 757 B | ![]() 128.116.33.3 | ![]() |
lms.roblox.com | 57671 | 2004-01-30 | 2020-05-12 | 2026-03-06 | 454 B | 1.3 kB | ![]() 128.116.33.3 | |
css.rbxcdn.com | 73058 | 2013-07-17 | 2017-02-16 | 2026-03-06 | 18 kB | 2.6 MB | ![]() 23.214.96.74 | |
www.roblox.com.gl 8 alert(s) on this Host | 2698640 | 2024-09-13 | 2025-06-13 | 2026-03-05 | 2.7 kB | 12 kB | ![]() 138.226.236.35 | |
static.rbxcdn.com | 57272 | 2013-07-17 | 2017-01-30 | 2026-03-06 | 958 B | 74 kB | ![]() 23.214.96.74 | |
tr.rbxcdn.com | 26027 | 2013-07-17 | 2019-05-23 | 2026-03-05 | 3.9 kB | 172 kB | ![]() 108.157.214.12 | ![]() |
Amazon S3 (CDN)
Amazon S3 or Amazon Simple Storage Service is a service offered by Amazon Web Services (AWS) that provides object storage through a web service interface.Amazon Web Services (PaaS)
Amazon Web Services (AWS) is a comprehensive cloud services platform offering compute power, database storage, content delivery and other functionality.Envoy (Reverse proxies)
Envoy is an open-source edge and service proxy, designed for cloud-native applications.Arkose Labs (Security)
Arkose Labs is a toolkit for fraud prevention that provides solutions to detect and mitigate malicious activity across digital platforms.Amazon CloudFront (CDN)
Amazon CloudFront is a fast content delivery network (CDN) service that securely delivers data, videos, applications, and APIs to customers globally with low latency, high transfer speeds.Related reports
Threat Detection Systems
| Detection System | Indicator | Verdict | Alert |
|---|---|---|---|
| Hagezi Threat Feed | api.injuries.lu | malicious | Sinkholed |
| Hagezi Threat Feed | www.roblox.com.gl | malicious | Sinkholed |
| DNS4EU | www.roblox.com.gl | malicious | Sinkholed |
| Hagezi Threat Feed | app.injuries.lu | malicious | Sinkholed |
| DNS4EU | metrics.roblox.com.gl | malicious | Sinkholed |
| Hagezi Threat Feed | metrics.roblox.com.gl | malicious | Sinkholed |
JavaScript (64)
No JavaScripts
HTTP Transactions (235)
| URL | IP | Response | Size |
|---|





