Report Overview
Visitedpublic
2025-07-08 18:42:36
Tags
Submit Tags
URL
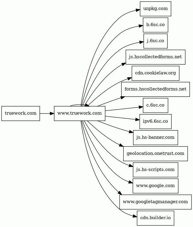
truework.com
Finishing URL
www.truework.com/
IP / ASN

3.140.24.137
Title
Truework Income and Employment Verification
Detections
urlquery
0
Network Intrusion Detection
0
Threat Detection Systems
0
Host Summary
| Host | Rank | Registered | First Seen | Last Seen | Sent | Received | IP | Fingerprints |
|---|---|---|---|---|---|---|---|---|
www.truework.com | 515879 | 1998-10-10 | 2018-06-27 | 2025-04-17 | 38 kB | 3.4 MB | ![]() 18.165.140.51 | |
b.6sc.co | 6187 | 2014-12-12 | 2015-12-15 | 2025-07-04 | 20 kB | 4.8 kB | ![]() 23.36.77.185 | |
cdn.builder.io | 33716 | 2013-05-19 | 2018-06-13 | 2025-07-08 | 1.5 kB | 2.5 kB | ![]() 54.240.174.116 | |
unpkg.com | 11693 | 2016-01-06 | 2016-01-07 | 2025-07-02 | 457 B | 341 kB | ![]() 104.18.0.22 | |
geolocation.onetrust.com | 802 | 2004-01-12 | 2018-02-07 | 2025-07-02 | 489 B | 461 B | ![]() 104.18.32.137 | |
www.google.com | 7 | 1997-09-15 | 2015-05-10 | 2025-07-02 | 865 B | 567 B | ![]() 142.250.178.100 | |
ipv6.6sc.co | unknown | 2014-12-12 | 2022-05-05 | 2025-07-04 | 431 B | 430 B | ![]() 23.36.77.192 | |
cdn.cookielaw.org | 502 | 2011-06-20 | 2013-12-28 | 2025-07-02 | 4.8 kB | 648 kB | ![]() 104.18.86.42 | |
truework.com | 288304 | 1998-10-10 | 2025-07-08 | 2025-07-08 | 481 B | 299 kB | ![]() 3.16.177.123 | |
js.hs-banner.com | 2426 | 2020-03-09 | 2020-03-26 | 2025-07-02 | 427 B | 72 kB | ![]() 104.18.40.240 | |
forms.hscollectedforms.net | unknown | 2017-01-23 | 2023-03-02 | 2025-07-03 | 529 B | 1.3 kB | ![]() 104.16.110.254 | |
js.hs-scripts.com | 2571 | 2016-07-11 | 2016-08-09 | 2025-07-02 | 418 B | 3.1 kB | ![]() 104.16.141.209 | |
js.hscollectedforms.net | 5697 | 2017-01-23 | 2017-03-02 | 2025-07-03 | 461 B | 79 kB | ![]() 104.16.110.254 | |
www.googletagmanager.com | 75 | 2011-11-11 | 2012-10-04 | 2025-07-02 | 1.5 kB | 896 kB | ![]() 142.250.178.40 | |
j.6sc.co | 8237 | 2014-12-12 | 2015-12-10 | 2025-07-04 | 408 B | 70 kB | ![]() 23.36.77.185 | |
c.6sc.co | 12150 | 2014-12-12 | 2017-01-29 | 2025-07-04 | 428 B | 324 B | ![]() 23.36.77.185 |
Related reports
Threat Detection Systems
Public InfoSec YARA rules
No alerts detected
OpenPhish
No alerts detected
PhishTank
No alerts detected
Quad9 DNS
No alerts detected
ThreatFox
No alerts detected
File detected
URL
www.truework.com/lotties/truework-income-platform.lottie
IP / ASN

18.165.140.51
File Overview
File TypeZip archive data, at least v2.0 to extract, compression method=deflate
Size404 kB (404359 bytes)
MD5c0e631276ac75d8b81f7433dd7bb65d0
SHA123448b1a8ef98b69e964122fb460a21d30e4b4e7
Archive (7)
| Filename | MD5 | File type |
|---|---|---|
| manifest.json | dee52c52b34b121528bf29318cd4e9dd | JSON text data |
| 11f56999-2480-4ae1-99ad-b3907bf587e9.json | ec0060f109952338b308f6bc04e38bbe | JSON text data |
| image_0.webp | 719edde13dcd164f2c56842d01607d44 | RIFF (little-endian) data, Web/P image |
| image_1.webp | 8417b5da375b992857d4296ec051ac0f | RIFF (little-endian) data, Web/P image |
| image_2.webp | 6c50e0338df30fd29eac69575359137f | RIFF (little-endian) data, Web/P image |
| image_3.webp | f33a15e23cad0ceee795897916072469 | RIFF (little-endian) data, Web/P image |
| image_4.webp | dccb9eaf8a4df345c7d35909365c7cf9 | RIFF (little-endian) data, Web/P image |
JavaScript (30)
No JavaScripts
HTTP Transactions (103)
| URL | IP | Response | Size |
|---|

