Report Overview
Visitedpublic
2025-12-31 15:17:42
Tags
Submit Tags
URL
shahed4u.fast/watch/%D9%81%D9%8A%D9%84%D9%85-chainsaw-man-movie-reze-hen-2025-%D9%85%D8%AA%D8%B1%D8%AC%D9%85-%D8%A7%D9%88%D9%86-%D9%84%D8%A7%D9%8A%D9%86
Finishing URL
shahed4u.fast/watch/%D9%81%D9%8A%D9%84%D9%85-chainsaw-man-movie-reze-hen-2025-%D9%85%D8%AA%D8%B1%D8%AC%D9%85-%D8%A7%D9%88%D9%86-%D9%84%D8%A7%D9%8A%D9%86
IP / ASN

172.67.180.217
Title
فيلم Chainsaw Man Movie Reze hen 2025 مترجم اون لاين - شاهد فور يو Shahid4u | مشاهدة افلام و مسلسلات اون لاين
Detections
urlquery
0
Network Intrusion Detection
3
Threat Detection Systems
6
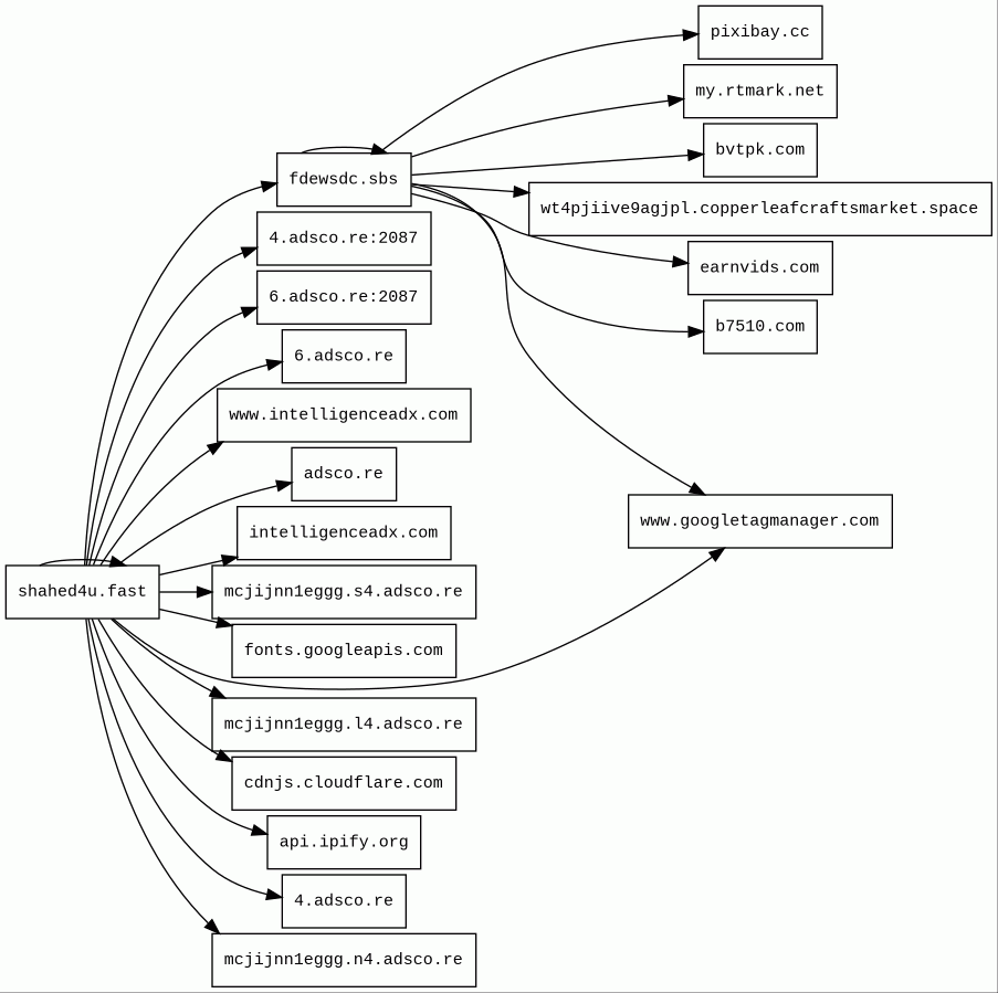
Host Summary
| Host | Rank | Registered | First Seen | Last Seen | Sent | Received | IP | Fingerprints |
|---|---|---|---|---|---|---|---|---|
shahed4u.fast 14 alert(s) on this Host | unknown | unknown | No data | No data | 18 kB | 1.1 MB | ![]() 104.21.83.187 | ![]() |
pixibay.cc | 362650 | 2025-03-18 | 2025-08-01 | 2025-12-31 | 871 B | 813 kB | ![]() 104.21.77.123 | |
adsco.re | 3069 | 2017-02-14 | 2017-04-03 | 2025-12-31 | 446 B | 1.8 kB | ![]() 162.252.214.5 | |
bvtpk.com 1 alert(s) on this Host | 37068 | 2019-03-16 | 2025-05-21 | 2025-12-25 | 404 B | 114 kB | ![]() 172.67.154.171 | |
earnvids.com | 118559 | 2024-12-04 | 2024-12-14 | 2025-12-31 | 441 B | 602 B | ![]() 172.67.165.185 | |
6.adsco.re | 91627 | 2017-02-14 | 2018-01-15 | 2025-12-26 | 853 B | 1.2 kB | ![]() 104.16.84.77 | |
b7510.com | unknown | 2021-03-21 | 2025-06-19 | 2025-12-25 | 587 B | 826 B | ![]() 139.45.197.115 | |
fdewsdc.sbs 15 alert(s) on this Host | 97696 | 2023-11-16 | 2023-11-16 | 2025-12-12 | 6.7 kB | 1.4 MB | ![]() 188.114.97.1 | |
fonts.googleapis.com | 313 | 2005-01-25 | 2012-05-23 | 2025-12-28 | 486 B | 9.6 kB | ![]() 142.250.178.42 | |
4.adsco.re | 95532 | 2017-02-14 | 2021-01-04 | 2025-12-26 | 853 B | 1.1 kB | ![]() 162.252.214.5 | |
wt4pjiive9agjpl.copperleafcraftsmarket.space 4 alert(s) on this Host | unknown | 2025-10-25 | 2025-12-31 | 2025-12-31 | 2.1 kB | 1.3 MB | ![]() 172.67.212.117 | |
mcjijnn1eggg.s4.adsco.re | unknown | 2017-02-14 | 2025-12-31 | 2025-12-31 | 438 B | 463 B | ![]() 185.200.116.60 | |
cdnjs.cloudflare.com | 1222 | 2009-02-17 | 2012-05-23 | 2025-12-28 | 2.1 kB | 389 kB | ![]() 104.17.24.14 | |
intelligenceadx.com 1 alert(s) on this Host | 61654 | 2020-04-18 | 2020-04-19 | 2025-12-25 | 1.7 kB | 257 B | ![]() 208.95.114.100 | |
mcjijnn1eggg.l4.adsco.re | unknown | 2017-02-14 | 2025-12-31 | 2025-12-31 | 438 B | 463 B | ![]() 185.200.118.62 | |
mcjijnn1eggg.n4.adsco.re | unknown | 2017-02-14 | 2025-12-31 | 2025-12-31 | 438 B | 463 B | ![]() 38.132.109.126 | |
www.intelligenceadx.com 1 alert(s) on this Host | 673791 | 2020-04-18 | 2020-04-29 | 2025-12-30 | 469 B | 42 kB | ![]() 95.173.205.14 | ![]() |
my.rtmark.net | 43911 | 2014-10-29 | 2015-02-04 | 2025-12-29 | 429 B | 834 B | ![]() 172.64.146.234 | |
www.googletagmanager.com | 283 | 2011-11-11 | 2012-10-04 | 2025-12-28 | 866 B | 870 kB | ![]() 142.250.178.104 | |
api.ipify.org | 8166 | 2014-01-05 | 2014-10-06 | 2025-12-29 | 439 B | 271 B | ![]() 104.26.13.205 |
Cloudflare (CDN)
Cloudflare is a web-infrastructure and website-security company, providing content-delivery-network services, DDoS mitigation, Internet security, and distributed domain-name-server services.LiteSpeed Cache (Caching, WordPress plugins)
LiteSpeed Cache is an all-in-one site acceleration plugin for WordPress.LiteSpeed (Web servers)
LiteSpeed is a high-scalability web server.Litespeed Cache (Caching, WordPress plugins)
LiteSpeed Cache is an all-in-one site acceleration plugin for WordPress.Bootstrap (UI frameworks)
Bootstrap is a free and open-source CSS framework directed at responsive, mobile-first front-end web development. It contains CSS and JavaScript-based design templates for typography, forms, buttons, navigation, and other interface components.Google Analytics (Analytics)
Google Analytics is a free web analytics service that tracks and reports website traffic.jQuery (JavaScript libraries)
jQuery is a JavaScript library which is a free, open-source software designed to simplify HTML DOM tree traversal and manipulation, as well as event handling, CSS animation, and Ajax.Nginx (Web servers, Reverse proxies)
Nginx is a web server that can also be used as a reverse proxy, load balancer, mail proxy and HTTP cache.CDN77 (CDN)
CDN77 is a content delivery network (CDN).Related reports
Network Intrusion Detection Systems
Suricata /w Emerging Threats Pro
| Timestamp | Severity | Source IP | Destination IP | Alert |
|---|---|---|---|---|
| low | ![]() 172.18.0.25 | ![]() 104.26.13.205 | ET INFO External IP Address Lookup Domain (ipify .org) in TLS SNI | |
| low | ![]() 172.18.0.25 | ![]() 162.159.207.0 | ET INFO Session Traversal Utilities for NAT (STUN Binding Request) | |
| low | ![]() 162.159.207.0 | ![]() 172.18.0.25 | ET INFO Session Traversal Utilities for NAT (STUN Binding Response) |
Threat Detection Systems
| Detection System | Indicator | Verdict | Alert |
|---|---|---|---|
| DigiCert UltraDNS | shahed4u.fast | malicious | Sinkholed |
| DNS4EU | fdewsdc.sbs | malicious | Sinkholed |
| Cloudflare DNS | www.intelligenceadx.com | malicious | Sinkholed |
| Cloudflare DNS | intelligenceadx.com | malicious | Sinkholed |
| Cloudflare DNS | bvtpk.com | malicious | Sinkholed |
| DNS0 Zero | wt4pjiive9agjpl.copperleafcraftsmarket.space | malicious | Sinkholed |
JavaScript (79)
No JavaScripts
HTTP Transactions (57)
| URL | IP | Response | Size |
|---|





