Report Overview
Visitedpublic
2024-08-24 02:32:53
Tags
Submit Tags
URL
lusistream.blogspot.com/?zx=6be666b97978c916
Finishing URL
lusistream.blogspot.com/?zx=6be666b97978c916
IP / ASN

216.58.207.193
Title
Kumpulan Video Terbaru
Detections
urlquery
0
Network Intrusion Detection
0
Threat Detection Systems
0
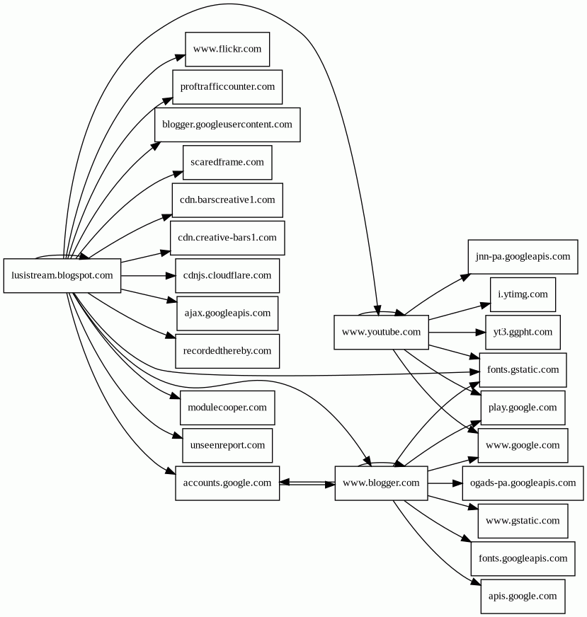
Host Summary
| Host | Rank | Registered | First Seen | Last Seen | Sent | Received | IP | Fingerprints |
|---|---|---|---|---|---|---|---|---|
ajax.googleapis.com | 12905 | 2005-01-25 | 2013-08-16 11:51:31 | 2024-08-24 03:28:54 | 439 B | 35 kB | ![]() 142.250.74.42 | |
blogger.googleusercontent.com | 16485 | 2008-11-17 | 2012-05-25 19:41:01 | 2024-08-23 23:23:30 | 15 kB | 96 kB | ![]() 142.250.74.97 | |
cdnjs.cloudflare.com | 235 | 2009-02-17 | 2015-04-17 22:46:33 | 2024-08-23 19:34:45 | 1.6 kB | 280 kB | ![]() 104.17.24.14 | |
jnn-pa.googleapis.com | 2640 | 2005-01-25 | 2021-11-16 07:12:21 | 2024-08-24 03:51:50 | 3.0 kB | 46 kB | ![]() 142.250.74.74 | |
ogads-pa.googleapis.com | unknown | 2005-01-25 | 2023-11-21 09:39:08 | 2024-08-24 03:24:22 | 1.3 kB | 1.2 kB | ![]() 142.250.74.74 | |
www.blogger.com | 8975 | 1999-06-22 | 2012-05-22 09:35:03 | 2024-08-23 20:33:14 | 3.2 kB | 104 kB | ![]() 216.58.207.233 | |
fonts.gstatic.com | unknown | 2008-02-11 | 2014-09-09 02:40:21 | 2024-08-23 18:14:31 | 10 kB | 397 kB | ![]() 142.250.74.99 | |
i.ytimg.com | 109 | 2007-12-11 | 2012-10-03 19:11:04 | 2024-08-23 23:38:06 | 884 B | 52 kB | ![]() 216.58.207.246 | |
play.google.com | 34 | 1997-09-15 | 2013-05-31 01:24:35 | 2024-08-23 18:27:00 | 3.9 kB | 4.4 kB | ![]() 142.250.74.14 | |
cdn.cloudimagesb.com | 23099 | 2020-10-06 | 2021-02-12 17:15:41 | 2024-08-23 08:55:15 | 880 B | 104 kB | ![]() 45.133.44.9 | |
r10.o.lencr.org | unknown | 2020-06-29 | 2024-06-06 21:45:11 | 2024-08-23 18:12:18 | 981 B | 2.7 kB | ![]() 23.36.77.32 | |
r11.o.lencr.org | unknown | 2020-06-29 | 2024-06-07 07:43:57 | 2024-08-23 18:12:28 | 1.6 kB | 4.4 kB | ![]() 23.36.77.32 | |
proftrafficcounter.com | unknown | 2023-11-16 | 2023-11-21 09:55:14 | 2024-08-23 19:59:04 | 447 B | 430 B | ![]() 35.157.218.37 | |
www.google.com | 7 | 1997-09-15 | 2015-05-10 13:11:19 | 2024-08-23 18:12:02 | 870 B | 34 kB | ![]() 142.250.74.132 | |
yt3.ggpht.com | 203 | 2008-01-16 | 2014-01-15 17:55:17 | 2024-08-23 18:12:04 | 992 B | 4.3 kB | ![]() 142.250.74.161 | |
fonts.googleapis.com | 8877 | 2005-01-25 | 2013-06-10 22:14:26 | 2024-08-24 01:47:50 | 1.3 kB | 31 kB | ![]() 142.250.74.106 | |
cdn.creative-bars1.com | unknown | 2022-11-01 | 2022-11-15 17:46:22 | 2024-08-23 08:55:14 | 2.0 kB | 92 kB | ![]() 188.114.96.1 | |
lusistream.blogspot.com | unknown | unknown | No data | No data | 2.1 kB | 75 kB | ![]() 216.58.207.193 | |
modulecooper.com | unknown | 2022-04-25 | 2022-04-25 20:20:03 | 2024-02-16 08:57:18 | 443 B | 17 kB | ![]() 172.240.108.68 | |
www.flickr.com | 12725 | 2003-11-22 | 2022-01-28 02:58:35 | 2024-08-22 02:54:07 | 500 B | 39 kB | ![]() 143.204.48.108 | |
www.gstatic.com | unknown | 2008-02-11 | 2016-07-26 11:37:06 | 2024-08-24 03:53:03 | 1.8 kB | 67 kB | ![]() 142.250.74.35 | |
apis.google.com | 105 | 1997-09-15 | 2013-05-06 22:20:21 | 2024-08-23 18:12:05 | 569 B | 43 kB | ![]() 142.250.74.174 | |
recordedthereby.com | unknown | 2024-05-08 | 2024-05-14 07:24:53 | 2024-08-23 19:59:04 | 410 B | 86 kB | ![]() 104.21.91.24 | |
scaredframe.com | unknown | 2024-06-27 | 2024-08-20 12:31:29 | 2024-08-23 16:10:23 | 8.0 kB | 14 kB | ![]() 172.240.108.84 | |
cdn.barscreative1.com | 25648 | 2021-09-08 | 2021-09-16 13:14:42 | 2024-08-23 14:56:13 | 504 B | 898 B | ![]() 45.133.44.4 | |
accounts.google.com | 81 | 1997-09-15 | 2016-03-20 13:44:49 | 2024-08-23 18:19:11 | 776 B | 1.8 kB | ![]() 64.233.163.84 | |
www.youtube.com | 90 | 2005-02-15 | 2013-04-13 09:43:20 | 2024-08-23 18:12:07 | 10 kB | 2.2 MB | ![]() 142.250.74.174 | |
unseenreport.com 1 alert(s) on this Host | unknown | 2022-03-30 | 2022-03-30 16:33:17 | 2024-08-23 19:59:06 | 742 B | 471 B | ![]() 192.243.59.20 |
Related reports
Threat Detection Systems
Public InfoSec YARA rules
No alerts detected
OpenPhish
No alerts detected
PhishTank
No alerts detected
mnemonic secure dns
No alerts detected
Quad9 DNS
| Scan Date | Severity | Indicator | Alert |
|---|---|---|---|
| 2024-08-24 | medium | unseenreport.com | Sinkholed |
ThreatFox
No alerts detected
JavaScript (172)
No JavaScripts
HTTP Transactions (125)
| URL | IP | Response | Size |
|---|



