Report Overview
Visitedpublic
2025-09-13 18:25:11
Tags
Submit Tags
URL
2ddl.dirproxy.me/
Finishing URL
2ddl.dirproxy.me/
IP / ASN

104.21.32.1
Title
TwoDDL - Direct Download Latest Movies, TV Shows, Games
Detections
urlquery
0
Network Intrusion Detection
0
Threat Detection Systems
2
Host Summary
| Host | Rank | Registered | First Seen | Last Seen | Sent | Received | IP | Fingerprints |
|---|---|---|---|---|---|---|---|---|
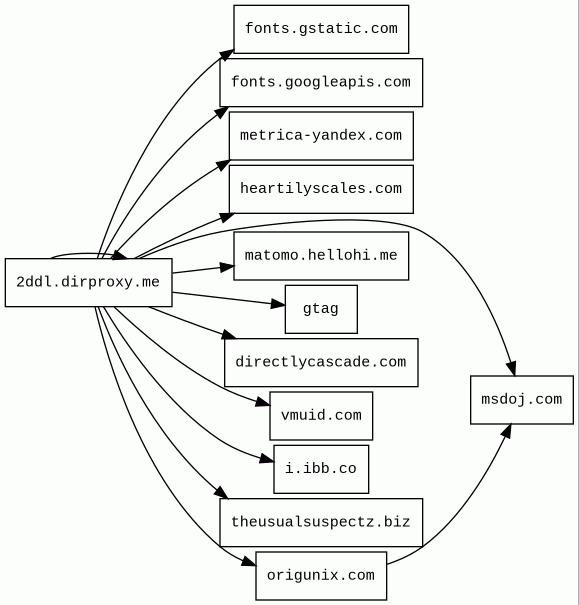
2ddl.dirproxy.me | unknown | 2021-02-15 | 2025-09-13 | 2025-09-13 | 25 kB | 2.0 MB | ![]() 104.21.112.1 | ![]() |
gtag 2 alert(s) on this Host | unknown | unknown | 2024-10-13 | 2025-09-06 | 828 B | 0 B | ![]() 0.0.0.0 | |
fonts.gstatic.com | unknown | 2008-02-11 | 2014-04-02 | 2025-09-10 | 2.8 kB | 174 kB | ![]() 142.250.178.99 | |
fonts.googleapis.com | 313 | 2005-01-25 | 2012-05-23 | 2025-09-10 | 2.0 kB | 89 kB | ![]() 142.250.74.10 | |
origunix.com | 343993 | 2021-11-30 | 2021-11-30 | 2025-09-09 | 449 B | 64 kB | ![]() 178.162.215.162 | |
msdoj.com | 211684 | 2025-07-01 | 2025-07-02 | 2025-09-11 | 446 B | 64 kB | ![]() 178.162.215.162 | |
matomo.hellohi.me | unknown | 2019-07-03 | 2019-07-03 | 2025-09-11 | 416 B | 599 B | ![]() 104.21.64.1 | |
directlycascade.com 2 alert(s) on this Host | unknown | 2025-09-10 | 2025-09-10 | 2025-09-10 | 906 B | 188 kB | ![]() 192.243.59.20 | |
vmuid.com | 182910 | 2018-10-22 | 2019-07-09 | 2025-09-08 | 449 B | 10 kB | ![]() 178.162.215.162 | |
metrica-yandex.com | 422485 | 2021-09-14 | 2021-09-19 | 2025-09-11 | 427 B | 61 kB | ![]() 104.21.32.1 | |
heartilyscales.com | 2862533 | 2022-12-16 | 2022-12-16 | 2025-09-11 | 452 B | 78 kB | ![]() 172.240.127.234 | ![]() |
i.ibb.co | 21643 | 2010-07-20 | 2018-11-25 | 2025-09-07 | 440 B | 5.9 kB | ![]() 45.43.142.6 | |
theusualsuspectz.biz | 2024659 | 2023-01-27 | 2023-01-27 | 2025-09-11 | 421 B | 49 kB | ![]() 104.21.48.1 |
Cloudflare (CDN)
Cloudflare is a web-infrastructure and website-security company, providing content-delivery-network services, DDoS mitigation, Internet security, and distributed domain-name-server services.jQuery (JavaScript libraries)
jQuery is a JavaScript library which is a free, open-source software designed to simplify HTML DOM tree traversal and manipulation, as well as event handling, CSS animation, and Ajax.PHP (Programming languages)
PHP is a general-purpose scripting language used for web development.DataTables (JavaScript libraries)
DataTables is a plug-in for the jQuery Javascript library adding advanced features like pagination, instant search, themes, and more to any HTML table.Bootstrap (UI frameworks)
Bootstrap is a free and open-source CSS framework directed at responsive, mobile-first front-end web development. It contains CSS and JavaScript-based design templates for typography, forms, buttons, navigation, and other interface components.WordPress:5.2.1 (CMS, Blogs)
WordPress is a free and open-source content management system written in PHP and paired with a MySQL or MariaDB database. Features include a plugin architecture and a template system.MySQL (Databases)
MySQL is an open-source relational database management system.jQuery Migrate (JavaScript libraries)
Query Migrate is a javascript library that allows you to preserve the compatibility of your jQuery code developed for versions of jQuery older than 1.9.Nginx (Web servers, Reverse proxies)
Nginx is a web server that can also be used as a reverse proxy, load balancer, mail proxy and HTTP cache.Nginx:1.19.5 (Web servers, Reverse proxies)
Nginx is a web server that can also be used as a reverse proxy, load balancer, mail proxy and HTTP cache.Nginx:1.21.6 (Web servers, Reverse proxies)
Nginx is a web server that can also be used as a reverse proxy, load balancer, mail proxy and HTTP cache.Envoy (Reverse proxies)
Envoy is an open-source edge and service proxy, designed for cloud-native applications.Related reports
Threat Detection Systems
| Detection System | Indicator | Verdict | Alert |
|---|---|---|---|
| Quad9 DNS | gtag | malicious | Sinkholed |
| Quad9 DNS | directlycascade.com | malicious | Sinkholed |
JavaScript (13)
No JavaScripts
HTTP Transactions (67)
| URL | IP | Response | Size |
|---|





