Report Overview
Visitedpublic
2025-12-20 21:27:18
Tags
Submit Tags
URL
xyzwwwkooora-com.goal01.space/?m=26957
Finishing URL
xyzwwwkooora-com.goal01.space/?m=26957
IP / ASN

104.21.81.154
Title
Real Madrid vs Sevilla - Live Stream | Sport TV
Detections
urlquery
0
Network Intrusion Detection
0
Threat Detection Systems
24
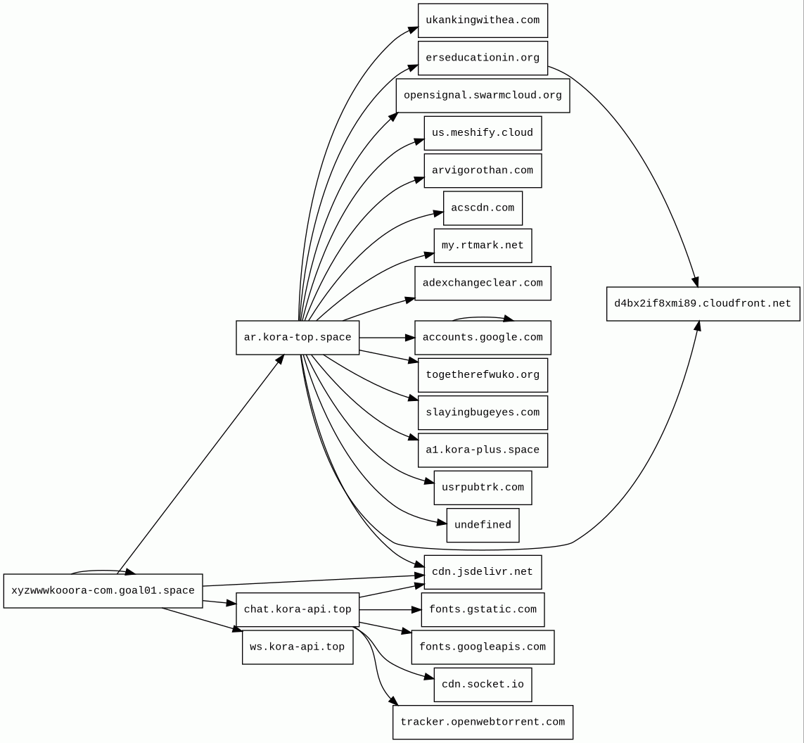
Host Summary
| Host | Rank | Registered | First Seen | Last Seen | Sent | Received | IP | Fingerprints |
|---|---|---|---|---|---|---|---|---|
slayingbugeyes.com 5 alert(s) on this Host | unknown | 2025-09-30 | 2025-10-25 | 2025-12-20 | 429 B | 1.5 kB | ![]() 172.241.54.4 | |
undefined | unknown | unknown | 2020-01-28 | 2025-12-15 | 985 B | 0 B | ![]() 0.0.0.0 | |
erseducationin.org | unknown | 2025-10-06 | 2025-12-18 | 2025-12-18 | 1.0 kB | 3.7 kB | ![]() 54.240.174.32 | |
chat.kora-api.top 2 alert(s) on this Host | unknown | 2024-11-06 | 2025-11-23 | 2025-12-20 | 1.2 kB | 103 kB | ![]() 172.67.130.249 | |
togetherefwuko.org | unknown | 2025-10-06 | 2025-12-07 | 2025-12-14 | 1.2 kB | 1.0 kB | ![]() 172.67.172.69 | |
adexchangeclear.com 1 alert(s) on this Host | 24943 | 2015-04-27 | 2025-07-16 | 2025-12-16 | 797 B | 1.6 kB | ![]() 104.21.78.155 | |
ar.kora-top.space 1 alert(s) on this Host | unknown | 2025-11-13 | 2025-12-20 | 2025-12-20 | 612 B | 12 kB | ![]() 172.67.183.234 | |
us.meshify.cloud | 1702107 | 2025-03-26 | 2025-07-23 | 2025-12-17 | 990 B | 1.4 kB | ![]() 172.67.177.177 | |
cdn.socket.io | 199187 | 2010-04-18 | 2015-03-23 | 2025-12-16 | 426 B | 50 kB | ![]() 18.245.31.78 | |
arvigorothan.com 2 alert(s) on this Host | 168403 | 2023-10-19 | 2023-10-19 | 2025-12-17 | 417 B | 114 kB | ![]() 172.67.150.119 | |
tracker.openwebtorrent.com 1 alert(s) on this Host | 510801 | 2016-01-13 | 2016-08-24 | 2025-12-20 | 567 B | 954 B | ![]() 104.21.31.24 | |
opensignal.swarmcloud.org 1 alert(s) on this Host | 1932716 | 2024-08-03 | 2025-07-13 | 2025-12-17 | 634 B | 183 B | ![]() 170.106.154.167 | |
my.rtmark.net | 43911 | 2014-10-29 | 2015-02-04 | 2025-12-15 | 441 B | 840 B | ![]() 104.18.41.22 | |
cdn.jsdelivr.net | 1678 | 2012-05-16 | 2012-09-30 | 2025-12-14 | 4.3 kB | 2.9 MB | ![]() 151.101.129.229 | |
xyzwwwkooora-com.goal01.space | unknown | 2025-12-10 | 2025-12-20 | 2025-12-20 | 979 B | 99 kB | ![]() 172.67.144.172 | |
ws.kora-api.top 1 alert(s) on this Host | 5559808 | 2024-11-06 | 2024-12-07 | 2025-12-20 | 496 B | 3.7 kB | ![]() 79.127.216.111 | |
fonts.googleapis.com | 313 | 2005-01-25 | 2012-05-23 | 2025-12-14 | 477 B | 23 kB | ![]() 142.251.142.234 | |
a1.kora-plus.space 10 alert(s) on this Host | unknown | 2025-11-13 | 2025-11-16 | 2025-12-20 | 4.7 kB | 3.1 MB | ![]() 5.63.19.17 | |
acscdn.com 2 alert(s) on this Host | 18769 | 2020-05-05 | 2020-05-06 | 2025-12-16 | 831 B | 229 kB | ![]() 104.18.16.201 | |
usrpubtrk.com 5 alert(s) on this Host | 6824 | 2025-06-16 | 2025-06-17 | 2025-12-17 | 494 B | 528 B | ![]() 104.21.92.33 | |
accounts.google.com | 103 | 1997-09-15 | 2012-05-23 | 2025-12-15 | 3.8 kB | 14 kB | ![]() 64.233.163.84 | |
fonts.gstatic.com | unknown | 2008-02-11 | 2014-04-02 | 2025-12-14 | 1.7 kB | 123 kB | ![]() 142.250.74.99 | |
d4bx2if8xmi89.cloudfront.net | unknown | 2008-04-25 | 2025-11-15 | 2025-12-19 | 1.2 kB | 234 kB | ![]() 65.9.60.72 | |
ukankingwithea.com 4 alert(s) on this Host | 32650 | 2024-01-01 | 2024-09-05 | 2025-12-15 | 440 B | 837 B | ![]() 172.67.192.190 |
Nginx (Web servers, Reverse proxies)
Nginx is a web server that can also be used as a reverse proxy, load balancer, mail proxy and HTTP cache.Amazon Web Services (PaaS)
Amazon Web Services (AWS) is a comprehensive cloud services platform offering compute power, database storage, content delivery and other functionality.OpenResty:1.17.8.2 (Web servers)
OpenResty is a web platform based on nginx which can run Lua scripts using its LuaJIT engine.Amazon CloudFront (CDN)
Amazon CloudFront is a fast content delivery network (CDN) service that securely delivers data, videos, applications, and APIs to customers globally with low latency, high transfer speeds.Cloudflare (CDN)
Cloudflare is a web-infrastructure and website-security company, providing content-delivery-network services, DDoS mitigation, Internet security, and distributed domain-name-server services.Node.js (Programming languages)
Node.js is an open-source, cross-platform, JavaScript runtime environment that executes JavaScript code outside a web browser.jsDelivr (CDN)
JSDelivr is a free public CDN for open-source projects. It can serve web files directly from the npm registry and GitHub repositories without any configuration.Express (Web frameworks, Web servers)
Express is a web application framework for Node.js, released as free and open-source software under the MIT License. It is designed for building web applications and APIs.Bootstrap:5.3.2 (UI frameworks)
Bootstrap is a free and open-source CSS framework directed at responsive, mobile-first front-end web development. It contains CSS and JavaScript-based design templates for typography, forms, buttons, navigation, and other interface components.Socket.io (JavaScript frameworks)
Google Cloud (IaaS)
Google Cloud is a suite of cloud computing services.Google Cloud CDN (CDN)
Cloud CDN uses Google's global edge network to serve content closer to users.Vercel (PaaS)
Vercel is a cloud platform for static frontends and serverless functions.Bunny (CDN)
Google Cloud Storage (Miscellaneous)
Google Cloud Storage allows world-wide storage and retrieval of any amount of data at any time.OpenGSE (Web servers)
OpenGSE is a test suite used for testing servlet compliance. It is deployed by using WAR files that are deployed on the server engine.Java (Programming languages)
Java is a class-based, object-oriented programming language that is designed to have as few implementation dependencies as possible.Related reports
Threat Detection Systems
| Detection System | Indicator | Verdict | Alert |
|---|---|---|---|
| DNS0 Zero | chat.kora-api.top | malicious | Sinkholed |
| DNS0 Zero | ws.kora-api.top | malicious | Sinkholed |
| DNS0 Zero | a1.kora-plus.space | malicious | Sinkholed |
| DigiCert UltraDNS | arvigorothan.com | malicious | Sinkholed |
| Cloudflare DNS | arvigorothan.com | malicious | Sinkholed |
| DigiCert UltraDNS | acscdn.com | malicious | Sinkholed |
| DigiCert UltraDNS | usrpubtrk.com | malicious | Sinkholed |
| Cloudflare DNS | usrpubtrk.com | malicious | Sinkholed |
| Quad9 DNS | usrpubtrk.com | malicious | Sinkholed |
| DNS4EU | usrpubtrk.com | malicious | Sinkholed |
| DNS0 Zero | usrpubtrk.com | malicious | Sinkholed |
| DigiCert UltraDNS | ukankingwithea.com | malicious | Sinkholed |
| DNS4EU | ukankingwithea.com | malicious | Sinkholed |
| Quad9 DNS | ukankingwithea.com | malicious | Sinkholed |
| DNS0 Zero | ukankingwithea.com | malicious | Sinkholed |
| DNS4EU | slayingbugeyes.com | malicious | Sinkholed |
| Quad9 DNS | slayingbugeyes.com | malicious | Sinkholed |
| Cloudflare DNS | slayingbugeyes.com | malicious | Sinkholed |
| DigiCert UltraDNS | slayingbugeyes.com | malicious | Sinkholed |
| DNS0 Zero | slayingbugeyes.com | malicious | Sinkholed |
| DigiCert UltraDNS | tracker.openwebtorrent.com | malicious | Sinkholed |
| DNS0 Zero | opensignal.swarmcloud.org | malicious | Sinkholed |
| Cloudflare DNS | adexchangeclear.com | malicious | Sinkholed |
| DNS0 Zero | ar.kora-top.space | malicious | Sinkholed |
JavaScript (47)
No JavaScripts
HTTP Transactions (54)
| URL | IP | Response | Size |
|---|



