Report Overview
Visitedpublic
2026-03-06 10:14:59
Tags
Submit Tags
URL
explicitcrypt.com
Finishing URL
explicitcrypt.com/
IP / ASN

139.144.66.74
Title
Home Page | Explicit Crypt - Your Number One Provider of Profitable Investment | BTC & Cryptocurrency Investment | Forex | NFTs | Gold Mining & Real Estate
Detections
urlquery
0
Network Intrusion Detection
0
Threat Detection Systems
1
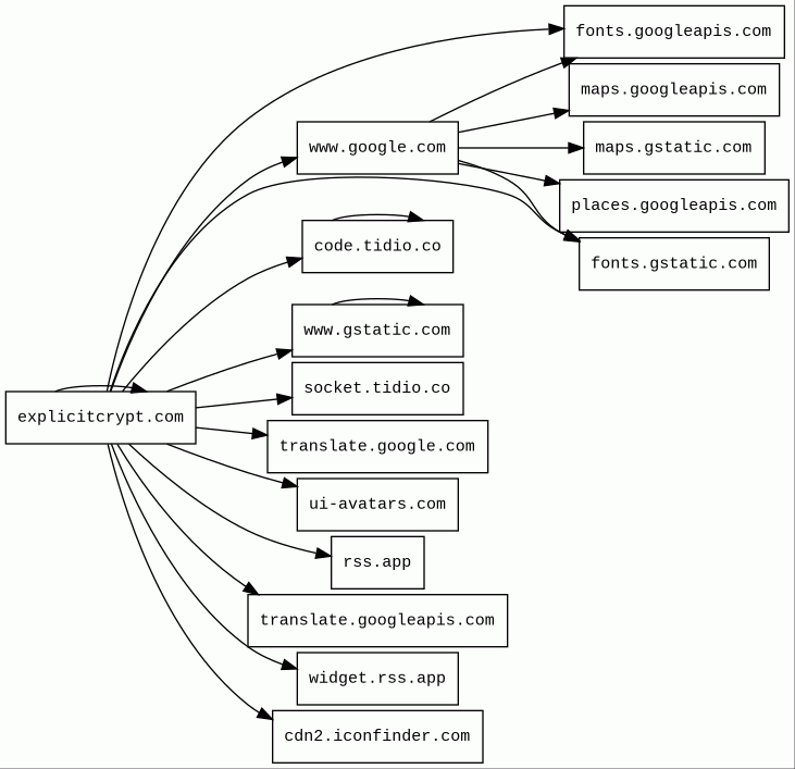
Host Summary
| Host | Rank | Registered | First Seen | Last Seen | Sent | Received | IP | Fingerprints |
|---|---|---|---|---|---|---|---|---|
code.tidio.co | 120056 | 2014-06-01 | 2014-11-27 | 2026-03-04 | 9.9 kB | 3.2 MB | ![]() 172.67.73.221 | |
cdn2.iconfinder.com | 593566 | 2004-02-23 | 2012-06-03 | 2026-02-28 | 1.0 kB | 29 kB | ![]() 104.20.38.6 | |
fonts.googleapis.com | 313 | 2005-01-25 | 2012-05-23 | 2026-03-01 | 2.0 kB | 108 kB | ![]() 172.217.21.170 | |
translate.googleapis.com | 6317 | 2005-01-25 | 2012-05-31 | 2026-03-02 | 3.9 kB | 832 kB | ![]() 142.250.178.42 | |
widget.rss.app | 519666 | 2018-05-05 | 2020-01-06 | 2026-03-03 | 830 B | 751 kB | ![]() 104.20.31.127 | |
socket.tidio.co | 107322 | 2014-06-01 | 2017-11-23 | 2026-03-04 | 1.5 kB | 1.2 kB | ![]() 104.26.0.115 | |
maps.gstatic.com | unknown | 2008-02-11 | 2012-05-22 | 2026-03-02 | 888 B | 594 kB | ![]() 172.217.19.227 | |
fonts.gstatic.com | unknown | 2008-02-11 | 2014-04-02 | 2026-03-01 | 5.3 kB | 266 kB | ![]() 142.251.142.227 | |
maps.googleapis.com 2 alert(s) on this Host | 3442 | 2005-01-25 | 2012-05-22 | 2026-03-01 | 13 kB | 2.2 MB | ![]() 172.217.21.170 | |
explicitcrypt.com | unknown | 2023-09-07 | 2026-03-06 | 2026-03-06 | 227 kB | 15 MB | ![]() 139.144.66.74 | ![]() ![]() ![]() ![]() |
ui-avatars.com | 47604 | 2017-10-01 | 2017-10-07 | 2026-02-27 | 2.7 kB | 9.4 kB | ![]() 104.26.8.185 | |
www.gstatic.com | 146047 | 2008-02-11 | 2012-05-29 | 2026-03-01 | 4.2 kB | 92 kB | ![]() 142.250.178.67 | |
translate.google.com | 609 | 1997-09-15 | 2012-05-30 | 2026-03-02 | 1.9 kB | 166 kB | ![]() 142.251.38.110 | |
www.google.com | 22 | 1997-09-15 | 2015-05-10 | 2026-03-01 | 2.1 kB | 6.6 kB | ![]() 142.251.38.100 | |
rss.app | 41672 | 2018-05-05 | 2016-10-18 | 2026-03-05 | 2.2 kB | 24 kB | ![]() 104.20.31.127 | |
places.googleapis.com | 263251 | 2005-01-25 | 2024-01-23 | 2026-03-04 | 3.0 kB | 2.6 kB | ![]() 142.251.142.234 |
Cloudflare (CDN)
Cloudflare is a web-infrastructure and website-security company, providing content-delivery-network services, DDoS mitigation, Internet security, and distributed domain-name-server services.Nginx (Web servers, Reverse proxies)
Nginx is a web server that can also be used as a reverse proxy, load balancer, mail proxy and HTTP cache.Engintron (Web server extensions)
Engintron is a plugin that integrates Nginx to cPanel/WHM server.Highcharts (JavaScript graphics)
Highcharts is a charting library written in pure JavaScript, for adding interactive charts to a website or web application. Highcharts meets accessibility standards and works with Python, Angular, React, iOS, Android, and more.Tidio (Live chat)
Tidio is a customer communication product. It provides multi-channel support so users can communicate with customers on the go. Live chat, messenger, or email are all supported.PHP:8.2.30 (Programming languages)
PHP is a general-purpose scripting language used for web development.OWL Carousel (JavaScript libraries)
OWL Carousel is an enabled jQuery plugin that lets you create responsive carousel sliders.bxSlider (Photo galleries, JavaScript libraries)
Add a respsonsive image slider to any website.Tiny Slider (JavaScript libraries)
Tiny Slider is a vanilla javascript slider for all purposes.Bootstrap (UI frameworks)
Bootstrap is a free and open-source CSS framework directed at responsive, mobile-first front-end web development. It contains CSS and JavaScript-based design templates for typography, forms, buttons, navigation, and other interface components.jQuery:3.6.4 (JavaScript libraries)
jQuery is a JavaScript library which is a free, open-source software designed to simplify HTML DOM tree traversal and manipulation, as well as event handling, CSS animation, and Ajax.Magnific Popup (JavaScript libraries)
Magnific Popup is a responsive lightbox & dialog script with focus on performance and providing best experience for user with any device.Swiper (JavaScript libraries)
Swiper is a JavaScript library that creates modern touch sliders with hardware-accelerated transitions.jQuery UI (JavaScript libraries)
jQuery UI is a collection of GUI widgets, animated visual effects, and themes implemented with jQuery, Cascading Style Sheets, and HTML.Google Maps (Maps)
Google Maps is a web mapping service. It offers satellite imagery, aerial photography, street maps, 360° interactive panoramic views of streets, real-time traffic conditions, and route planning for traveling by foot, car, bicycle and air, or public transportation.Related reports
Threat Detection Systems
| Detection System | Indicator | Verdict | Alert |
|---|---|---|---|
| Private YARA rules | maps.googleapis.com/maps-api-v3/api/js/64/3a/common.js | audit | Hunting_JS_WebAssembly |
JavaScript (108)
| HASH | FROM | Size | First Seen | Last Seen | |
|---|---|---|---|---|---|
| 23723b094bdc424199dd24b0420feb00 | DocumentWrite | 3.0 kB | 2026-02-17 | 2026-03-16 | |
Introduced by DocumentWrite First Seen 2026-02-17 Last Seen 2026-03-16 Times Seen 1198 Size 3.0 kB (3011 bytes) MD5 23723b094bdc424199dd24b0420feb00 SHA1 2e9fd96b082f9fee856afacb67c08d992304b5c6 Loading... | |||||
| 9af88871328eade0863692c73ac2683d | DocumentWrite | 470 B | 2026-02-18 | 2026-03-16 | |
Introduced by DocumentWrite First Seen 2026-02-18 Last Seen 2026-03-16 Times Seen 316 Size 470 B (470 bytes) MD5 9af88871328eade0863692c73ac2683d SHA1 20e7bd6f035ad0812de0fb171176f106eea250fe Loading... | |||||
| ad5701dbb30261e2e81df7a8a1934e8c | DocumentWrite | 470 B | 2026-02-18 | 2026-03-16 | |
Introduced by DocumentWrite First Seen 2026-02-18 Last Seen 2026-03-16 Times Seen 395 Size 470 B (470 bytes) MD5 ad5701dbb30261e2e81df7a8a1934e8c SHA1 69ea43727e55fb2b8b528af6b005036834259bd2 Loading... | |||||
HTTP Transactions (294)
| URL | IP | Response | Size |
|---|





