Report Overview
Visitedpublic
2025-12-05 12:13:00
Tags
Submit Tags
URL
www.rosebudflowers.com/flowers/winter/?senID=7790&camID=68&utm_source=12052025&utm_medium=email&rcpID=ADF6B691F4000631EA500E595D07D414BBDCABDEFAB222E9D8CAF9F8909AD60A&lid=CallToAction
Finishing URL
www.rosebudflowers.com/flowers/winter/?senID=7790&camID=68&utm_source=12052025&utm_medium=email&rcpID=ADF6B691F4000631EA500E595D07D414BBDCABDEFAB222E9D8CAF9F8909AD60A&lid=CallToAction
IP / ASN

172.67.203.16
Title
Winter Flowers & Gifts | Mobile (AL) Seasonal Favorites | Rose Bud Flowers
Detections
urlquery
0
Network Intrusion Detection
0
Threat Detection Systems
1
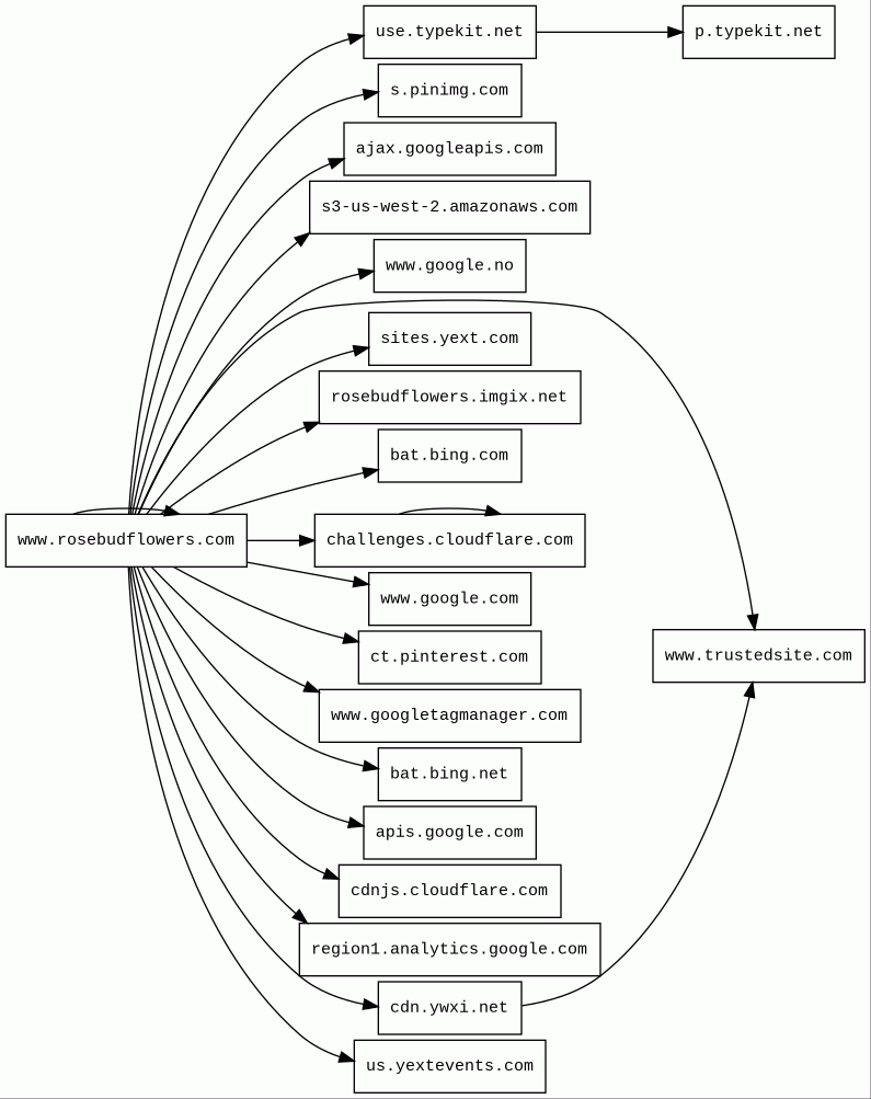
Host Summary
| Host | Rank | Registered | First Seen | Last Seen | Sent | Received | IP | Fingerprints |
|---|---|---|---|---|---|---|---|---|
sites.yext.com | 905592 | 2002-03-06 | 2014-03-10 | 2025-11-22 | 1.9 kB | 439 kB | ![]() 104.17.4.95 | |
rosebudflowers.imgix.net | unknown | unknown | No data | No data | 9.1 kB | 318 kB | ![]() 151.101.2.208 | |
ct.pinterest.com | 5144 | 2009-11-26 | 2015-03-12 | 2025-12-01 | 3.5 kB | 5.0 kB | ![]() 151.101.0.84 | ![]() |
p.typekit.net | 4638 | 2010-08-02 | 2012-05-23 | 2025-11-30 | 497 B | 340 B | ![]() 23.33.119.50 | |
www.googletagmanager.com | 283 | 2011-11-11 | 2012-10-04 | 2025-11-30 | 1.4 kB | 1.3 MB | ![]() 142.250.178.40 | |
bat.bing.net | 24312 | 1997-09-03 | 2023-11-04 | 2025-11-30 | 1.5 kB | 1.1 kB | ![]() 150.171.28.10 | |
bat.bing.com | 2924 | 1996-01-29 | 2014-04-08 | 2025-11-30 | 842 B | 56 kB | ![]() 150.171.27.10 | |
www.google.com | 22 | 1997-09-15 | 2015-05-10 | 2025-11-30 | 771 B | 62 kB | ![]() 142.251.38.100 | |
challenges.cloudflare.com | 11393 | 2009-02-17 | 2021-10-20 | 2025-11-30 | 4.4 kB | 462 kB | ![]() 104.18.94.41 | |
www.google.no | 92680 | 2001-02-26 | 2012-06-26 | 2025-11-30 | 1.6 kB | 1.2 kB | ![]() 142.250.178.67 | |
us.yextevents.com 1 alert(s) on this Host | 233718 | 2023-03-20 | 2023-08-07 | 2025-12-01 | 508 B | 635 B | ![]() 172.64.145.185 | |
www.trustedsite.com | 184781 | 2004-06-07 | 2017-01-30 | 2025-12-02 | 486 B | 731 B | ![]() 52.40.110.43 | |
s.pinimg.com | 5793 | 2010-05-29 | 2017-01-13 | 2025-11-30 | 849 B | 90 kB | ![]() 2.18.173.27 | |
ajax.googleapis.com | 3691 | 2005-01-25 | 2012-05-22 | 2025-11-30 | 451 B | 89 kB | ![]() 142.251.38.106 | |
s3-us-west-2.amazonaws.com | 1196509 | 2005-08-18 | 2017-01-29 | 2025-12-01 | 1.1 kB | 2.1 kB | ![]() 52.92.204.184 | |
www.rosebudflowers.com | unknown | 2000-01-20 | 2019-05-09 | 2023-03-13 | 9.8 kB | 875 kB | ![]() 104.21.85.66 | |
cdnjs.cloudflare.com | 1222 | 2009-02-17 | 2012-05-23 | 2025-11-30 | 1.9 kB | 153 kB | ![]() 104.17.24.14 | |
region1.analytics.google.com | 22257 | 1997-09-15 | 2022-03-17 | 2025-11-30 | 5.2 kB | 3.4 kB | ![]() 216.239.32.36 | |
use.typekit.net | 4054 | 2010-08-02 | 2012-07-05 | 2025-11-30 | 2.9 kB | 79 kB | ![]() 23.33.119.67 | |
cdn.ywxi.net | 91208 | 2013-04-17 | 2013-12-29 | 2025-12-01 | 1.4 kB | 44 kB | ![]() 3.167.2.111 | |
apis.google.com | 1075 | 1997-09-15 | 2013-05-06 | 2025-11-30 | 1.0 kB | 229 kB | ![]() 142.250.74.110 |
Cloudflare Bot Management (Security)
Cloudflare bot management solution identifies and mitigates automated traffic to protect websites from bad bots.Cloudflare (CDN)
Cloudflare is a web-infrastructure and website-security company, providing content-delivery-network services, DDoS mitigation, Internet security, and distributed domain-name-server services.Envoy (Reverse proxies)
Envoy is an open-source edge and service proxy, designed for cloud-native applications.Nginx (Web servers, Reverse proxies)
Nginx is a web server that can also be used as a reverse proxy, load balancer, mail proxy and HTTP cache.Apache HTTP Server (Web servers)
Apache is a free and open-source cross-platform web server software.Amazon ALB (Load balancers)
Amazon Application Load Balancer (ALB) distributes incoming application traffic to increase availability and support content-based routing.Amazon Web Services (PaaS)
Amazon Web Services (AWS) is a comprehensive cloud services platform offering compute power, database storage, content delivery and other functionality.Amazon S3 (CDN)
Amazon S3 or Amazon Simple Storage Service is a service offered by Amazon Web Services (AWS) that provides object storage through a web service interface.Amazon CloudFront (CDN)
Amazon CloudFront is a fast content delivery network (CDN) service that securely delivers data, videos, applications, and APIs to customers globally with low latency, high transfer speeds.Related reports
Threat Detection Systems
| Detection System | Indicator | Verdict | Alert |
|---|---|---|---|
| DNS0 Zero | us.yextevents.com | malicious | Sinkholed |
JavaScript (134)
| HASH | FROM | Size | First Seen | Last Seen | |
|---|---|---|---|---|---|
| bc80fb0002ec58207699aa48bf756e06 | DocumentWrite | 9.1 kB | 2025-12-05 | 2025-12-05 | |
Introduced by DocumentWrite First Seen 2025-12-05 Last Seen 2025-12-05 Times Seen 2 Size 9.1 kB (9076 bytes) MD5 bc80fb0002ec58207699aa48bf756e06 SHA1 74b4d487ea5baac54fd9d40a4054354c7cdd3ab2 Loading... | |||||
| 3731967b62361f2ab49dc74b85c00b8c | DocumentWrite | 35 B | 2024-10-16 | 2026-03-26 | |
Introduced by DocumentWrite First Seen 2024-10-16 Last Seen 2026-03-26 Times Seen 34 Size 35 B (35 bytes) MD5 3731967b62361f2ab49dc74b85c00b8c SHA1 8e539ef1a0207234faf8f5b53935c1eac5fa84a9 Loading... | |||||
| 9c17654cd14d4c898c18f48dbd0e3997 | DocumentWrite | 1.9 kB | 2025-12-05 | 2025-12-05 | |
Introduced by DocumentWrite First Seen 2025-12-05 Last Seen 2025-12-05 Times Seen 2 Size 1.9 kB (1903 bytes) MD5 9c17654cd14d4c898c18f48dbd0e3997 SHA1 48ac03d367a8ad7dd40631e3ac86ba42d633d370 Loading... | |||||
| b9a798aed08df79a5142affa318c3497 | DocumentWrite | 9 B | 2023-03-07 | 2026-04-05 | |
Introduced by DocumentWrite First Seen 2023-03-07 Last Seen 2026-04-05 Times Seen 10103 Size 9 B (9 bytes) MD5 b9a798aed08df79a5142affa318c3497 SHA1 0c3b60ab45672b031ce7ef792359922ae4d7f640 Loading... | |||||
| 086707e4369f60afedcafb16050a7618 | DocumentWrite | 39 B | 2023-03-07 | 2026-04-05 | |
Introduced by DocumentWrite First Seen 2023-03-07 Last Seen 2026-04-05 Times Seen 748834 Size 39 B (39 bytes) MD5 086707e4369f60afedcafb16050a7618 SHA1 8216b0cc6876cbd44f01c158e7dff3833ceccd41 Loading... | |||||
HTTP Transactions (79)
| URL | IP | Response | Size |
|---|


