Report Overview
Visitedpublic
2025-08-09 00:30:21
Tags
Submit Tags
URL
www.1tamilmv.blue/index.php?/forums/topic/188950-oho-enthan-baby-first-glimpse-rudra-mithila-palkar-vishnu-vishal-raahul-jen-martin/
Finishing URL
www.1tamilmv.blue/index.php?/forums/topic/188950-oho-enthan-baby-first-glimpse-rudra-mithila-palkar-vishnu-vishal-raahul-jen-martin/
IP / ASN

104.21.84.145
Title
Oho Enthan Baby - First Glimpse | Rudra | Mithila Palkar | Vishnu Vishal | Raahul | Jen Martin - Cinema News / Reviews / General Videos - 1TamilMV
Detections
urlquery
0
Network Intrusion Detection
9
Threat Detection Systems
1
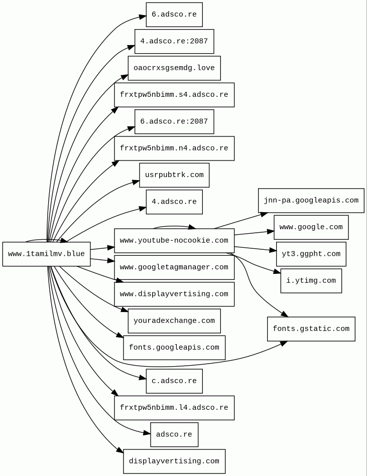
Host Summary
| Host | Rank | Registered | First Seen | Last Seen | Sent | Received | IP | Fingerprints |
|---|---|---|---|---|---|---|---|---|
adsco.re | 8541 | 2017-02-14 | 2017-04-03 | 2025-08-08 | 454 B | 1.8 kB | ![]() 162.252.214.5 | |
fonts.googleapis.com | 8877 | 2005-01-25 | 2012-05-23 | 2025-08-06 | 486 B | 31 kB | ![]() 142.250.74.10 | |
www.google.com | 7 | 1997-09-15 | 2015-05-10 | 2025-08-06 | 464 B | 59 kB | ![]() 142.250.74.68 | |
displayvertising.com | 65650 | 2020-04-18 | 2020-04-29 | 2025-08-07 | 1.8 kB | 257 B | ![]() 216.59.56.9 | |
www.1tamilmv.blue | unknown | unknown | No data | No data | 15 kB | 2.4 MB | ![]() 172.67.194.41 | ![]() |
www.displayvertising.com | 124302 | 2020-04-18 | 2020-04-29 | 2025-08-02 | 460 B | 42 kB | ![]() 95.173.205.14 | ![]() |
www.youtube-nocookie.com | 3123 | 2009-01-23 | 2012-05-31 | 2025-08-08 | 4.9 kB | 3.8 MB | ![]() 142.250.74.142 | |
youradexchange.com | 273384 | 2012-11-09 | 2013-02-04 | 2025-08-02 | 6.3 kB | 8.0 kB | ![]() 104.18.25.98 | |
yt3.ggpht.com | 203 | 2008-01-16 | 2014-01-15 | 2025-08-06 | 530 B | 4.7 kB | ![]() 216.58.207.193 | |
frxtpw5nbimm.s4.adsco.re | unknown | 2017-02-14 | 2025-08-09 | 2025-08-09 | 466 B | 463 B | ![]() 185.200.116.60 | |
fonts.gstatic.com | unknown | 2008-02-11 | 2014-04-02 | 2025-08-06 | 2.8 kB | 180 kB | ![]() 142.250.178.99 | |
www.googletagmanager.com | 75 | 2011-11-11 | 2012-10-04 | 2025-08-06 | 438 B | 406 kB | ![]() 142.250.74.136 | |
frxtpw5nbimm.n4.adsco.re | unknown | 2017-02-14 | 2025-08-09 | 2025-08-09 | 466 B | 463 B | ![]() 38.132.109.126 | |
i.ytimg.com | 109 | 2007-12-11 | 2012-10-03 | 2025-08-06 | 468 B | 94 kB | ![]() 142.250.74.118 | |
6.adsco.re | 17812 | 2017-02-14 | 2018-01-15 | 2025-08-08 | 869 B | 1.0 kB | ![]() 104.17.167.186 | |
4.adsco.re | 19179 | 2017-02-14 | 2021-01-04 | 2025-08-08 | 869 B | 870 B | ![]() 162.252.214.5 | |
frxtpw5nbimm.l4.adsco.re | unknown | 2017-02-14 | 2025-08-09 | 2025-08-09 | 466 B | 463 B | ![]() 185.200.118.62 | |
jnn-pa.googleapis.com | 2640 | 2005-01-25 | 2021-11-16 | 2025-08-06 | 2.5 kB | 103 kB | ![]() 172.217.21.170 | |
c.adsco.re | 16577 | 2017-02-14 | 2017-11-29 | 2025-08-08 | 514 B | 80 kB | ![]() 104.17.167.186 | |
usrpubtrk.com 1 alert(s) on this Host | unknown | 2025-06-16 | 2025-06-17 | 2025-08-06 | 495 B | 528 B | ![]() 104.21.92.33 | |
oaocrxsgsemdg.love | unknown | 2025-03-09 | 2025-03-11 | 2025-03-11 | 438 B | 82 kB | ![]() 172.67.133.72 |
Cloudflare (CDN)
Cloudflare is a web-infrastructure and website-security company, providing content-delivery-network services, DDoS mitigation, Internet security, and distributed domain-name-server services.Stimulus (JavaScript frameworks)
A modest JavaScript framework for the HTML you already have.YouTube (Video players)
YouTube is a video sharing service where users can create their own profile, upload videos, watch, like and comment on other videos.Google Analytics (Analytics)
Google Analytics is a free web analytics service that tracks and reports website traffic.CDN77 (CDN)
CDN77 is a content delivery network (CDN).Google Cloud CDN (CDN)
Cloud CDN uses Google's global edge network to serve content closer to users.Google Cloud (IaaS)
Google Cloud is a suite of cloud computing services.Google Cloud Storage (Miscellaneous)
Google Cloud Storage allows world-wide storage and retrieval of any amount of data at any time.Related reports
Network Intrusion Detection Systems
Suricata /w Emerging Threats Pro
| Timestamp | Severity | Source IP | Destination IP | Alert |
|---|---|---|---|---|
| low | ![]() 172.18.0.15 | ![]() 185.200.118.90 | ET INFO Session Traversal Utilities for NAT (STUN Binding Request) | |
| low | ![]() 172.18.0.15 | ![]() 38.132.109.186 | ET INFO Session Traversal Utilities for NAT (STUN Binding Request) | |
| low | ![]() 172.18.0.15 | ![]() 185.200.116.90 | ET INFO Session Traversal Utilities for NAT (STUN Binding Request) | |
| low | ![]() 172.18.0.15 | ![]() 185.200.118.90 | ET INFO Session Traversal Utilities for NAT (STUN Binding Request) | |
| low | ![]() 172.18.0.15 | ![]() 38.132.109.186 | ET INFO Session Traversal Utilities for NAT (STUN Binding Request) | |
| low | ![]() 172.18.0.15 | ![]() 185.200.116.90 | ET INFO Session Traversal Utilities for NAT (STUN Binding Request) | |
| low | ![]() 172.18.0.15 | ![]() 185.200.118.90 | ET INFO Session Traversal Utilities for NAT (STUN Binding Request) | |
| low | ![]() 172.18.0.15 | ![]() 38.132.109.186 | ET INFO Session Traversal Utilities for NAT (STUN Binding Request) | |
| low | ![]() 172.18.0.15 | ![]() 185.200.116.90 | ET INFO Session Traversal Utilities for NAT (STUN Binding Request) |
Threat Detection Systems
| Detection System | Indicator | Verdict | Alert |
|---|---|---|---|
| Quad9 DNS | usrpubtrk.com | malicious | Sinkholed |
JavaScript (208)
No JavaScripts
HTTP Transactions (65)
| URL | IP | Response | Size |
|---|





