Report Overview
Visitedpublic
2024-10-22 03:38:13
Tags
Submit Tags
URL
rentry.org/omevids1
Finishing URL
rentry.org/omevids1
IP / ASN

164.132.58.105
Title
Send me your material here 🠮 ----- https://x.com/Omegle_vids1 --------
Detections
urlquery
0
Network Intrusion Detection
0
Threat Detection Systems
0
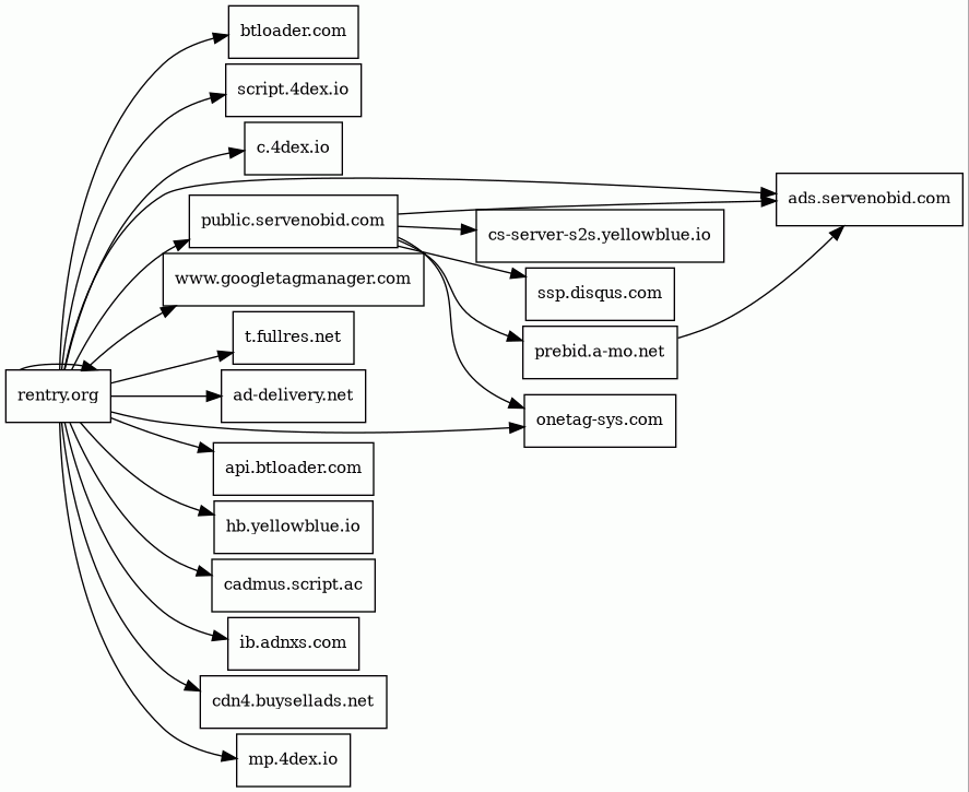
Host Summary
| Host | Rank | Registered | First Seen | Last Seen | Sent | Received | IP | Fingerprints |
|---|---|---|---|---|---|---|---|---|
www.googletagmanager.com | 75 | 2011-11-11 | 2013-05-22 | 2024-10-16 | 417 B | 100 kB | ![]() 142.250.74.104 | |
ad-delivery.net | 1341 | 2017-05-03 | 2017-06-22 | 2024-10-16 | 855 B | 2.6 kB | ![]() 172.67.69.19 | |
cs-server-s2s.yellowblue.io | 15553 | 2020-06-21 | 2020-11-23 | 2024-10-16 | 655 B | 135 B | ![]() 44.208.60.53 | |
mp.4dex.io | 2629 | 2018-04-02 | 2019-01-03 | 2024-10-16 | 461 B | 592 B | ![]() 172.64.153.78 | |
t.fullres.net | unknown | 2024-03-14 | 2024-04-15 | 2024-10-20 | 480 B | 192 B | ![]() 159.65.211.77 | |
cadmus.script.ac | unknown | 2020-03-18 | 2023-03-09 | 2024-10-16 | 409 B | 400 B | ![]() 104.18.22.145 | |
c.4dex.io | 6587 | 2018-04-02 | 2018-12-24 | 2024-10-16 | 3.7 kB | 2.0 kB | ![]() 35.241.34.106 | |
prebid.a-mo.net | 1148 | 2017-09-08 | 2020-07-14 | 2024-10-16 | 527 B | 297 B | ![]() 163.5.194.33 | |
btloader.com | 169057 | 2020-10-06 | 2020-10-22 | 2024-10-16 | 415 B | 23 kB | ![]() 172.67.41.60 | |
ib.adnxs.com | 241 | 2008-05-27 | 2012-05-20 | 2024-10-16 | 467 B | 811 B | ![]() 37.252.171.53 | |
ads.servenobid.com | 1764 | 2019-04-26 | 2019-05-19 | 2024-10-16 | 947 B | 1.5 kB | ![]() 52.211.255.126 | |
ssp.disqus.com | 7563 | 2006-12-07 | 2021-02-08 | 2024-10-16 | 499 B | 135 B | ![]() 52.6.7.26 | |
cdn4.buysellads.net | 14158 | 2008-09-24 | 2017-09-14 | 2024-10-20 | 421 B | 707 kB | ![]() 159.65.211.77 | |
public.servenobid.com | 3493 | 2019-04-26 | 2019-10-30 | 2024-10-20 | 515 B | 9.7 kB | ![]() 108.157.229.75 | |
rentry.org | 426315 | 2020-02-08 | 2017-07-22 | 2024-10-22 | 2.5 kB | 378 kB | ![]() 164.132.58.105 | |
script.4dex.io | 2135 | 2018-04-02 | 2018-07-23 | 2024-10-16 | 823 B | 21 kB | ![]() 104.26.9.169 | |
hb.yellowblue.io | 10827 | 2020-06-21 | 2020-10-24 | 2024-10-16 | 467 B | 814 B | ![]() 143.204.55.117 | |
onetag-sys.com | 1840 | 2015-04-05 | 2015-04-08 | 2024-10-16 | 1.7 kB | 871 B | ![]() 51.89.9.252 | |
api.btloader.com | 1320 | 2020-10-06 | 2020-10-14 | 2024-10-16 | 1.0 kB | 618 B | ![]() 130.211.23.194 |
Related reports
Threat Detection Systems
Public InfoSec YARA rules
No alerts detected
OpenPhish
No alerts detected
PhishTank
No alerts detected
Mnemonic Secure DNS
No alerts detected
Quad9 DNS
No alerts detected
ThreatFox
No alerts detected
JavaScript (14)
No JavaScripts
HTTP Transactions (32)
| URL | IP | Response | Size |
|---|





