Report Overview
Visitedpublic
2025-07-22 23:01:10
Tags
Submit Tags
URL
missav.ws/mism-375
Finishing URL
missav.ws/mism-375
IP / ASN

172.66.167.65
Title
MISM-375 迷失且不成熟。最瘋狂的服從深喉日乃 - MissAV | 免費高清AV在線看
Detections
urlquery
0
Network Intrusion Detection
0
Threat Detection Systems
0
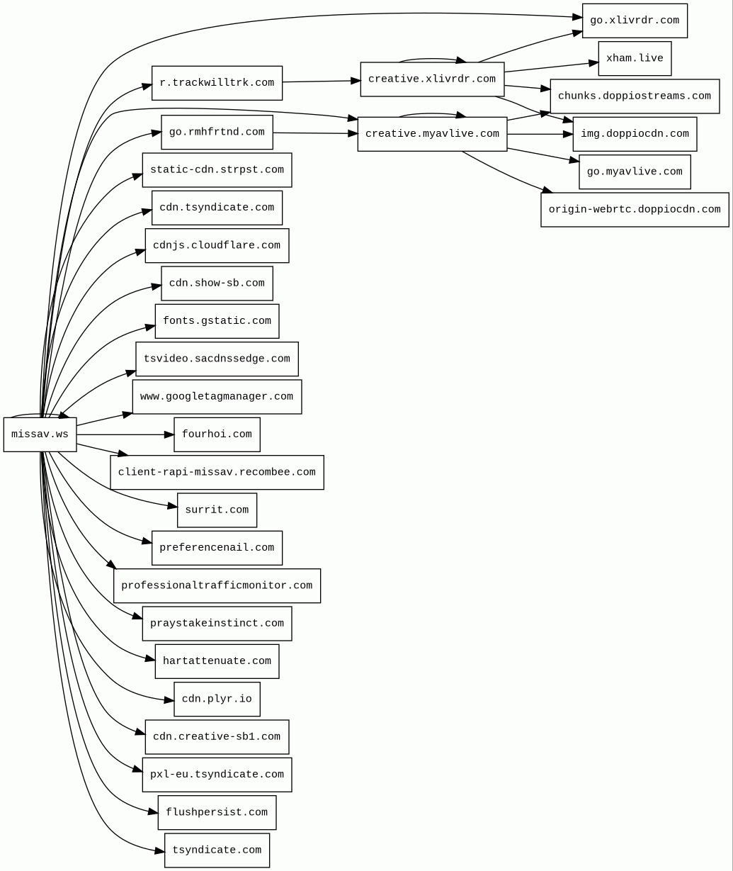
Host Summary
| Host | Rank | Registered | First Seen | Last Seen | Sent | Received | IP | Fingerprints |
|---|---|---|---|---|---|---|---|---|
client-rapi-missav.recombee.com | unknown | 2015-11-04 | 2023-04-24 | 2025-07-20 | 2.5 kB | 11 kB | ![]() 147.135.98.111 | |
tsyndicate.com | 13042 | 2017-03-08 | 2017-03-16 | 2025-07-20 | 2.8 kB | 7.5 kB | ![]() 116.202.247.32 | |
static-cdn.strpst.com | unknown | 2021-05-31 | 2023-01-16 | 2025-07-22 | 476 B | 9.3 kB | ![]() 104.17.10.106 | |
xham.live | unknown | 2023-03-21 | 2023-03-22 | 2025-07-17 | 433 B | 824 B | ![]() 104.17.117.12 | |
flushpersist.com | unknown | 2025-07-01 | 2025-07-08 | 2025-07-22 | 761 B | 496 B | ![]() 192.243.59.20 | |
go.xlivrdr.com | unknown | 2021-06-22 | 2021-07-02 | 2025-07-18 | 6.8 kB | 22 kB | ![]() 172.64.147.206 | |
missav.ws | unknown | 2024-06-28 | 2024-07-02 | 2025-07-22 | 18 kB | 551 kB | ![]() 172.66.167.65 | |
cdn.show-sb.com | unknown | 2024-08-20 | 2024-08-31 | 2025-07-19 | 484 B | 2.1 kB | ![]() 172.67.170.115 | |
www.googletagmanager.com | 75 | 2011-11-11 | 2012-10-04 | 2025-07-16 | 1.0 kB | 693 kB | ![]() 142.250.74.136 | |
origin-webrtc.doppiocdn.com | unknown | 2022-02-16 | 2024-10-23 | 2025-07-20 | 453 B | 254 B | ![]() 52.29.105.226 | |
r.trackwilltrk.com | unknown | 2020-04-24 | 2020-04-28 | 2025-07-15 | 737 B | 3.0 kB | ![]() 45.131.147.145 | |
creative.myavlive.com | unknown | 2023-12-01 | 2023-12-02 | 2025-07-20 | 108 kB | 1.5 MB | ![]() 104.17.118.12 | |
creative.xlivrdr.com | unknown | 2021-06-22 | 2021-07-02 | 2025-07-21 | 37 kB | 738 kB | ![]() 104.21.85.254 | |
fonts.gstatic.com | unknown | 2008-02-11 | 2014-04-02 | 2025-07-16 | 1.1 kB | 82 kB | ![]() 142.250.74.35 | |
pxl-eu.tsyndicate.com | unknown | 2017-03-08 | 2025-07-17 | 2025-07-17 | 2.0 kB | 210 B | ![]() 136.243.43.25 | |
cdn.storageimagedisplay.com | unknown | 2024-09-13 | 2024-09-13 | 2025-07-18 | 461 B | 66 kB | ![]() 45.133.44.2 | |
cdn.plyr.io | 14223 | 2015-02-16 | 2015-03-05 | 2025-07-19 | 431 B | 6.8 kB | ![]() 172.67.69.227 | |
go.rmhfrtnd.com | unknown | 2022-07-05 | 2023-12-13 | 2025-07-19 | 656 B | 2.8 kB | ![]() 104.18.40.50 | |
fonts.googleapis.com | 8877 | 2005-01-25 | 2012-05-23 | 2025-07-16 | 430 B | 17 kB | ![]() 142.250.74.10 | |
fourhoi.com | unknown | 2025-01-08 | 2025-01-12 | 2025-07-20 | 2.2 kB | 292 kB | ![]() 104.20.20.131 | |
praystakeinstinct.com 4 alert(s) on this Host | unknown | 2024-09-01 | 2025-06-01 | 2025-07-20 | 2.2 kB | 2.0 kB | ![]() 172.240.108.84 | |
hartattenuate.com | unknown | 2023-03-11 | 2023-03-11 | 2025-07-12 | 5.0 kB | 78 kB | ![]() 172.240.253.132 | |
cdn.creative-sb1.com | unknown | 2025-07-01 | 2025-07-08 | 2025-07-22 | 2.3 kB | 172 kB | ![]() 104.21.112.1 | |
cdnjs.cloudflare.com | 235 | 2009-02-17 | 2012-05-23 | 2025-07-16 | 1.3 kB | 520 kB | ![]() 104.17.24.14 | |
surrit.com | unknown | 2024-01-08 | 2024-01-18 | 2025-07-13 | 2.3 kB | 549 kB | ![]() 104.18.53.139 | |
go.myavlive.com | unknown | 2023-12-01 | 2023-12-01 | 2025-07-16 | 9.9 kB | 36 kB | ![]() 104.17.118.12 | |
cdn.tsyndicate.com | 16265 | 2017-03-08 | 2017-07-04 | 2025-07-18 | 870 B | 26 kB | ![]() 45.133.44.70 | |
professionaltrafficmonitor.com | unknown | 2025-01-23 | 2025-01-25 | 2025-07-18 | 940 B | 712 B | ![]() 35.156.26.80 | |
img.doppiocdn.com | unknown | 2022-02-16 | 2025-02-10 | 2025-07-18 | 2.8 kB | 111 kB | ![]() 104.17.223.114 | |
tsvideo.sacdnssedge.com | unknown | 2024-01-30 | 2024-02-27 | 2025-07-16 | 535 B | 272 B | ![]() 212.102.62.46 | |
chunks.doppiostreams.com | unknown | 2023-06-23 | 2024-07-05 | 2025-07-19 | 6.8 kB | 7.0 kB | ![]() 104.21.88.75 | |
preferencenail.com 1 alert(s) on this Host | unknown | 2025-07-01 | 2025-07-08 | 2025-07-22 | 407 B | 86 kB | ![]() 185.196.197.72 |
Related reports
Threat Detection Systems
Public InfoSec YARA rules
No alerts detected
OpenPhish
No alerts detected
PhishTank
No alerts detected
Quad9 DNS
| Scan Date | Severity | Indicator | Alert |
|---|---|---|---|
| 2025-07-22 | medium | praystakeinstinct.com | Sinkholed |
ThreatFox
No alerts detected
JavaScript (53)
No JavaScripts
HTTP Transactions (228)
| URL | IP | Response | Size |
|---|




