Report Overview
Visitedpublic
2025-08-31 19:45:13
Tags
Submit Tags
URL
www.trendlive24.online/2025/08/margin-0-padding-0-box-sizing-border.html
Finishing URL
www.aliexpress.com/p/popular-landing/aliexpress.html?_immersiveMode=true&aff_plateform=aff_default_page&isdl=y&aff_short_key=_ooXP3cN?af=9659408&dp=986105941030351517
IP / ASN

142.250.178.83
Title
aliexpress.com/p/popular-landing/aliexpress.html?_immersiveMode=true&aff_plateform=aff_default_page&isdl=y&aff_short_key=_ooXP3cN?af=9659408&dp=986105941030351517
Detections
urlquery
0
Network Intrusion Detection
0
Threat Detection Systems
8
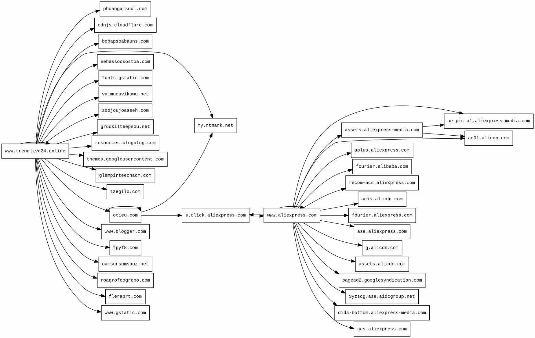
Host Summary
| Host | Rank | Registered | First Seen | Last Seen | Sent | Received | IP | Fingerprints |
|---|---|---|---|---|---|---|---|---|
ae01.alicdn.com | 31289 | 2008-06-25 | 2015-11-26 | 2025-08-29 | 4.3 kB | 20 kB | ![]() 23.36.77.89 | ![]() |
assets.alicdn.com | 68324 | 2008-06-25 | 2014-10-08 | 2025-08-29 | 3.5 kB | 584 kB | ![]() 23.49.27.47 | ![]() |
fpyf8.com | 164621 | 2022-04-06 | 2025-05-24 | 2025-08-21 | 418 B | 115 kB | ![]() 139.45.196.64 | |
themes.googleusercontent.com | 81747 | 2008-11-17 | 2012-05-24 | 2025-08-30 | 544 B | 229 kB | ![]() 142.250.74.33 | |
g.alicdn.com | 38802 | 2008-06-25 | 2014-10-06 | 2025-08-30 | 940 B | 37 kB | ![]() 23.36.77.72 | ![]() |
s.click.aliexpress.com | 47141 | 2006-04-16 | 2013-12-16 | 2025-08-25 | 3.4 kB | 3.1 kB | ![]() 23.49.27.47 | ![]() ![]() |
tzegilo.com | 18163 | 2022-01-14 | 2022-01-14 | 2025-08-27 | 417 B | 19 kB | ![]() 172.67.193.52 | |
fourier.aliexpress.com | 190769 | 2006-04-16 | 2022-05-16 | 2025-08-29 | 2.3 kB | 468 B | ![]() 47.246.146.223 | |
ase.aliexpress.com | 168553 | 2006-04-16 | 2024-08-02 | 2025-08-28 | 2.7 kB | 1.1 kB | ![]() 47.246.146.199 | ![]() |
www.blogger.com | 9514 | 1999-06-22 | 2012-05-22 | 2025-08-29 | 1.4 kB | 153 kB | ![]() 172.217.21.169 | |
grookilteepsou.net 13 alert(s) on this Host | 157025 | 2025-01-08 | 2025-01-08 | 2025-08-28 | 6.7 kB | 106 kB | ![]() 139.45.197.122 | |
my.rtmark.net | 43911 | 2014-10-29 | 2015-02-04 | 2025-08-28 | 1.1 kB | 1.7 kB | ![]() 172.64.146.234 | |
fonts.gstatic.com | unknown | 2008-02-11 | 2014-04-02 | 2025-08-27 | 1.1 kB | 82 kB | ![]() 142.250.178.99 | |
fleraprt.com | 17838 | 2022-01-14 | 2022-01-14 | 2025-08-31 | 1.2 kB | 922 B | ![]() 139.45.195.252 | |
recom-acs.aliexpress.com | 297386 | 2006-04-16 | 2024-02-26 | 2025-08-31 | 4.6 kB | 183 kB | ![]() 47.89.80.239 | ![]() |
phoangaisool.com 3 alert(s) on this Host | 355906 | 2025-02-10 | 2025-06-14 | 2025-08-23 | 2.4 kB | 6.5 kB | ![]() 139.45.197.243 | |
assets.aliexpress-media.com | 161569 | 2021-06-25 | 2024-10-16 | 2025-08-28 | 9.1 kB | 1.5 MB | ![]() 2.22.225.112 | ![]() |
aplus.aliexpress.com | 216628 | 2006-04-16 | 2025-05-16 | 2025-08-26 | 57 kB | 10 kB | ![]() 47.246.110.44 | |
cdnjs.cloudflare.com | 1222 | 2009-02-17 | 2012-05-23 | 2025-08-27 | 1.0 kB | 254 kB | ![]() 104.17.24.14 | |
www.trendlive24.online | unknown | unknown | No data | No data | 2.0 kB | 107 kB | ![]() 142.250.74.83 | ![]() ![]() |
dida-bottom.aliexpress-media.com | 499823 | 2021-06-25 | 2025-03-11 | 2025-08-31 | 1.2 kB | 360 kB | ![]() 47.246.48.187 | ![]() |
oamsursumsauz.net 1 alert(s) on this Host | 453492 | 2025-02-10 | 2025-03-07 | 2025-08-26 | 599 B | 3.0 kB | ![]() 139.45.197.244 | |
ae-pic-a1.aliexpress-media.com | 113601 | 2021-06-25 | 2024-04-10 | 2025-08-28 | 23 kB | 345 kB | ![]() 23.36.77.89 | ![]() |
zoojoujoaseeh.com 3 alert(s) on this Host | 382672 | 2025-02-10 | 2025-03-21 | 2025-08-27 | 2.4 kB | 6.2 kB | ![]() 139.45.197.244 | |
fourier.alibaba.com | 73547 | 1999-04-15 | 2017-12-29 | 2025-08-28 | 1.0 kB | 262 B | ![]() 47.246.167.157 | ![]() |
3yzscg.ase.aidcgroup.net | unknown | unknown | No data | No data | 457 B | 481 B | ![]() 47.246.174.217 | ![]() |
www.gstatic.com | 146047 | 2008-02-11 | 2012-05-29 | 2025-08-27 | 455 B | 12 kB | ![]() 142.250.74.99 | |
pagead2.googlesyndication.com | 610 | 2003-01-21 | 2012-05-21 | 2025-08-28 | 477 B | 163 kB | ![]() 142.250.74.34 | |
www.aliexpress.com | 2070 | 2006-04-16 | 2012-05-31 | 2025-08-23 | 2.6 kB | 39 kB | ![]() 23.49.27.47 | ![]() ![]() |
eehassoosostoa.com 1 alert(s) on this Host | 161412 | 2024-12-04 | 2025-01-06 | 2025-08-21 | 425 B | 165 kB | ![]() 139.45.197.107 | |
bobapsoabauns.com | 16239 | 2025-01-23 | 2025-03-26 | 2025-08-27 | 962 B | 28 kB | ![]() 172.67.166.60 | |
resources.blogblog.com | 177645 | 2000-09-15 | 2017-01-30 | 2025-08-29 | 464 B | 144 kB | ![]() 172.217.21.169 | |
aeis.alicdn.com | 75152 | 2008-06-25 | 2016-08-25 | 2025-08-30 | 430 B | 296 kB | ![]() 23.49.27.47 | ![]() |
acs.aliexpress.com | 150748 | 2006-04-16 | 2018-02-03 | 2025-08-28 | 9.0 kB | 3.3 kB | ![]() 47.89.80.239 | ![]() |
vaimucuvikuwu.net 3 alert(s) on this Host | 114793 | 2024-12-04 | 2024-12-18 | 2025-08-21 | 2.3 kB | 6.7 kB | ![]() 139.45.197.106 | |
glempirteechacm.com 1 alert(s) on this Host | 160043 | 2024-12-04 | 2025-01-14 | 2025-08-21 | 426 B | 165 kB | ![]() 139.45.197.106 | |
roagrofoogrobo.com 1 alert(s) on this Host | 160562 | 2024-12-04 | 2025-01-06 | 2025-08-28 | 425 B | 162 kB | ![]() 139.45.197.107 | |
otieu.com | 9278 | 2017-03-17 | 2025-05-14 | 2025-08-21 | 3.4 kB | 50 kB | ![]() 104.18.41.59 |
Tengine (Web servers)
Tengine is a web server which is based on the Nginx HTTP server.Alibaba Cloud Object Storage Service (IaaS)
Alibaba Cloud Object Storage Service (OSS) is a cloud-based object storage service provided by Alibaba Cloud, which allows users to store and access large amounts of data in the cloud.Nginx (Web servers, Reverse proxies)
Nginx is a web server that can also be used as a reverse proxy, load balancer, mail proxy and HTTP cache.Spring (Web frameworks)
Java (Programming languages)
Java is a class-based, object-oriented programming language that is designed to have as few implementation dependencies as possible.Cloudflare (CDN)
Cloudflare is a web-infrastructure and website-security company, providing content-delivery-network services, DDoS mitigation, Internet security, and distributed domain-name-server services.OpenGSE (Web servers)
OpenGSE is a test suite used for testing servlet compliance. It is deployed by using WAR files that are deployed on the server engine.Nginx:1.25.5 (Web servers, Reverse proxies)
Nginx is a web server that can also be used as a reverse proxy, load balancer, mail proxy and HTTP cache.Google AdSense (Advertising)
Google AdSense is a program run by Google through which website publishers serve advertisements that are targeted to the site content and audience.Blogger (Blogs)
Blogger is a blog-publishing service that allows multi-user blogs with time-stamped entries.Python (Programming languages)
Python is an interpreted and general-purpose programming language.Clipboard.js (JavaScript libraries)
Alibaba Cloud CDN (CDN)
Alibaba Cloud CDN is a global network of servers designed to deliver high-performance, low-latency content to users around the world. It is a cloud-based service provided by Alibaba Cloud, a subsidiary of the Alibaba Group, that enables businesses to accelerate the delivery of their web content, including images, videos, and static files, to end-users.Related reports
Threat Detection Systems
| Detection System | Indicator | Verdict | Alert |
|---|---|---|---|
| Quad9 DNS | zoojoujoaseeh.com | malicious | Sinkholed |
| Quad9 DNS | phoangaisool.com | malicious | Sinkholed |
| Quad9 DNS | grookilteepsou.net | malicious | Sinkholed |
| Quad9 DNS | roagrofoogrobo.com | malicious | Sinkholed |
| Quad9 DNS | oamsursumsauz.net | malicious | Sinkholed |
| Quad9 DNS | eehassoosostoa.com | malicious | Sinkholed |
| Quad9 DNS | vaimucuvikuwu.net | malicious | Sinkholed |
| Quad9 DNS | glempirteechacm.com | malicious | Sinkholed |
JavaScript (63)
| HASH | FROM | Size | First Seen | Last Seen | |
|---|---|---|---|---|---|
| 574a8ca5d918c7f38918f23044be4e06 | DocumentWrite | 168 B | 2024-11-04 | 2026-04-02 | |
Introduced by DocumentWrite First Seen 2024-11-04 Last Seen 2026-04-02 Times Seen 11174 Size 168 B (168 bytes) MD5 574a8ca5d918c7f38918f23044be4e06 SHA1 66a2de13ba1fb60e8ba3c2c5b54e550c0346e66a Loading... | |||||
HTTP Transactions (180)
| URL | IP | Response | Size |
|---|









