Report Overview
Visitedpublic
2025-09-06 00:30:54
Tags
Submit Tags
URL
wegotexposed.biz/categories/
Finishing URL
wegotexposed.biz/categories/
IP / ASN

66.29.128.122
Title
Categories - WeGotExposed
Detections
urlquery
0
Network Intrusion Detection
6
Threat Detection Systems
1
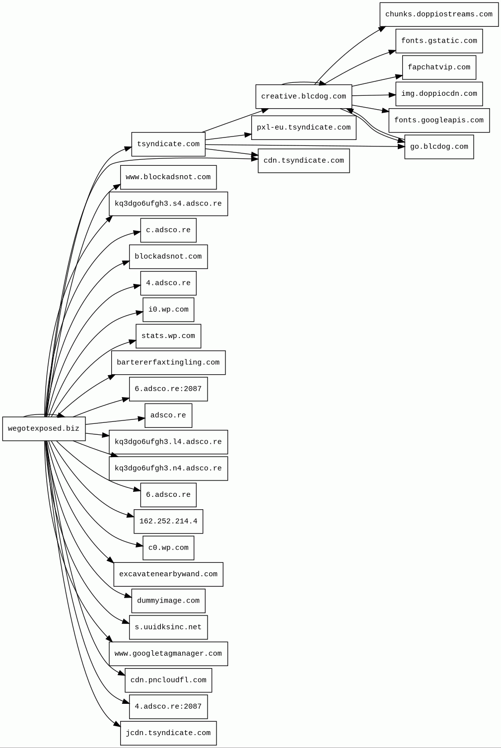
Host Summary
| Host | Rank | Registered | First Seen | Last Seen | Sent | Received | IP | Fingerprints |
|---|---|---|---|---|---|---|---|---|
creative.blcdog.com | 254844 | 2024-01-09 | 2024-08-05 | 2025-09-01 | 176 kB | 769 kB | ![]() 104.21.112.1 | |
c0.wp.com | 63915 | 1997-03-28 | 2018-09-24 | 2025-09-05 | 2.3 kB | 236 kB | ![]() 192.0.77.37 | |
fonts.gstatic.com | unknown | 2008-02-11 | 2014-04-02 | 2025-09-03 | 1.1 kB | 95 kB | ![]() 142.250.74.35 | |
kq3dgo6ufgh3.l4.adsco.re | unknown | 2017-02-14 | 2025-09-06 | 2025-09-06 | 464 B | 463 B | ![]() 185.200.118.62 | |
bartererfaxtingling.com | 58323 | 2025-03-12 | 2025-05-24 | 2025-09-01 | 8.9 kB | 234 kB | ![]() 94.242.247.33 | |
6.adsco.re | 91627 | 2017-02-14 | 2018-01-15 | 2025-09-05 | 865 B | 1.0 kB | ![]() 104.17.166.186 | |
c.adsco.re | 100769 | 2017-02-14 | 2017-11-29 | 2025-09-05 | 988 B | 78 kB | ![]() 104.17.166.186 | |
www.googletagmanager.com | 283 | 2011-11-11 | 2012-10-04 | 2025-09-03 | 437 B | 418 kB | ![]() 142.250.74.168 | |
i0.wp.com | 841 | 1997-03-28 | 2013-09-17 | 2025-09-03 | 3.1 kB | 75 kB | ![]() 192.0.77.2 | |
tsyndicate.com | 1289 | 2017-03-08 | 2017-03-16 | 2025-09-01 | 564 B | 13 kB | ![]() 148.251.238.13 | |
img.doppiocdn.com | 38793 | 2022-02-16 | 2025-02-10 | 2025-08-30 | 9.3 kB | 204 kB | ![]() 104.17.222.114 | |
stats.wp.com | 22660 | 1997-03-28 | 2017-01-30 | 2025-09-03 | 413 B | 4.2 kB | ![]() 192.0.76.3 | |
4.adsco.re | 95532 | 2017-02-14 | 2021-01-04 | 2025-09-05 | 865 B | 0 B | ![]() 0.0.0.0 | |
adsco.re | 3069 | 2017-02-14 | 2017-04-03 | 2025-09-05 | 452 B | 0 B | ![]() 0.0.0.0 | |
kq3dgo6ufgh3.s4.adsco.re | unknown | 2017-02-14 | 2025-09-06 | 2025-09-06 | 464 B | 463 B | ![]() 185.200.116.60 | |
dummyimage.com | 88945 | 2007-07-20 | 2016-02-28 | 2025-09-02 | 465 B | 2.5 kB | ![]() 172.67.154.145 | |
162.252.214.4 1 alert(s) on this Host | unknown | unknown | 2018-07-30 | 2019-03-05 | 457 B | 1.8 kB | ![]() 162.252.214.4 | |
jcdn.tsyndicate.com | 65259 | 2017-03-08 | 2024-09-05 | 2025-08-30 | 444 B | 393 B | ![]() 45.133.44.71 | |
kq3dgo6ufgh3.n4.adsco.re | unknown | 2017-02-14 | 2025-09-06 | 2025-09-06 | 464 B | 463 B | ![]() 38.132.109.126 | |
excavatenearbywand.com | 82687 | 2025-03-12 | 2025-03-16 | 2025-09-02 | 2.8 kB | 156 kB | ![]() 94.242.247.35 | |
fonts.googleapis.com | 313 | 2005-01-25 | 2012-05-23 | 2025-09-03 | 997 B | 12 kB | ![]() 216.58.207.202 | |
www.blockadsnot.com | 502145 | 2020-04-18 | 2020-04-18 | 2025-09-05 | 469 B | 42 kB | ![]() 95.173.205.15 | ![]() |
pxl-eu.tsyndicate.com | 61788 | 2017-03-08 | 2025-07-17 | 2025-09-05 | 1.9 kB | 197 B | ![]() 213.239.204.82 | |
cdn.tsyndicate.com | 40822 | 2017-03-08 | 2017-07-04 | 2025-08-30 | 2.0 kB | 114 kB | ![]() 45.133.44.71 | |
wegotexposed.biz | unknown | 2025-08-10 | 2025-08-23 | 2025-08-23 | 7.0 kB | 670 kB | ![]() 66.29.128.122 | ![]() ![]() ![]() |
go.blcdog.com | 187088 | 2024-01-09 | 2024-08-05 | 2025-09-04 | 5.2 kB | 48 kB | ![]() 104.18.40.50 | |
chunks.doppiostreams.com | 767868 | 2023-06-23 | 2024-07-05 | 2025-08-31 | 2.2 kB | 1.4 kB | ![]() 188.114.97.1 | |
blockadsnot.com | 54363 | 2020-04-18 | 2020-04-28 | 2025-09-05 | 1.8 kB | 257 B | ![]() 208.95.112.254 | |
fapchatvip.com | 44916 | 2025-04-23 | 2025-07-24 | 2025-09-05 | 436 B | 456 B | ![]() 77.93.81.1 | |
s.uuidksinc.net | 47808 | 2015-05-05 | 2015-07-20 | 2025-09-03 | 474 B | 571 B | ![]() 31.220.27.135 | |
cdn.pncloudfl.com | 95245 | 2021-04-20 | 2021-06-07 | 2025-09-03 | 1.5 kB | 1.0 MB | ![]() 172.66.165.188 |
Cloudflare (CDN)
Cloudflare is a web-infrastructure and website-security company, providing content-delivery-network services, DDoS mitigation, Internet security, and distributed domain-name-server services.Nginx (Web servers, Reverse proxies)
Nginx is a web server that can also be used as a reverse proxy, load balancer, mail proxy and HTTP cache.CDN77 (CDN)
CDN77 is a content delivery network (CDN).LiteSpeed (Web servers)
LiteSpeed is a high-scalability web server.LiteSpeed Cache (Caching, WordPress plugins)
LiteSpeed Cache is an all-in-one site acceleration plugin for WordPress.Yoast SEO:25.8 (SEO, WordPress plugins)
Yoast SEO is a search engine optimisation plugin for WordPress and other platforms.Litespeed Cache (Caching, WordPress plugins)
LiteSpeed Cache is an all-in-one site acceleration plugin for WordPress.jQuery (JavaScript libraries)
jQuery is a JavaScript library which is a free, open-source software designed to simplify HTML DOM tree traversal and manipulation, as well as event handling, CSS animation, and Ajax.jQuery Migrate (JavaScript libraries)
Query Migrate is a javascript library that allows you to preserve the compatibility of your jQuery code developed for versions of jQuery older than 1.9.MySQL (Databases)
MySQL is an open-source relational database management system.TrafficStars (Advertising)
TrafficStars is a self-served ad network and ad exchange that operates mainly in adult-related verticals.PHP (Programming languages)
PHP is a general-purpose scripting language used for web development.WordPress (CMS, Blogs)
WordPress is a free and open-source content management system written in PHP and paired with a MySQL or MariaDB database. Features include a plugin architecture and a template system.Google Analytics (Analytics)
Google Analytics is a free web analytics service that tracks and reports website traffic.Nginx:1.23.2 (Web servers, Reverse proxies)
Nginx is a web server that can also be used as a reverse proxy, load balancer, mail proxy and HTTP cache.Related reports
Network Intrusion Detection Systems
Suricata /w Emerging Threats Pro
| Timestamp | Severity | Source IP | Destination IP | Alert |
|---|---|---|---|---|
| low | ![]() 172.18.0.2 | ![]() 185.200.118.90 | ET INFO Session Traversal Utilities for NAT (STUN Binding Request) | |
| low | ![]() 172.18.0.2 | ![]() 38.132.109.186 | ET INFO Session Traversal Utilities for NAT (STUN Binding Request) | |
| low | ![]() 172.18.0.2 | ![]() 185.200.116.90 | ET INFO Session Traversal Utilities for NAT (STUN Binding Request) | |
| low | ![]() 172.18.0.2 | ![]() 185.200.118.90 | ET INFO Session Traversal Utilities for NAT (STUN Binding Request) | |
| low | ![]() 172.18.0.2 | ![]() 38.132.109.186 | ET INFO Session Traversal Utilities for NAT (STUN Binding Request) | |
| low | ![]() 172.18.0.2 | ![]() 185.200.116.90 | ET INFO Session Traversal Utilities for NAT (STUN Binding Request) |
Threat Detection Systems
| Detection System | Indicator | Verdict | Alert |
|---|---|---|---|
| Quad9 DNS | 162.252.214.4 | malicious | Sinkholed |
JavaScript (27)
No JavaScripts
HTTP Transactions (247)
| URL | IP | Response | Size |
|---|










