Report Overview
Visitedpublic
2026-03-22 18:53:12
Tags
Submit Tags
URL
www.dxl.com/?im_ref=R1t2O-2EXxyZTCIQiWSFNVB-UkuwEJTFN3pbQs0&sharedid=&irpid=245060&mpid=245060&irgwc=1&afsrc=1&utm_source=impact&utm_medium=affiliate&utm_campaign=Brandreward%20%20Coupons&utm_term=245060&utm_content=
Finishing URL
www.dxl.com/?im_ref=R1t2O-2EXxyZTCIQiWSFNVB-UkuwEJTFN3pbQs0&sharedid=&irpid=245060&mpid=245060&irgwc=1&afsrc=1&utm_source=impact&utm_medium=affiliate&utm_campaign=Brandreward%20%20Coupons&utm_term=245060&utm_content=
IP / ASN

23.44.32.248
Title
DXL - Shop for Big & Tall Men's Clothing & Accessories
Detections
urlquery
0
Network Intrusion Detection
2
Threat Detection Systems
1
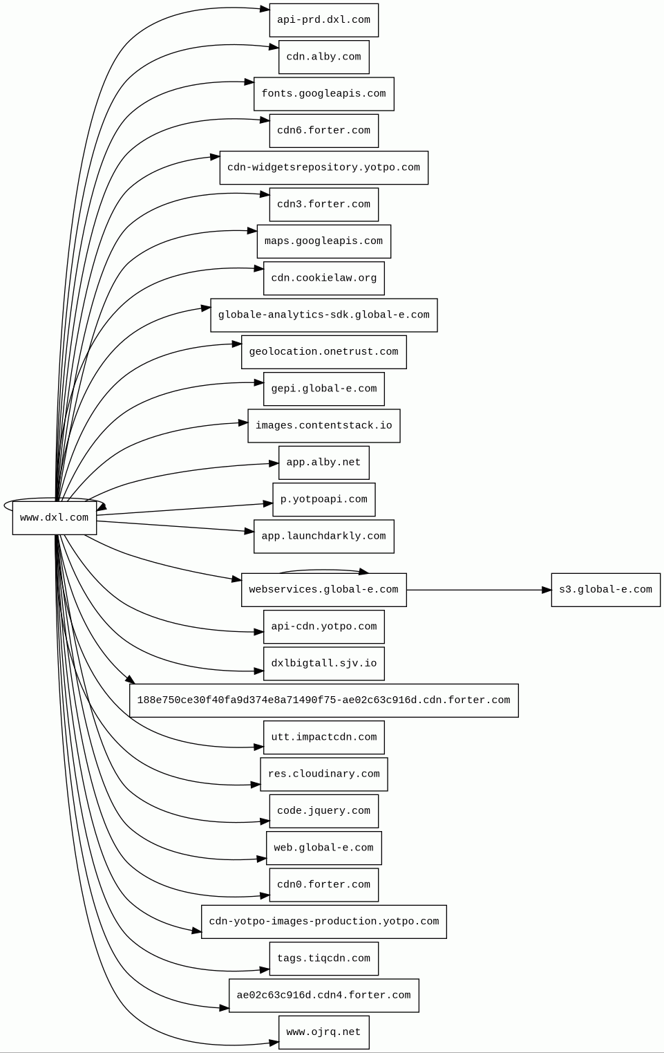
Host Summary
| Host | Rank | Registered | First Seen | Last Seen | Sent | Received | IP | Fingerprints |
|---|---|---|---|---|---|---|---|---|
maps.googleapis.com 1 alert(s) on this Host | 3442 | 2005-01-25 | 2012-05-22 | 2026-03-15 | 1.8 kB | 1.1 MB | ![]() 142.251.142.234 | |
geolocation.onetrust.com | 4022 | 2004-01-12 | 2018-02-07 | 2026-03-16 | 479 B | 461 B | ![]() 172.64.155.119 | |
188e750ce30f40fa9d374e8a71490f75-ae02c63c916d.cdn.forter.com | unknown | 2001-01-25 | 2026-03-22 | 2026-03-22 | 1.5 kB | 1.9 kB | ![]() 54.158.164.13 | |
app.alby.net | 201223 | 2005-07-17 | 2025-07-04 | 2026-03-21 | 3.9 kB | 5.8 kB | ![]() 34.8.247.233 | ![]() ![]() |
web.global-e.com | 152825 | 2007-10-30 | 2014-10-08 | 2026-03-18 | 424 B | 90 kB | ![]() 104.16.228.60 | |
webservices.global-e.com | 86187 | 2007-10-30 | 2019-02-15 | 2026-03-20 | 14 kB | 3.8 MB | ![]() 104.16.228.60 | |
images.contentstack.io | 70135 | 2013-12-30 | 2017-01-29 | 2026-03-18 | 25 kB | 2.7 MB | ![]() 104.19.191.48 | |
p.yotpoapi.com | 1423026 | 2024-05-29 | 2026-01-06 | 2026-03-20 | 2.2 kB | 227 B | ![]() 3.76.144.171 | |
tags.tiqcdn.com | 6802 | 2012-07-11 | 2013-01-15 | 2026-03-18 | 892 B | 80 kB | ![]() 52.84.50.112 | |
api-cdn.yotpo.com | 61517 | 2010-08-30 | 2021-10-06 | 2026-03-18 | 1.2 kB | 7.9 kB | ![]() 96.6.17.18 | |
dxlbigtall.sjv.io | unknown | 2016-07-22 | 2026-03-12 | 2026-03-12 | 520 B | 940 B | ![]() 35.227.211.136 | |
cdn6.forter.com | 443640 | 2001-01-25 | 2015-02-16 | 2026-03-16 | 500 B | 529 B | ![]() 52.84.50.56 | |
www.dxl.com | 243730 | 1995-12-05 | 2014-12-05 | 2026-03-12 | 159 kB | 4.4 MB | ![]() 23.44.32.248 | ![]() |
cdn.cookielaw.org | 2972 | 2011-06-20 | 2013-12-28 | 2026-03-16 | 3.3 kB | 588 kB | ![]() 104.18.86.42 | |
app.launchdarkly.com | 5566 | 2014-07-15 | 2015-06-15 | 2026-03-18 | 2.9 kB | 8.9 kB | ![]() 151.101.65.55 | |
cdn.alby.com | 193683 | 1996-11-20 | 2023-11-13 | 2026-03-19 | 1.9 kB | 193 kB | ![]() 35.201.77.111 | |
cdn-widgetsrepository.yotpo.com | 45565 | 2010-08-30 | 2020-01-30 | 2026-03-19 | 2.9 kB | 368 kB | ![]() 96.6.17.18 | |
s3.global-e.com | 423657 | 2007-10-30 | 2017-02-01 | 2026-03-19 | 1.8 kB | 49 kB | ![]() 104.16.228.60 | |
gepi.global-e.com | 222995 | 2007-10-30 | 2016-01-09 | 2026-03-19 | 6.6 kB | 380 kB | ![]() 104.16.228.60 | |
api-prd.dxl.com | 2066203 | 1995-12-05 | 2025-08-11 | 2026-03-12 | 2.5 kB | 6.8 kB | ![]() 23.44.32.248 | ![]() |
res.cloudinary.com | 21175 | 2011-05-24 | 2012-10-03 | 2026-03-16 | 1.3 kB | 7.0 kB | ![]() 151.101.193.137 | |
cdn3.forter.com | 22500 | 2001-01-25 | 2014-04-09 | 2026-03-20 | 452 B | 526 B | ![]() 52.84.50.4 | |
fonts.googleapis.com | 313 | 2005-01-25 | 2012-05-23 | 2026-03-15 | 472 B | 4.0 kB | ![]() 142.251.142.234 | |
code.jquery.com | 4915 | 2005-12-10 | 2012-05-21 | 2026-03-15 | 419 B | 88 kB | ![]() 151.101.66.137 | |
www.ojrq.net | 41085 | 2009-01-28 | 2012-06-28 | 2026-03-20 | 454 B | 661 B | ![]() 34.95.127.121 | |
ae02c63c916d.cdn4.forter.com | 3383744 | 2001-01-25 | 2022-08-19 | 2026-03-12 | 438 B | 471 kB | ![]() 3.167.2.16 | |
cdn0.forter.com | 24751 | 2001-01-25 | 2016-01-26 | 2026-03-20 | 2.6 kB | 1.8 kB | ![]() 34.225.5.197 | |
cdn-yotpo-images-production.yotpo.com | 153285 | 2010-08-30 | 2019-06-30 | 2026-03-17 | 3.4 kB | 24 kB | ![]() 23.36.76.194 | |
utt.impactcdn.com | 27698 | 2021-03-02 | 2021-03-02 | 2026-03-19 | 442 B | 50 kB | ![]() 35.186.249.72 | |
globale-analytics-sdk.global-e.com | 175650 | 2007-10-30 | 2025-05-09 | 2026-03-18 | 986 B | 83 kB | ![]() 104.16.228.60 |
Cloudflare (CDN)
Cloudflare is a web-infrastructure and website-security company, providing content-delivery-network services, DDoS mitigation, Internet security, and distributed domain-name-server services.Apache HTTP Server (Web servers)
Apache is a free and open-source cross-platform web server software.Google Cloud (IaaS)
Google Cloud is a suite of cloud computing services.Uvicorn (Web servers)
Python (Programming languages)
Python is an interpreted and general-purpose programming language.Google Cloud CDN (CDN)
Cloud CDN uses Google's global edge network to serve content closer to users.Nginx (Web servers, Reverse proxies)
Nginx is a web server that can also be used as a reverse proxy, load balancer, mail proxy and HTTP cache.Amazon Web Services (PaaS)
Amazon Web Services (AWS) is a comprehensive cloud services platform offering compute power, database storage, content delivery and other functionality.Amazon S3 (CDN)
Amazon S3 or Amazon Simple Storage Service is a service offered by Amazon Web Services (AWS) that provides object storage through a web service interface.Amazon CloudFront (CDN)
Amazon CloudFront is a fast content delivery network (CDN) service that securely delivers data, videos, applications, and APIs to customers globally with low latency, high transfer speeds.Netlify (PaaS, CDN)
Netlify providers hosting and server-less backend services for web applications and static websites.Akamai (CDN)
Akamai is global content delivery network (CDN) services provider for media and software delivery, and cloud security solutions.Akamai Bot Manager (Security)
Akamai Bot Manager detect bots using device fingerprinting bot signatures.Next.js (JavaScript frameworks, Web frameworks)
Next.js is a React framework for developing single page Javascript applications.React (JavaScript frameworks)
React is an open-source JavaScript library for building user interfaces or UI components.Node.js (Programming languages)
Node.js is an open-source, cross-platform, JavaScript runtime environment that executes JavaScript code outside a web browser.Webpack (Miscellaneous)
Webpack is an open-source JavaScript module bundler.C3.js (JavaScript libraries)
D3 based reusable chart libraryVarnish (Caching)
Varnish is a reverse caching proxy.Google Cloud Storage (Miscellaneous)
Google Cloud Storage allows world-wide storage and retrieval of any amount of data at any time.Microsoft ASP.NET (Web frameworks)
ASP.NET is an open-source, server-side web-application framework designed for web development to produce dynamic web pages.Global-e (Cross border ecommerce)
Global-e is a provider of cross-border ecommerce solutions.Frontastic (Page builders)
Frontastic is a Commerce Frontend Platform that unites business and development teams to build commerce sites on headless.Related reports
Network Intrusion Detection Systems
Suricata /w Emerging Threats Pro
| Timestamp | Severity | Source IP | Destination IP | Alert |
|---|---|---|---|---|
| low | Client IP | ![]() 52.23.111.175 | ET INFO Session Traversal Utilities for NAT (STUN Binding Request) | |
| low | ![]() 52.23.111.175 | Client IP | ET INFO Session Traversal Utilities for NAT (STUN Binding Response) |
Threat Detection Systems
| Detection System | Indicator | Verdict | Alert |
|---|---|---|---|
| Private YARA rules | maps.googleapis.com/maps-api-v3/api/js/64/5d/common.js | audit | Hunting_JS_WebAssembly |
JavaScript (142)
| HASH | FROM | Size | First Seen | Last Seen | |
|---|---|---|---|---|---|
| 307a647aed7ff64fc52f7e430c9882ee | DocumentWrite | 30 B | 2023-03-07 | 2026-03-22 | |
Introduced by DocumentWrite First Seen 2023-03-07 Last Seen 2026-03-22 Times Seen 21070 Size 30 B (30 bytes) MD5 307a647aed7ff64fc52f7e430c9882ee SHA1 061cb2a0b893008a8c66563d96199a58b149141c Loading... | |||||
HTTP Transactions (273)
| URL | IP | Response | Size |
|---|






