Report Overview
Visitedpublic
2026-03-26 03:49:24
Tags
Submit Tags
URL
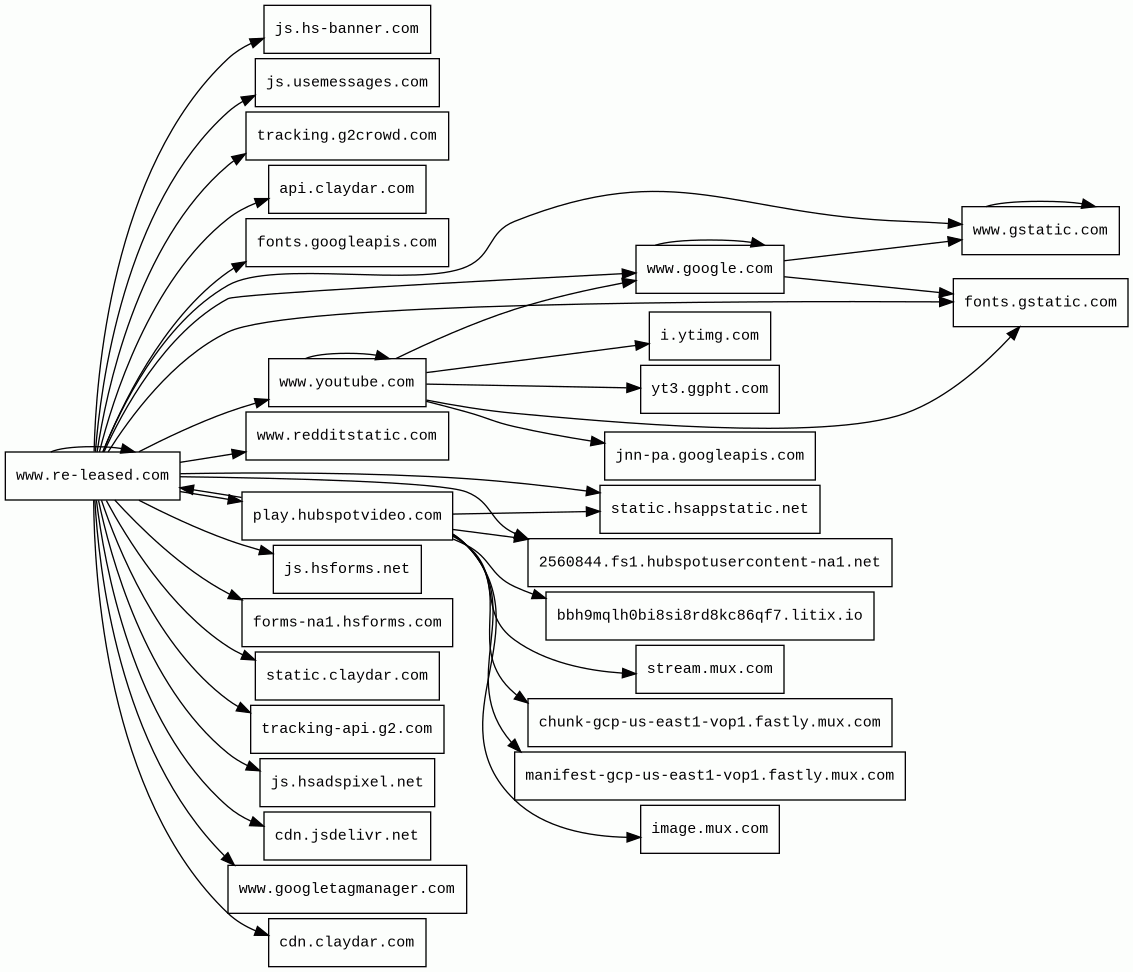
www.re-leased.com/
Finishing URL
www.re-leased.com/
IP / ASN

199.60.103.228
Title
Commercial Property Management Software | Re-Leased Global
Detections
urlquery
0
Network Intrusion Detection
0
Threat Detection Systems
1
Host Summary
| Host | Rank | Registered | First Seen | Last Seen | Sent | Received | IP | Fingerprints |
|---|---|---|---|---|---|---|---|---|
2560844.fs1.hubspotusercontent-na1.net | unknown | 2021-09-30 | 2022-12-22 | 2025-10-09 | 6.2 kB | 475 kB | ![]() 172.64.146.132 | |
cdn.claydar.com | 3172580 | 2025-05-08 | 2025-07-18 | 2026-03-25 | 434 B | 74 kB | ![]() 52.84.50.94 | |
tracking.g2crowd.com | 57835 | 2012-08-20 | 2016-10-09 | 2026-03-19 | 483 B | 4.5 kB | ![]() 104.18.31.176 | |
i.ytimg.com | 436 | 2007-12-11 | 2012-10-03 | 2026-03-23 | 453 B | 1.4 kB | ![]() 142.251.142.246 | |
cdn.jsdelivr.net | 1678 | 2012-05-16 | 2012-09-30 | 2026-03-22 | 468 B | 8.9 kB | ![]() 151.101.65.229 | |
js.hs-banner.com | 17150 | 2020-03-09 | 2020-03-26 | 2026-03-23 | 1.9 kB | 87 kB | ![]() 172.64.147.16 | ![]() |
play.hubspotvideo.com | 410929 | 2021-06-15 | 2022-01-31 | 2026-03-25 | 717 B | 40 kB | ![]() 104.18.38.207 | ![]() |
www.re-leased.com | unknown | 2012-04-10 | 2013-08-30 | 2025-10-09 | 56 kB | 3.7 MB | ![]() 199.60.103.228 | |
fonts.gstatic.com | unknown | 2008-02-11 | 2014-04-02 | 2026-03-22 | 4.9 kB | 335 kB | ![]() 172.217.19.227 | |
fonts.googleapis.com | 313 | 2005-01-25 | 2012-05-23 | 2026-03-22 | 482 B | 3.2 kB | ![]() 142.250.178.106 | |
forms-na1.hsforms.com | 47437 | 2013-09-18 | 2022-05-24 | 2026-03-25 | 996 B | 1.7 kB | ![]() 104.19.175.188 | |
www.youtube.com 1 alert(s) on this Host | 286 | 2005-02-15 | 2013-04-13 | 2026-03-23 | 5.2 kB | 3.6 MB | ![]() 142.251.143.142 | |
www.googletagmanager.com | 283 | 2011-11-11 | 2012-10-04 | 2026-03-22 | 1.3 kB | 1.4 MB | ![]() 142.251.143.136 | |
manifest-gcp-us-east1-vop1.fastly.mux.com | 177242 | 1998-04-18 | 2022-09-16 | 2026-03-19 | 1.5 kB | 8.2 kB | ![]() 151.101.130.132 | |
js.hsforms.net | 43845 | 2013-09-18 | 2013-09-26 | 2026-03-25 | 908 B | 3.1 kB | ![]() 104.16.5.65 | |
www.google.com | 22 | 1997-09-15 | 2015-05-10 | 2026-03-22 | 5.0 kB | 262 kB | ![]() 142.251.157.119 | |
chunk-gcp-us-east1-vop1.fastly.mux.com | 189009 | 1998-04-18 | 2022-09-16 | 2026-03-21 | 2.8 kB | 3.2 MB | ![]() 151.101.130.132 | |
bbh9mqlh0bi8si8rd8kc86qf7.litix.io | 546562 | 2016-01-25 | 2022-02-21 | 2026-03-23 | 4.3 kB | 1.9 kB | ![]() 150.136.168.242 | ![]() |
tracking-api.g2.com | 63729 | 1995-03-22 | 2025-01-17 | 2026-03-25 | 565 B | 1.6 kB | ![]() 104.16.189.41 | |
js.hsadspixel.net | 23453 | 2017-04-21 | 2017-07-25 | 2026-03-25 | 417 B | 8.8 kB | ![]() 104.17.223.152 | |
api.claydar.com | 2128119 | 2025-05-08 | 2025-07-18 | 2026-03-25 | 2.1 kB | 3.3 kB | ![]() 52.84.50.11 | |
www.gstatic.com | 146047 | 2008-02-11 | 2012-05-29 | 2026-03-22 | 4.9 kB | 3.7 MB | ![]() 142.250.178.35 | |
yt3.ggpht.com | 1275 | 2008-01-16 | 2014-01-15 | 2026-03-23 | 521 B | 2.6 kB | ![]() 216.58.201.161 | |
www.redditstatic.com | 5235 | 2011-11-09 | 2012-06-30 | 2026-03-25 | 423 B | 68 kB | ![]() 151.101.129.140 | |
image.mux.com | 89104 | 1998-04-18 | 2018-02-27 | 2026-03-25 | 1.0 kB | 15 kB | ![]() 151.101.2.132 | |
jnn-pa.googleapis.com | 1579 | 2005-01-25 | 2021-11-16 | 2026-03-23 | 1.2 kB | 1.2 kB | ![]() 142.250.74.10 | |
static.hsappstatic.net | 42987 | 2013-09-18 | 2013-09-26 | 2026-03-25 | 6.0 kB | 2.4 MB | ![]() 104.17.25.24 | |
stream.mux.com | 86944 | 1998-04-18 | 2018-07-13 | 2026-03-23 | 1.1 kB | 11 MB | ![]() 151.101.130.132 | |
static.claydar.com | 4498898 | 2025-05-08 | 2025-08-20 | 2026-03-25 | 433 B | 2.0 kB | ![]() 52.84.50.69 | |
js.usemessages.com | 39054 | 2015-12-07 | 2017-10-05 | 2026-03-25 | 431 B | 120 kB | ![]() 104.16.75.142 |
Cloudflare (CDN)
Cloudflare is a web-infrastructure and website-security company, providing content-delivery-network services, DDoS mitigation, Internet security, and distributed domain-name-server services.Amazon CloudFront (CDN)
Amazon CloudFront is a fast content delivery network (CDN) service that securely delivers data, videos, applications, and APIs to customers globally with low latency, high transfer speeds.Amazon Web Services (PaaS)
Amazon Web Services (AWS) is a comprehensive cloud services platform offering compute power, database storage, content delivery and other functionality.Amazon S3 (CDN)
Amazon S3 or Amazon Simple Storage Service is a service offered by Amazon Web Services (AWS) that provides object storage through a web service interface.Cloudflare Bot Management (Security)
Cloudflare bot management solution identifies and mitigates automated traffic to protect websites from bad bots.Envoy (Reverse proxies)
Envoy is an open-source edge and service proxy, designed for cloud-native applications.ZURB Foundation (UI frameworks)
Zurb Foundation is used to prototype in the browser. Allows rapid creation of websites or applications while leveraging mobile and responsive technology. The front end framework is the collection of HTML, CSS, and Javascript containing design patterns.HubSpot (Marketing automation)
HubSpot is a marketing and sales software that helps companies attract visitors, convert leads, and close customers.jsDelivr (CDN)
JSDelivr is a free public CDN for open-source projects. It can serve web files directly from the npm registry and GitHub repositories without any configuration.Google Analytics (Analytics)
Google Analytics is a free web analytics service that tracks and reports website traffic.Swiper (JavaScript libraries)
Swiper is a JavaScript library that creates modern touch sliders with hardware-accelerated transitions.Google Tag Manager (Tag managers)
Google Tag Manager is a tag management system (TMS) that allows you to quickly and easily update measurement codes and related code fragments collectively known as tags on your website or mobile app.HubSpot CMS Hub (CMS)
CMS Hub is a content management platform by HubSpot for marketers to manage, optimize, and track content performance on websites, blogs, and landing pages.Varnish (Caching)
Varnish is a reverse caching proxy.Related reports
Threat Detection Systems
| Detection System | Indicator | Verdict | Alert |
|---|---|---|---|
| Private YARA rules | www.youtube.com/s/player/5e4f1adf/player_es6.vflset/en_US/base.js | audit | Hunting_JS_WebAssembly |
JavaScript (236)
No JavaScripts
HTTP Transactions (178)
| URL | IP | Response | Size |
|---|


