Report Overview
Visitedpublic
2026-04-21 02:05:37
Tags
Submit Tags
URL
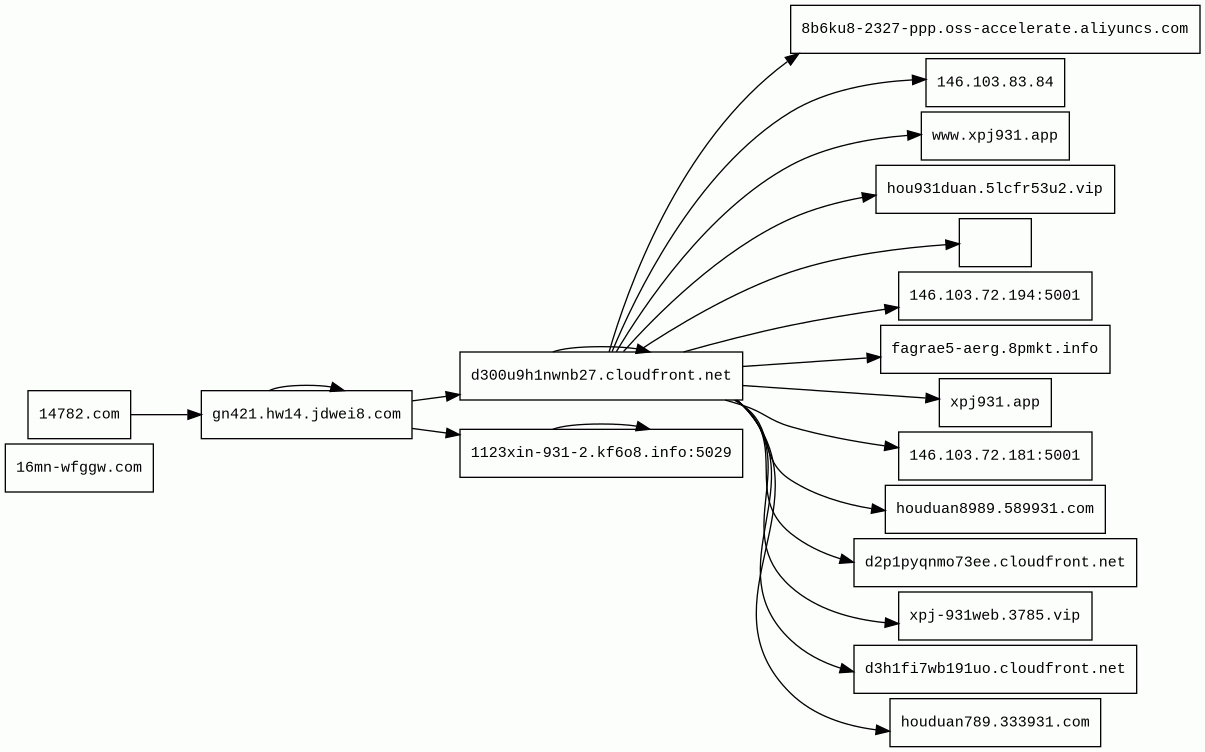
16mn-wfggw.com/
Finishing URL
d300u9h1nwnb27.cloudfront.net/normal/?cid=3689721
IP / ASN

122.10.110.213
Title
葡写京典 铸造传奇
Detections
urlquery
0
Network Intrusion Detection
3
Threat Detection Systems
6
Host Summary
| Host | Rank | Registered | First Seen | Last Seen | Sent | Received | IP | Fingerprints |
|---|---|---|---|---|---|---|---|---|
14782.com 4 alert(s) on this Host | unknown | 2024-02-12 | 2019-02-12 | 2026-04-09 | 872 B | 610 B | ![]() 60.188.104.53 | |
fagrae5-aerg.8pmkt.info | unknown | unknown | 2025-12-25 | 2026-04-19 | 495 B | 869 B | ![]() 138.113.100.53 | |
d3h1fi7wb191uo.cloudfront.net | unknown | 2008-04-25 | 2025-09-15 | 2026-04-19 | 501 B | 913 B | ![]() 54.192.209.44 | |
da-931-er.qqfiwdyh2.vip | unknown | 2025-09-30 | 2025-12-25 | 2026-04-19 | 500 B | 869 B | ![]() 138.113.100.53 | |
gn421.hw14.jdwei8.com 4 alert(s) on this Host | unknown | 2024-08-29 | 2026-04-21 | 2026-04-21 | 1.1 kB | 7.4 kB | ![]() 101.46.180.14 | |
fager-55ge1.o09qzlv3x.vip | unknown | 2025-09-30 | 2025-12-25 | 2026-04-19 | 502 B | 870 B | ![]() 138.113.100.53 | |
146.103.72.181 | unknown | unknown | No data | No data | 491 B | 870 B | ![]() 146.103.72.181 | |
d300u9h1nwnb27.cloudfront.net | unknown | 2008-04-25 | 2025-11-24 | 2026-04-19 | 23 kB | 1.6 MB | ![]() 54.192.209.7 | |
houduan789.333931.com | unknown | 2013-11-15 | 2025-09-22 | 2026-04-19 | 493 B | 461 B | ![]() 45.125.14.194 | |
8b6ku8-2327-ppp.oss-accelerate.aliyuncs.com | unknown | 2012-04-01 | 2025-10-21 | 2026-04-19 | 511 B | 4.9 kB | ![]() 47.254.187.107 | |
xpj931xpj.0482.cc | unknown | 2008-02-20 | 2025-09-15 | 2026-04-19 | 495 B | 841 B | ![]() 172.65.191.107 | ![]() |
1123xin-931-2.kf6o8.info | unknown | unknown | 2025-11-24 | 2026-04-19 | 436 B | 324 B | ![]() 140.150.28.18 | |
146.103.83.84 | unknown | unknown | No data | No data | 485 B | 559 B | ![]() 146.103.83.84 | |
houduan8989.589931.com | unknown | 2025-09-15 | 2025-09-23 | 2026-04-18 | 494 B | 483 B | ![]() 172.65.191.107 | ![]() |
d2p1pyqnmo73ee.cloudfront.net | unknown | 2008-04-25 | 2025-09-22 | 2026-04-19 | 501 B | 614 B | ![]() 3.167.7.181 | |
16mn-wfggw.com 4 alert(s) on this Host | unknown | 2024-03-16 | 2025-04-06 | 2025-04-06 | 882 B | 438 B | ![]() 122.10.110.213 | |
xpj931.app | unknown | unknown | 2025-09-22 | 2026-04-19 | 482 B | 764 B | ![]() 134.122.135.148 | |
146.103.72.194 | unknown | unknown | No data | No data | 491 B | 879 B | ![]() 146.103.72.194 | |
www.xpj931.app | unknown | unknown | 2025-09-23 | 2026-04-17 | 486 B | 764 B | ![]() 45.125.14.206 | |
xpj-931web.3785.vip | unknown | 2020-08-29 | 2025-12-25 | 2026-04-17 | 491 B | 871 B | ![]() 138.113.100.53 | |
hou931duan.5lcfr53u2.vip | unknown | 2025-09-30 | 2025-09-30 | 2026-04-18 | 5.9 kB | 6.0 kB | ![]() 140.150.28.17 |
Alibaba Cloud Object Storage Service (IaaS)
Alibaba Cloud Object Storage Service (OSS) is a cloud-based object storage service provided by Alibaba Cloud, which allows users to store and access large amounts of data in the cloud.Amazon CloudFront (CDN)
Amazon CloudFront is a fast content delivery network (CDN) service that securely delivers data, videos, applications, and APIs to customers globally with low latency, high transfer speeds.Amazon Web Services (PaaS)
Amazon Web Services (AWS) is a comprehensive cloud services platform offering compute power, database storage, content delivery and other functionality.OpenResty (Web servers)
OpenResty is a web platform based on nginx which can run Lua scripts using its LuaJIT engine.Nginx (Web servers, Reverse proxies)
Nginx is a web server that can also be used as a reverse proxy, load balancer, mail proxy and HTTP cache.GoCache (CDN)
GoCache is an in-memory key:value store/cache similar to memcached that is suitable for applications running on a single machine.Related reports
Network Intrusion Detection Systems
Suricata /w Emerging Threats Pro
| Timestamp | Severity | Source IP | Destination IP | Alert |
|---|---|---|---|---|
| high | ![]() 60.188.104.53 | Client IP | ET POLICY Self Signed SSL Certificate (SomeOrganizationalUnit) | |
| high | ![]() 60.188.104.53 | Client IP | ET POLICY Self Signed SSL Certificate (SomeOrganizationalUnit) | |
| low | Client IP | ![]() 47.254.187.107 | ET INFO Observed Alibaba Cloud CDN Domain (aliyuncs .com in TLS SNI) |
Threat Detection Systems
| Detection System | Indicator | Verdict | Alert |
|---|---|---|---|
| DigiCert UltraDNS | 16mn-wfggw.com | malicious | Sinkholed |
| DNS4EU | 16mn-wfggw.com | malicious | Sinkholed |
| Hagezi Threat Feed | gn421.hw14.jdwei8.com | malicious | Sinkholed |
| DNS4EU | gn421.hw14.jdwei8.com | malicious | Sinkholed |
| DigiCert UltraDNS | 14782.com | malicious | Sinkholed |
| DNS4EU | 14782.com | malicious | Sinkholed |
JavaScript (20)
| HASH | FROM | Size | First Seen | Last Seen | |
|---|---|---|---|---|---|
| 8653e42791136c45a32b1a8f71698994 | DocumentWrite | 57 B | 2025-03-04 | 2026-04-21 | |
Introduced by DocumentWrite First Seen 2025-03-04 Last Seen 2026-04-21 Times Seen 82 Size 57 B (57 bytes) MD5 8653e42791136c45a32b1a8f71698994 SHA1 62a1d8b5b16c135bbdb68536cb337925cb50c2ee Loading... | |||||
HTTP Transactions (72)
| URL | IP | Response | Size |
|---|








