Report Overview
Visitedpublic
2023-12-11 03:50:35
Tags
Submit Tags
URL
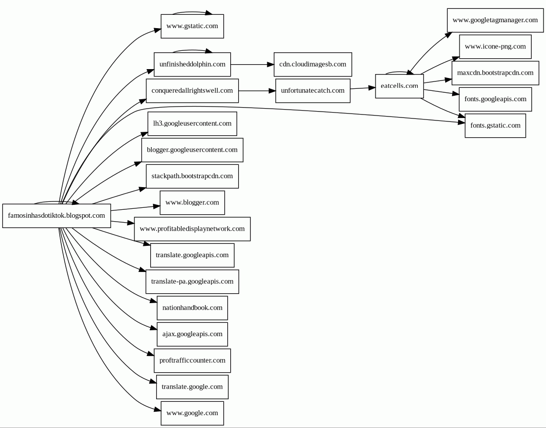
famosinhasdotiktok.blogspot.com/2023/04/Kevin-%E2%80%A6
Finishing URL
eatcells.com/
IP / ASN

172.217.21.161
Title
IO online multiplayer action game. Survive and grow eating other players cells.
Detections
urlquery
0
Network Intrusion Detection
0
Threat Detection Systems
0
Host Summary
| Host | Rank | Registered | First Seen | Last Seen | Sent | Received | IP | Fingerprints |
|---|---|---|---|---|---|---|---|---|
unfortunatecatch.com | unknown | 2023-04-27 | 2023-04-27 14:06:17 | 2023-12-06 14:57:05 | 657 B | 605 B | ![]() 88.85.94.240 | |
www.blogger.com | 8975 | 1999-06-22 | 2012-05-22 09:35:03 | 2023-12-10 18:10:27 | 457 B | 60 kB | ![]() 216.58.207.233 | |
fonts.gstatic.com | unknown | 2008-02-11 | 2014-09-09 02:40:21 | 2023-12-10 10:32:08 | 4.4 kB | 189 kB | ![]() 216.58.207.227 | |
www.profitabledisplaynetwork.com 2 alert(s) on this Host | unknown | 2023-03-02 | 2023-03-03 20:51:52 | 2023-12-09 08:21:41 | 954 B | 23 kB | ![]() 192.243.61.227 | |
translate.google.com | 1156 | 1997-09-15 | 2012-05-30 03:30:32 | 2023-12-10 18:13:27 | 984 B | 34 kB | ![]() 216.58.211.14 | |
nationhandbook.com 2 alert(s) on this Host | unknown | 2023-11-28 | 2023-11-28 12:44:59 | 2023-12-10 16:50:13 | 2.8 kB | 4.5 kB | ![]() 173.233.137.60 | |
conqueredallrightswell.com 2 alert(s) on this Host | unknown | 2023-11-14 | 2023-11-16 20:49:45 | 2023-12-07 05:41:09 | 2.6 kB | 4.2 kB | ![]() 173.233.137.52 | |
maxcdn.bootstrapcdn.com | 724 | 2012-05-25 | 2014-06-18 02:37:31 | 2023-12-10 05:14:11 | 1.0 kB | 137 kB | ![]() 104.18.10.207 | |
famosinhasdotiktok.blogspot.com | unknown | unknown | No data | No data | 2.0 kB | 102 kB | ![]() 172.217.21.161 | |
www.gstatic.com | unknown | 2008-02-11 | 2016-07-26 11:37:06 | 2023-12-10 05:58:01 | 2.8 kB | 19 kB | ![]() 142.250.74.67 | |
translate.googleapis.com | 1005 | 2005-01-25 | 2012-05-31 09:21:21 | 2023-12-10 18:39:00 | 2.6 kB | 96 kB | ![]() 142.250.74.42 | |
blogger.googleusercontent.com | 16485 | 2008-11-17 | 2012-05-25 19:41:01 | 2023-12-09 18:41:06 | 6.4 kB | 100 kB | ![]() 142.250.74.97 | |
www.google.com | 7 | 1997-09-15 | 2015-05-10 13:11:19 | 2023-12-09 10:58:51 | 457 B | 737 B | ![]() 142.250.74.132 | |
cdn.cloudimagesb.com | 23099 | 2020-10-06 | 2021-02-12 17:15:41 | 2023-12-10 13:48:51 | 493 B | 16 kB | ![]() 45.133.44.10 | |
ajax.googleapis.com | 12905 | 2005-01-25 | 2013-08-16 11:51:31 | 2023-12-10 10:48:11 | 473 B | 35 kB | ![]() 142.250.74.106 | |
lh3.googleusercontent.com | 66 | 2008-11-17 | 2012-05-22 09:35:05 | 2023-12-10 18:12:09 | 5.7 kB | 57 kB | ![]() 142.250.74.97 | |
translate-pa.googleapis.com | 1620 | 2005-01-25 | 2021-11-04 07:37:42 | 2023-12-10 22:42:16 | 557 B | 2.3 kB | ![]() 142.250.74.42 | |
eatcells.com | 438054 | 2018-08-16 | 2018-08-23 02:04:03 | 2023-12-10 05:20:59 | 7.6 kB | 479 kB | ![]() 94.130.177.84 | |
stackpath.bootstrapcdn.com | 2467 | 2012-05-25 | 2018-06-15 22:36:43 | 2023-12-10 05:14:11 | 1.1 kB | 179 kB | ![]() 104.18.11.207 | |
proftrafficcounter.com | unknown | 2023-11-16 | 2023-11-21 09:55:14 | 2023-12-10 19:57:57 | 964 B | 876 B | ![]() 18.184.210.76 | |
unfinisheddolphin.com 4 alert(s) on this Host | unknown | unknown | No data | No data | 7.8 kB | 13 kB | ![]() 173.233.139.164 | |
www.googletagmanager.com | 75 | 2011-11-11 | 2013-05-22 04:07:37 | 2023-12-10 10:23:31 | 895 B | 151 kB | ![]() 142.250.74.168 | |
www.icone-png.com | unknown | 2013-09-26 | 2017-01-31 14:45:07 | 2023-12-08 17:36:02 | 438 B | 44 kB | ![]() 194.150.236.240 | |
fonts.googleapis.com | 8877 | 2005-01-25 | 2013-06-10 22:14:26 | 2023-12-10 09:38:04 | 441 B | 2.4 kB | ![]() 142.250.74.106 |
Related reports
Threat Detection Systems
Public InfoSec YARA rules
No alerts detected
OpenPhish
No alerts detected
PhishTank
No alerts detected
mnemonic secure dns
No alerts detected
Quad9 DNS
| Scan Date | Severity | Indicator | Alert |
|---|---|---|---|
| 2023-12-10 | medium | profitabledisplaynetwork.com | Sinkholed |
| 2023-12-10 | medium | profitabledisplaynetwork.com | Sinkholed |
| 2023-12-10 | medium | nationhandbook.com | Sinkholed |
| 2023-12-10 | medium | unfinisheddolphin.com | Sinkholed |
| 2023-12-10 | medium | nationhandbook.com | Sinkholed |
| 2023-12-10 | medium | unfinisheddolphin.com | Sinkholed |
| 2023-12-10 | medium | unfinisheddolphin.com | Sinkholed |
| 2023-12-10 | medium | unfinisheddolphin.com | Sinkholed |
| 2023-12-10 | medium | conqueredallrightswell.com | Sinkholed |
| 2023-12-10 | medium | conqueredallrightswell.com | Sinkholed |
ThreatFox
No alerts detected
JavaScript (17)
| HASH | FROM | Size | First Seen | Last Seen | |
|---|---|---|---|---|---|
| dec2f43e2988ac57dd3fddd7186f2703 | DocumentWrite | 130 B | 2024-08-20 | 2024-08-20 | |
Introduced by DocumentWrite First Seen 2024-08-20 Last Seen 2024-08-20 Times Seen 1 Size 130 B (130 bytes) MD5 dec2f43e2988ac57dd3fddd7186f2703 SHA1 1bb319f694a0062e14436859e20c74aabc7836fe Loading... | |||||
| 585641a98c59e10cc718c44e5bf6d31d | DocumentWrite | 130 B | 2024-08-20 | 2024-08-20 | |
Introduced by DocumentWrite First Seen 2024-08-20 Last Seen 2024-08-20 Times Seen 1 Size 130 B (130 bytes) MD5 585641a98c59e10cc718c44e5bf6d31d SHA1 c0c11f333eff3a022a915ff8bb81587f5d0f437c Loading... | |||||
| 257d49463eeec3d54ec1746b4c93362e | DocumentWrite | 3.0 kB | 2023-12-04 | 2024-08-20 | |
Introduced by DocumentWrite First Seen 2023-12-04 Last Seen 2024-08-20 Times Seen 297 Size 3.0 kB (3010 bytes) MD5 257d49463eeec3d54ec1746b4c93362e SHA1 96149ec43996ef38de4cb2f0501d1a2f8e2834c3 Loading... | |||||
| 4afdc9e06e4c09ae470fbb9585c80e37 | DocumentWrite | 469 B | 2023-12-05 | 2024-08-20 | |
Introduced by DocumentWrite First Seen 2023-12-05 Last Seen 2024-08-20 Times Seen 128 Size 469 B (469 bytes) MD5 4afdc9e06e4c09ae470fbb9585c80e37 SHA1 285f7457c964cbe8853dbe8d53b967abfa5b5722 Loading... | |||||
| a53fd519d393e7cd5b7b8b9b812c410d | DocumentWrite | 469 B | 2023-12-05 | 2024-08-20 | |
Introduced by DocumentWrite First Seen 2023-12-05 Last Seen 2024-08-20 Times Seen 162 Size 469 B (469 bytes) MD5 a53fd519d393e7cd5b7b8b9b812c410d SHA1 91b15db31a009714e8a2c364308fa785d1e73c73 Loading... | |||||
HTTP Transactions (84)
| URL | IP | Response | Size |
|---|



