Report Overview
Visitedpublic
2025-08-13 05:10:06
Tags
Submit Tags
URL
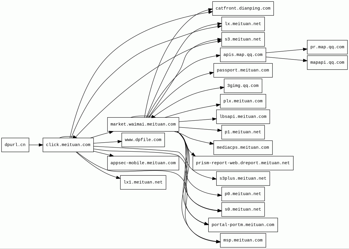
dpurl.cn/OoSdoELz
Finishing URL
market.waimai.meituan.com/gd2/wm/12RPQG?tenant=gundam&isMultiTab=true&bs=0000&utm_source=60413&utm_medium=weixin_mp&utm_campaign=other&utm_content=1707022058665828423_1000279785&utm_term=&channel=union&mt_id=ho15Le-Rd&mt_key=1681ca2fae8a7d4161b6d731aa6f876b&click_cps_url=https%3A%2F%2Fclick.meituan.com%2Ft%3Ft%3D1%26c%3D2%26p%3DVdtu479zCIQ_
IP / ASN

43.175.253.196
Title
外卖红包天天领
Detections
urlquery
0
Network Intrusion Detection
6
Threat Detection Systems
0
Host Summary
| Host | Rank | Registered | First Seen | Last Seen | Sent | Received | IP | Fingerprints |
|---|---|---|---|---|---|---|---|---|
dpurl.cn | 259642 | 2011-02-11 | 2017-02-09 | 2025-07-24 | 485 B | 8.7 kB | ![]() 43.175.253.196 | |
plx.meituan.com | 681486 | 2009-03-29 | 2022-07-25 | 2025-07-15 | 2.2 kB | 4.1 kB | ![]() 103.37.152.68 | |
appsec-mobile.meituan.com | 212332 | 2009-03-29 | 2017-02-04 | 2025-07-15 | 457 B | 332 kB | ![]() 101.236.69.43 | |
lbsapi.meituan.com | 1815189 | 2009-03-29 | 2024-10-13 | 2024-10-13 | 2.5 kB | 877 B | ![]() 103.63.160.46 | |
s0.meituan.net | 372873 | 2010-01-25 | 2012-07-02 | 2025-08-08 | 2.3 kB | 457 kB | ![]() 163.171.134.109 | |
p1.meituan.net | 187779 | 2010-01-25 | 2012-07-07 | 2025-08-08 | 2.9 kB | 717 kB | ![]() 43.152.140.79 | |
portal-portm.meituan.com | 173551 | 2009-03-29 | 2017-02-14 | 2025-08-08 | 3.8 kB | 7.1 kB | ![]() 0.0.0.0 | |
p0.meituan.net | 99335 | 2010-01-25 | 2012-07-12 | 2025-08-08 | 5.8 kB | 519 kB | ![]() 43.152.140.79 | |
msp.meituan.com | 239998 | 2009-03-29 | 2024-01-17 | 2025-07-15 | 2.4 kB | 557 B | ![]() 101.50.8.9 | |
mediacps.meituan.com | 5016358 | 2009-03-29 | 2025-05-09 | 2025-05-09 | 1.8 kB | 413 B | ![]() 43.175.253.203 | |
s3.meituan.net | 351716 | 2010-01-25 | 2017-02-01 | 2025-08-08 | 5.4 kB | 589 kB | ![]() 43.152.140.79 | |
mapapi.qq.com | 744412 | 1995-05-04 | 2020-03-21 | 2025-08-07 | 1.4 kB | 48 kB | ![]() 203.205.136.77 | |
s3plus.meituan.net | 164613 | 2010-01-25 | 2018-02-02 | 2025-07-15 | 14 kB | 1.8 MB | ![]() 43.152.140.79 | |
market.waimai.meituan.com | 451946 | 2009-03-29 | 2018-07-26 | 2025-05-09 | 3.3 kB | 115 kB | ![]() 43.175.253.79 | |
click.meituan.com | 3056795 | 2009-03-29 | 2023-11-24 | 2025-07-15 | 2.7 kB | 10 kB | ![]() 43.175.253.203 | |
prism-report-web.dreport.meituan.net | 1944201 | 2010-01-25 | 2024-01-13 | 2025-06-05 | 537 B | 276 B | ![]() 43.159.109.102 | |
lx1.meituan.net | 753575 | 2010-01-25 | 2022-07-25 | 2025-08-08 | 1.4 kB | 0 B | ![]() 0.0.0.0 | |
catfront.dianping.com | 223901 | 2005-06-22 | 2017-03-01 | 2025-07-24 | 14 kB | 4.9 kB | ![]() 202.90.110.51 | |
apis.map.qq.com | 534168 | 1995-05-04 | 2014-04-08 | 2025-08-09 | 602 B | 2.3 kB | ![]() 43.129.115.13 | |
passport.meituan.com | 761651 | 2009-03-29 | 2013-01-07 | 2025-05-09 | 1.1 kB | 90 kB | ![]() 43.175.253.200 | |
www.dpfile.com | 360992 | 2008-03-13 | 2014-11-23 | 2025-08-08 | 465 B | 60 kB | ![]() 43.152.140.79 | |
pr.map.qq.com | 232487 | 1995-05-04 | 2013-12-28 | 2025-08-07 | 558 B | 314 B | ![]() 43.129.2.172 | |
3gimg.qq.com | 387962 | 1995-05-04 | 2012-05-25 | 2025-08-07 | 501 B | 3.1 kB | ![]() 203.205.136.77 | |
lx.meituan.net | 361705 | 2010-01-25 | 2020-01-09 | 2025-08-08 | 1.3 kB | 346 kB | ![]() 163.171.134.109 |
OpenResty (Web servers)
OpenResty is a web platform based on nginx which can run Lua scripts using its LuaJIT engine.Nginx (Web servers, Reverse proxies)
Nginx is a web server that can also be used as a reverse proxy, load balancer, mail proxy and HTTP cache.Amazon Web Services (PaaS)
Amazon Web Services (AWS) is a comprehensive cloud services platform offering compute power, database storage, content delivery and other functionality.Related reports
Network Intrusion Detection Systems
Suricata /w Emerging Threats Pro
| Timestamp | Severity | Source IP | Destination IP | Alert |
|---|---|---|---|---|
| low | ![]() 172.18.0.2 | ![]() 77.72.169.210 | ET INFO Session Traversal Utilities for NAT (STUN Binding Request) | |
| low | ![]() 77.72.169.210 | ![]() 172.18.0.2 | ET INFO Session Traversal Utilities for NAT (STUN Binding Response) | |
| low | ![]() 172.18.0.2 | ![]() 74.125.250.129 | ET INFO Session Traversal Utilities for NAT (STUN Binding Request On Non-Standard High Port) | |
| low | ![]() 172.18.0.2 | ![]() 74.125.250.129 | ET INFO Session Traversal Utilities for NAT (STUN Binding Request On Non-Standard High Port) | |
| low | ![]() 172.18.0.2 | ![]() 77.72.169.210 | ET INFO Session Traversal Utilities for NAT (STUN Binding Request) | |
| low | ![]() 77.72.169.210 | ![]() 172.18.0.2 | ET INFO Session Traversal Utilities for NAT (STUN Binding Response) |
Threat Detection Systems
No alerts detected
JavaScript (68)
No JavaScripts
HTTP Transactions (115)
| URL | IP | Response | Size |
|---|





