Report Overview
Visitedpublic
2023-12-10 01:01:26
Tags
Submit Tags
URL
fashionxt.net/
Finishing URL
fashionxt.com/
IP / ASN

166.62.110.72
Title
FashioNXT Week (Oct 10 -12, '24). FORBES #1 US City Fashion Week - FashioNXT
Detections
urlquery
0
Network Intrusion Detection
0
Threat Detection Systems
0
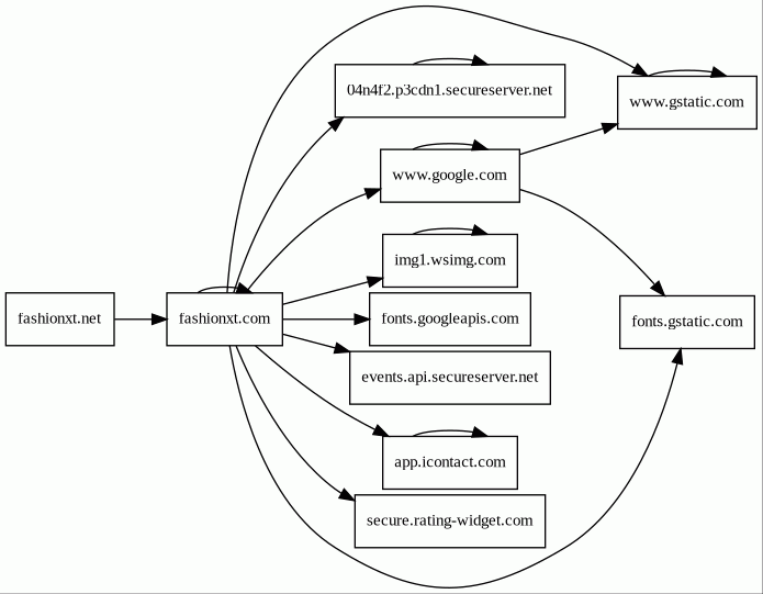
Host Summary
| Host | Rank | Registered | First Seen | Last Seen | Sent | Received | IP | Fingerprints |
|---|---|---|---|---|---|---|---|---|
fashionxt.net | unknown | unknown | No data | No data | 396 B | 573 B | ![]() 166.62.110.72 | |
fashionxt.com | unknown | 2016-09-01 | 2015-01-02 19:45:35 | 2023-07-25 21:52:12 | 961 B | 24 kB | ![]() 192.124.249.117 | |
img1.wsimg.com | 9893 | 2008-03-17 | 2012-06-20 16:42:31 | 2023-12-09 05:09:13 | 1.7 kB | 37 kB | ![]() 23.36.79.43 | |
events.api.secureserver.net | 125179 | 1998-03-30 | 2020-06-23 05:18:34 | 2023-12-09 05:11:08 | 2.9 kB | 928 B | ![]() 104.84.152.186 | |
www.gstatic.com | unknown | 2008-02-11 | 2016-07-26 11:37:06 | 2023-12-09 06:23:49 | 3.5 kB | 444 kB | ![]() 142.250.74.35 | |
fonts.gstatic.com | unknown | 2008-02-11 | 2014-09-09 02:40:21 | 2023-12-09 06:06:20 | 3.8 kB | 180 kB | ![]() 142.250.74.99 | |
nouveau.test 2 alert(s) on this Host | unknown | unknown | No data | No data | 869 B | 0 B | ![]() 0.0.0.0 | |
app.icontact.com | 43584 | 2002-08-20 | 2014-05-07 09:48:32 | 2023-11-21 12:08:02 | 2.9 kB | 13 kB | ![]() 104.18.31.34 | |
04n4f2.p3cdn1.secureserver.net | unknown | unknown | No data | No data | 58 kB | 7.3 MB | ![]() 162.159.136.45 | |
fonts.googleapis.com | 8877 | 2005-01-25 | 2013-06-10 22:14:26 | 2023-12-09 07:42:19 | 1.7 kB | 29 kB | ![]() 142.250.74.106 | |
www.google.com | 7 | 1997-09-15 | 2015-05-10 13:11:19 | 2023-12-09 10:58:51 | 4.5 kB | 145 kB | ![]() 142.250.74.132 | |
secure.rating-widget.com | 61834 | 2010-12-02 | 2014-04-14 11:34:37 | 2023-12-03 12:34:10 | 956 B | 8.6 kB | ![]() 172.67.220.32 |
Related reports
Threat Detection Systems
Public InfoSec YARA rules
No alerts detected
OpenPhish
No alerts detected
PhishTank
No alerts detected
mnemonic secure dns
No alerts detected
Quad9 DNS
| Scan Date | Severity | Indicator | Alert |
|---|---|---|---|
| 2023-12-10 | medium | nouveau.test | Sinkholed |
| 2023-12-10 | medium | nouveau.test | Sinkholed |
ThreatFox
No alerts detected
JavaScript (129)
| HASH | FROM | Size | First Seen | Last Seen | |
|---|---|---|---|---|---|
| 36830a8f7778cc75083dc220a3980eb0 | DocumentWrite | 8.2 kB | 2023-07-25 | 2024-08-20 | |
Introduced by DocumentWrite First Seen 2023-07-25 Last Seen 2024-08-20 Times Seen 1 Size 8.2 kB (8163 bytes) MD5 36830a8f7778cc75083dc220a3980eb0 SHA1 c8565fb7777afa5d77748c8ed5d5d447d9565066 Loading... | |||||
HTTP Transactions (158)
| URL | IP | Response | Size |
|---|


