Report Overview
Visitedpublic
2023-11-03 18:51:07
Tags
Submit Tags
URL
deals.dealer-enews.com/T/v60000018b917b52c4bf23de6e96c660f0/e294a2c98fde4a000000021ef3a0bcc3/e294a2c9-8fde-4a00-9774-7f435235b2e8?__F__=v0fUYvjHMDjRPMSh3tviDHXIoXcPxvDgUUCCPvXMWoX_0JoZLAZABQF56npfQmFBGyHYKB1VDSlVlPUho6e3phxKQlsEDIUZSzFKnHtSYHBQ82mXGntPaFQAUuaPA1sO81F_bzo2owZP4sgSyMn3ejxVhHpA6N3Z_ItyQok4kA-Yl9dcEp4QvYy_DuGUz0nZiUlzjepmg6YuTdlrHKq96Y7fzG8xMOLXDwB-bnIXMtkx4_Ik8gk6HzhjtI0_RmnkWkGIKfn1No5ofGLfypOjV7SsiIdzWh8ErxOE6kV6dYJ5vKQkNDRbr7qqLIUdPN3GIyLLh2mo6cefqUQubC0L7_ymMFwpCleKQ_Yabqfs8KwhHOExdwqbY0h05oA2ExHhqHdVjGcuunR8t4ExT7Xm-f7Q==
Finishing URL
www.blackstonechevrolet.com/service/scheduler.htm?dtm_em=e85a1ebb9c48a05c1571e9c32999084b
IP / ASN

159.127.198.130
Title
Schedule Chevrolet Service in Fresno, CA
Detections
urlquery
0
Network Intrusion Detection
0
Threat Detection Systems
0
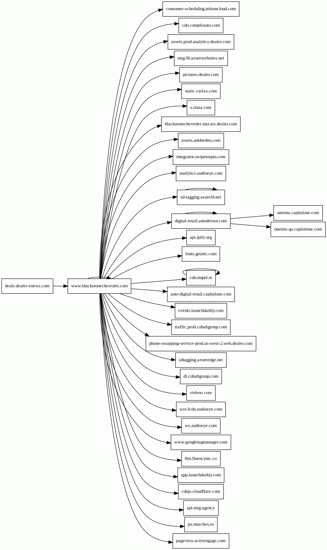
Host Summary
| Host | Rank | Registered | First Seen | Last Seen | Sent | Received | IP | Fingerprints |
|---|---|---|---|---|---|---|---|---|
sd-tagging.azurefd.net | 20045 | 2018-05-08 | 2020-09-07 14:55:21 | 2023-11-03 10:43:58 | 8.5 kB | 102 kB | ![]() 13.107.246.53 | |
sdtagging.azureedge.net | 28035 | 2014-01-22 | 2020-09-09 08:11:36 | 2023-11-03 10:44:00 | 918 B | 123 kB | ![]() 13.107.213.53 | |
onetms-qa.capitalone.com | unknown | 1995-03-13 | 2022-01-06 23:05:45 | 2023-11-01 12:39:54 | 439 B | 82 kB | ![]() 18.239.94.27 | |
ftm.fluencyinc.co | 39808 | 2017-11-01 | 2021-04-26 12:25:44 | 2023-11-02 21:03:30 | 416 B | 3.8 kB | ![]() 18.220.27.133 | |
api.mrg.agency | 41855 | 2019-01-03 | 2020-12-04 18:24:14 | 2023-11-01 20:46:35 | 560 B | 612 B | ![]() 13.65.210.166 | |
mrg-fb.azurewebsites.net | 53424 | 2012-01-24 | 2021-10-26 01:10:54 | 2023-11-01 20:47:03 | 1.8 kB | 383 B | ![]() 168.61.217.214 | |
phone-swapping-service-prod.us-west-2.web.dealer.com | 39020 | 1995-07-27 | 2021-06-16 22:02:23 | 2023-11-01 12:39:46 | 548 B | 787 B | ![]() 52.41.153.124 | |
fonts.gstatic.com | unknown | 2008-02-11 | 2014-09-09 02:40:21 | 2023-11-03 09:30:40 | 551 B | 15 kB | ![]() 216.58.207.227 | |
consumer-scheduling.tekioncloud.com | unknown | 2016-01-24 | 2021-04-07 04:26:09 | 2023-02-08 06:25:17 | 586 B | 263 B | ![]() 54.215.211.163 | |
vinlens.com | 40973 | 2010-09-09 | 2017-01-30 12:59:03 | 2023-11-01 12:40:31 | 1.0 kB | 3.9 kB | ![]() 204.11.139.168 | |
wsv3cdn.audioeye.com | 3722 | 2002-04-11 | 2017-03-09 23:59:50 | 2023-11-03 05:57:33 | 8.2 kB | 1.5 MB | ![]() 104.18.39.125 | |
api.ipify.org | 3267 | 2014-01-05 | 2014-10-06 14:38:43 | 2023-11-03 06:43:49 | 445 B | 206 B | ![]() 104.237.62.212 | |
pictures.dealer.com | 19039 | 1995-07-27 | 2012-07-31 20:58:21 | 2023-11-03 03:06:14 | 2.0 kB | 25 kB | ![]() 23.36.79.17 | |
app.launchdarkly.com | 1861 | 2014-07-15 | 2015-06-15 07:36:08 | 2023-11-03 05:28:38 | 2.6 kB | 3.9 kB | ![]() 151.101.194.217 | |
px.marchex.io | 13861 | 2007-01-22 | 2015-07-26 17:11:12 | 2023-11-03 02:53:59 | 466 B | 515 B | ![]() 3.215.166.56 | |
digital-retail.autodriven.com | unknown | 2003-04-24 | 2023-09-11 21:50:05 | 2023-11-01 12:39:51 | 4.6 kB | 828 kB | ![]() 143.204.55.12 | |
ws.audioeye.com | 3923 | 2002-04-11 | 2014-04-30 06:37:26 | 2023-11-03 09:23:46 | 411 B | 1.4 kB | ![]() 104.18.39.125 | |
www.blackstonechevrolet.com | unknown | 2022-02-22 | 2022-08-26 00:06:19 | 2023-09-29 07:09:11 | 132 kB | 1.0 MB | ![]() 23.36.79.33 | |
assets.adobedtm.com | 512 | 2013-11-22 | 2014-01-28 05:51:35 | 2023-11-03 05:15:44 | 2.0 kB | 120 kB | ![]() 23.38.200.237 | |
dt.cobaltgroup.com | 24366 | 1995-04-17 | 2017-01-30 01:21:50 | 2023-11-01 20:46:31 | 1.9 kB | 13 kB | ![]() 52.52.240.170 | |
integrator.swipetospin.com | 27052 | 2013-08-25 | 2017-06-20 12:13:41 | 2023-11-03 03:39:28 | 415 B | 25 kB | ![]() 143.204.55.92 | |
analytics.audioeye.com | 4123 | 2002-04-11 | 2018-08-17 22:13:43 | 2023-11-03 07:00:16 | 485 B | 123 B | ![]() 35.166.85.119 | |
static.carfax.com | 26326 | 1997-07-30 | 2018-06-24 00:09:06 | 2023-11-01 12:39:51 | 437 B | 1.3 kB | ![]() 54.230.111.69 | |
cdn.impel.io | unknown | 2017-10-12 | 2022-07-13 17:30:26 | 2023-11-03 03:39:30 | 3.4 kB | 22 kB | ![]() 143.204.55.93 | |
assets.prod.analytics.dealer.com | 35957 | 1995-07-27 | 2018-11-08 17:33:45 | 2023-11-01 23:19:59 | 473 B | 482 B | ![]() 143.204.55.92 | |
onetms.capitalone.com | unknown | 1995-03-13 | 2022-07-01 10:37:39 | 2023-11-01 12:39:52 | 2.3 kB | 710 kB | ![]() 143.204.55.20 | |
traffic.prod.cobaltgroup.com | 8854 | 1995-04-17 | 2017-01-29 22:03:46 | 2023-11-01 20:46:31 | 1.2 kB | 1.3 kB | ![]() 143.204.55.98 | |
cdnjs.cloudflare.com | 235 | 2009-02-17 | 2015-04-17 22:46:33 | 2023-11-03 05:09:03 | 486 B | 28 kB | ![]() 104.17.25.14 | |
cdn.complyauto.com | 59865 | 2019-08-03 | 2022-10-27 10:20:10 | 2023-11-03 10:43:52 | 1.9 kB | 261 kB | ![]() 143.204.55.66 | |
auto-digital-retail.capitalone.com | 27586 | 1995-03-13 | 2019-08-05 19:12:54 | 2023-11-01 12:39:52 | 464 B | 648 B | ![]() 143.204.55.12 | |
events.launchdarkly.com | 1653 | 2014-07-15 | 2016-02-06 08:13:26 | 2023-11-03 10:12:49 | 608 B | 472 B | ![]() 3.234.35.13 | |
deals.dealer-enews.com | unknown | 2016-02-17 | 2017-06-12 02:50:13 | 2023-10-06 01:06:05 | 1.0 kB | 228 B | ![]() 159.127.198.130 | |
www.googletagmanager.com | 75 | 2011-11-11 | 2013-05-22 04:07:37 | 2023-11-03 07:21:22 | 5.4 kB | 1.1 MB | ![]() 142.250.74.104 | |
blackstonechevrolet.mycars.dealer.com | unknown | unknown | No data | No data | 596 B | 3.0 kB | ![]() 23.36.79.8 | |
pageview.activengage.com | 32385 | 2007-10-05 | 2016-09-05 14:54:26 | 2023-11-02 00:51:57 | 6.3 kB | 1.9 MB | ![]() 104.18.0.190 | |
s.ixiaa.com | 53714 | 2010-02-23 | 2017-01-30 09:39:29 | 2021-05-28 20:38:39 | 504 B | 0 B | ![]() 0.0.0.0 |
Related reports
Threat Detection Systems
Public InfoSec YARA rules
No alerts detected
OpenPhish
No alerts detected
PhishTank
No alerts detected
mnemonic secure dns
No alerts detected
Quad9 DNS
No alerts detected
ThreatFox
No alerts detected
JavaScript (330)
No JavaScripts
HTTP Transactions (211)
| URL | IP | Response | Size |
|---|

