Report Overview
Visitedpublic
2026-03-27 22:09:21
Tags
Submit Tags
URL
orbiscapitals.com/
Finishing URL
orbiscapitals.com/
IP / ASN

159.100.29.71
Title
Orbis Capitals | Home
Detections
urlquery
0
Network Intrusion Detection
0
Threat Detection Systems
1
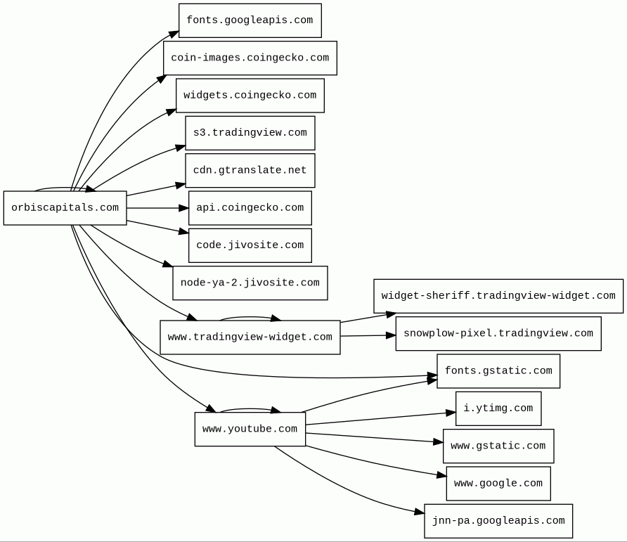
Host Summary
| Host | Rank | Registered | First Seen | Last Seen | Sent | Received | IP | Fingerprints |
|---|---|---|---|---|---|---|---|---|
www.gstatic.com | 146047 | 2008-02-11 | 2012-05-29 | 2026-03-22 | 485 B | 1.2 kB | ![]() 172.217.20.163 | |
www.google.com | 22 | 1997-09-15 | 2015-05-10 | 2026-03-22 | 455 B | 63 kB | ![]() 142.251.157.119 | |
snowplow-pixel.tradingview.com | 110021 | 2010-03-20 | 2020-02-21 | 2026-03-24 | 1.0 kB | 1.0 kB | ![]() 44.237.11.130 | ![]() |
orbiscapitals.com | unknown | unknown | No data | No data | 19 kB | 2.6 MB | ![]() 159.100.29.71 | ![]() ![]() ![]() |
code.jivosite.com | 232952 | 2011-05-06 | 2012-07-22 | 2026-03-25 | 3.8 kB | 1.7 MB | ![]() 95.181.182.182 | |
coin-images.coingecko.com | 550283 | 2014-03-26 | 2024-05-30 | 2026-03-21 | 2.9 kB | 85 kB | ![]() 172.67.142.173 | |
node-ya-2.jivosite.com | 869812 | 2011-05-06 | 2023-01-17 | 2026-03-27 | 499 B | 708 B | ![]() 158.160.45.40 | |
i.ytimg.com | 436 | 2007-12-11 | 2012-10-03 | 2026-03-23 | 556 B | 115 kB | ![]() 142.250.74.22 | |
fonts.gstatic.com | unknown | 2008-02-11 | 2014-04-02 | 2026-03-22 | 2.2 kB | 156 kB | ![]() 172.217.19.227 | |
widgets.coingecko.com | 3132971 | 2014-03-26 | 2018-07-05 | 2026-03-20 | 1.3 kB | 827 kB | ![]() 104.18.4.118 | |
widget-sheriff.tradingview-widget.com | 206730 | 2020-06-05 | 2024-02-01 | 2026-03-27 | 542 B | 585 B | ![]() 52.84.50.39 | |
s3.tradingview.com | 165395 | 2010-03-20 | 2018-06-24 | 2026-03-27 | 452 B | 14 kB | ![]() 194.242.11.186 | |
cdn.gtranslate.net | 101861 | 2011-05-26 | 2022-11-07 | 2026-03-26 | 435 B | 14 kB | ![]() 172.67.68.204 | |
fonts.googleapis.com | 313 | 2005-01-25 | 2012-05-23 | 2026-03-22 | 936 B | 5.6 kB | ![]() 142.250.178.74 | |
www.tradingview-widget.com | 196495 | 2020-06-05 | 2021-04-08 | 2026-03-26 | 14 kB | 556 kB | ![]() 194.242.11.186 | |
jnn-pa.googleapis.com | 1579 | 2005-01-25 | 2021-11-16 | 2026-03-23 | 1.2 kB | 1.2 kB | ![]() 142.251.143.138 | |
api.coingecko.com | 442226 | 2014-03-26 | 2018-05-18 | 2026-03-27 | 1.7 kB | 43 kB | ![]() 172.66.172.219 | |
www.youtube.com 1 alert(s) on this Host | 286 | 2005-02-15 | 2013-04-13 | 2026-03-23 | 4.8 kB | 3.6 MB | ![]() 172.217.19.238 | ![]() |
Akka HTTP:10.2.9 (Web frameworks, Web servers)
Snowplow Analytics (Analytics, IaaS)
Snowplow is an open-source behavioral data management platform for businesses.Nginx:1.14.1 (Web servers, Reverse proxies)
Nginx is a web server that can also be used as a reverse proxy, load balancer, mail proxy and HTTP cache.JivoChat (Live chat)
JivoChat is a live chat solution for websites offering customizable web and mobile chat widgets.YouTube (Video players)
YouTube is a video sharing service where users can create their own profile, upload videos, watch, like and comment on other videos.CodeIgniter (Web frameworks)
PHP (Programming languages)
PHP is a general-purpose scripting language used for web development.Nginx (Web servers, Reverse proxies)
Nginx is a web server that can also be used as a reverse proxy, load balancer, mail proxy and HTTP cache.Amazon Web Services (PaaS)
Amazon Web Services (AWS) is a comprehensive cloud services platform offering compute power, database storage, content delivery and other functionality.Cloudflare (CDN)
Cloudflare is a web-infrastructure and website-security company, providing content-delivery-network services, DDoS mitigation, Internet security, and distributed domain-name-server services.Amazon CloudFront (CDN)
Amazon CloudFront is a fast content delivery network (CDN) service that securely delivers data, videos, applications, and APIs to customers globally with low latency, high transfer speeds.Bunny (CDN)
PayPal (Payment processors)
PayPal is an online payments system that supports online money transfers and serves as an electronic alternative to traditional paper methods like checks and money orders.Related reports
Threat Detection Systems
| Detection System | Indicator | Verdict | Alert |
|---|---|---|---|
| Private YARA rules | www.youtube.com/s/player/8e54e4ea/player_embed_es6.vflset/en_US/base.js | audit | Hunting_JS_WebAssembly |
JavaScript (182)
| HASH | FROM | Size | First Seen | Last Seen | |
|---|---|---|---|---|---|
| 63ece9535c8935a54abca1c501121ec9 | DocumentWrite | 1.5 MB | 2026-03-25 | 2026-04-01 | |
Introduced by DocumentWrite First Seen 2026-03-25 Last Seen 2026-04-01 Times Seen 309 Size 1.5 MB (1516229 bytes) MD5 63ece9535c8935a54abca1c501121ec9 SHA1 65eda0a26d4a77ebd80c1b15a28dff9f650780b5 Loading... | |||||
HTTP Transactions (106)
| URL | IP | Response | Size |
|---|







