Report Overview
Visitedpublic
2026-03-24 03:49:44
Tags
Submit Tags
URL
saint-roccos-treats.wheree.com/
Finishing URL
saint-roccos-treats.wheree.com/
IP / ASN

104.20.36.21
Title
Saint Rocco's Treats - Reviews, Photos & Phone Number - Updated March 2026 - Pet Supply Stores in Plumstead Township, Bucks County - Wheree
Detections
urlquery
0
Network Intrusion Detection
0
Threat Detection Systems
1
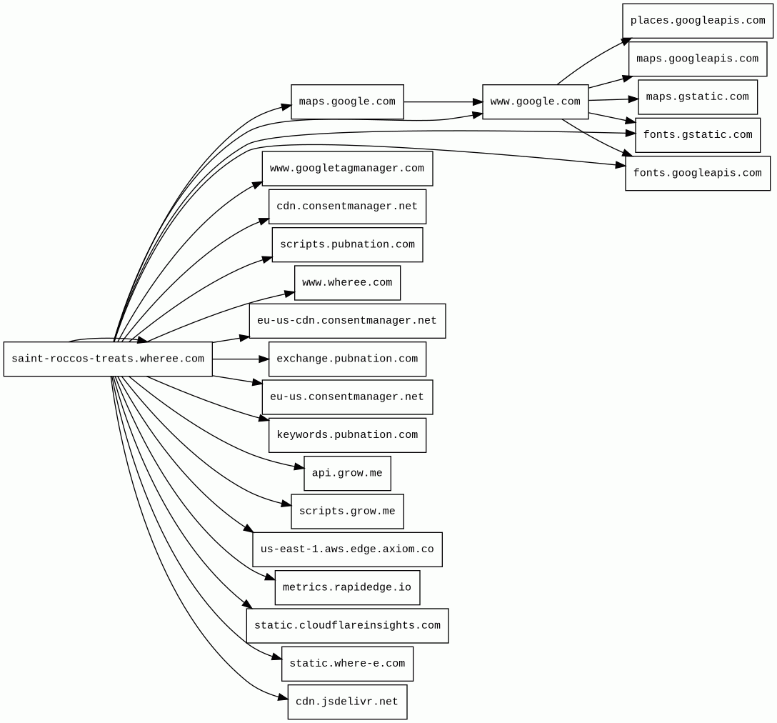
Host Summary
| Host | Rank | Registered | First Seen | Last Seen | Sent | Received | IP | Fingerprints |
|---|---|---|---|---|---|---|---|---|
fonts.googleapis.com | 313 | 2005-01-25 | 2012-05-23 | 2026-03-22 | 2.3 kB | 143 kB | ![]() 142.250.178.106 | |
cdn.consentmanager.net | 76668 | 2018-05-02 | 2021-02-08 | 2026-03-18 | 478 B | 2.8 kB | ![]() 95.173.205.14 | ![]() |
maps.google.com | 76 | 1997-09-15 | 2012-09-10 | 2026-03-23 | 659 B | 4.1 kB | ![]() 142.250.178.110 | |
maps.gstatic.com | unknown | 2008-02-11 | 2012-05-22 | 2026-03-23 | 444 B | 246 kB | ![]() 142.250.178.35 | |
cdn.jsdelivr.net | 1678 | 2012-05-16 | 2012-09-30 | 2026-03-22 | 923 B | 175 kB | ![]() 151.101.1.229 | |
maps.googleapis.com 1 alert(s) on this Host | 3442 | 2005-01-25 | 2012-05-22 | 2026-03-22 | 9.9 kB | 1.5 MB | ![]() 142.250.178.106 | |
keywords.pubnation.com | 292610 | 2021-07-05 | 2022-08-16 | 2026-03-20 | 1.2 kB | 1.4 kB | ![]() 151.101.194.132 | |
us-east-1.aws.edge.axiom.co | unknown | 2010-07-20 | 2026-02-15 | 2026-03-19 | 1.2 kB | 937 B | ![]() 98.91.147.255 | |
www.google.com | 22 | 1997-09-15 | 2015-05-10 | 2026-03-22 | 648 B | 4.3 kB | ![]() 142.251.152.119 | |
fonts.gstatic.com | unknown | 2008-02-11 | 2014-04-02 | 2026-03-22 | 5.6 kB | 302 kB | ![]() 142.251.143.131 | |
eu-us-cdn.consentmanager.net | 115895 | 2018-05-02 | 2025-04-11 | 2026-03-19 | 1.5 kB | 585 kB | ![]() 95.173.205.15 | ![]() |
saint-roccos-treats.wheree.com | unknown | 2023-02-20 | 2026-03-24 | 2026-03-24 | 7.4 kB | 320 kB | ![]() 172.66.150.49 | |
api.grow.me | 57287 | 2020-04-14 | 2020-07-21 | 2026-03-18 | 961 B | 1.4 kB | ![]() 151.101.194.49 | |
eu-us.consentmanager.net | 111854 | 2018-05-02 | 2025-04-11 | 2026-03-19 | 1.2 kB | 6.1 kB | ![]() 87.230.98.78 | |
scripts.pubnation.com | 186486 | 2021-07-05 | 2022-08-16 | 2026-03-20 | 10 kB | 1.2 MB | ![]() 151.101.194.132 | |
www.wheree.com | 1886922 | 2023-02-20 | 2021-04-27 | 2026-03-23 | 24 kB | 895 kB | ![]() 172.66.150.49 | |
places.googleapis.com | 263251 | 2005-01-25 | 2024-01-23 | 2026-03-18 | 30 kB | 29 kB | ![]() 142.250.178.106 | |
exchange.pubnation.com | 71429 | 2021-07-05 | 2022-06-28 | 2026-03-20 | 984 B | 17 kB | ![]() 63.178.112.182 | |
www.googletagmanager.com | 283 | 2011-11-11 | 2012-10-04 | 2026-03-22 | 926 B | 719 kB | ![]() 216.58.201.232 | |
scripts.grow.me | 155478 | 2020-04-14 | 2024-05-06 | 2026-03-23 | 859 B | 60 kB | ![]() 151.101.66.49 | |
metrics.rapidedge.io | 42703 | 2022-03-18 | 2023-06-18 | 2026-03-18 | 482 B | 88 kB | ![]() 172.66.162.254 | |
static.cloudflareinsights.com | 4073 | 2019-08-30 | 2019-09-24 | 2026-03-22 | 538 B | 32 kB | ![]() 104.16.79.73 | |
static.where-e.com | 1872710 | 2024-01-04 | 2025-03-26 | 2026-03-23 | 26 kB | 629 kB | ![]() 194.242.11.186 |
CDN77 (CDN)
CDN77 is a content delivery network (CDN).Express (Web frameworks, Web servers)
Express is a web application framework for Node.js, released as free and open-source software under the MIT License. It is designed for building web applications and APIs.Node.js (Programming languages)
Node.js is an open-source, cross-platform, JavaScript runtime environment that executes JavaScript code outside a web browser.Varnish (Caching)
Varnish is a reverse caching proxy.Google Maps (Maps)
Google Maps is a web mapping service. It offers satellite imagery, aerial photography, street maps, 360° interactive panoramic views of streets, real-time traffic conditions, and route planning for traveling by foot, car, bicycle and air, or public transportation.Cloudflare (CDN)
Cloudflare is a web-infrastructure and website-security company, providing content-delivery-network services, DDoS mitigation, Internet security, and distributed domain-name-server services.Popper (Miscellaneous)
Popper is a positioning engine, its purpose is to calculate the position of an element to make it possible to position it near a given reference element.Cloudflare Browser Insights (Analytics, RUM)
Cloudflare Browser Insights is a tool that measures the performance of websites from the perspective of users.Bootstrap (UI frameworks)
Bootstrap is a free and open-source CSS framework directed at responsive, mobile-first front-end web development. It contains CSS and JavaScript-based design templates for typography, forms, buttons, navigation, and other interface components.jQuery (JavaScript libraries)
jQuery is a JavaScript library which is a free, open-source software designed to simplify HTML DOM tree traversal and manipulation, as well as event handling, CSS animation, and Ajax.jsDelivr (CDN)
JSDelivr is a free public CDN for open-source projects. It can serve web files directly from the npm registry and GitHub repositories without any configuration.Slick (JavaScript libraries)
Google Tag Manager (Tag managers)
Google Tag Manager is a tag management system (TMS) that allows you to quickly and easily update measurement codes and related code fragments collectively known as tags on your website or mobile app.Amazon S3 (CDN)
Amazon S3 or Amazon Simple Storage Service is a service offered by Amazon Web Services (AWS) that provides object storage through a web service interface.Amazon ALB (Load balancers)
Amazon Application Load Balancer (ALB) distributes incoming application traffic to increase availability and support content-based routing.Amazon Web Services (PaaS)
Amazon Web Services (AWS) is a comprehensive cloud services platform offering compute power, database storage, content delivery and other functionality.Bunny (CDN)
Related reports
Threat Detection Systems
| Detection System | Indicator | Verdict | Alert |
|---|---|---|---|
| Private YARA rules | maps.googleapis.com/maps-api-v3/api/js/64/5d/common.js | audit | Hunting_JS_WebAssembly |
JavaScript (62)
No JavaScripts
HTTP Transactions (176)
| URL | IP | Response | Size |
|---|



