Report Overview
Visitedpublic
2023-11-17 12:31:50
Tags
Submit Tags
URL
www.pilarjatim.com/2021/02/panca-ubaya-pwri-perlu-penjabaran.html
Finishing URL
www.pilarjatim.com/2021/02/panca-ubaya-pwri-perlu-penjabaran.html
IP / ASN

142.250.74.147
Title
Panca Ubaya PWRI Perlu Penjabaran | .
Detections
urlquery
0
Network Intrusion Detection
0
Threat Detection Systems
0
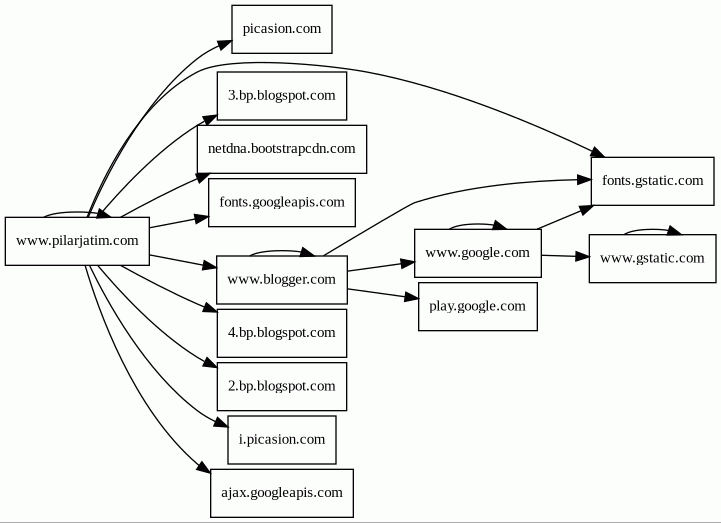
Host Summary
| Host | Rank | Registered | First Seen | Last Seen | Sent | Received | IP | Fingerprints |
|---|---|---|---|---|---|---|---|---|
picasion.com | 255675 | 2007-09-17 | 2013-10-11 22:54:13 | 2023-08-14 11:58:37 | 332 B | 5.9 kB | ![]() 138.128.188.34 | |
3.bp.blogspot.com | 11048 | 2000-07-31 | 2012-05-21 18:26:21 | 2023-11-16 15:30:15 | 438 B | 2.9 MB | ![]() 142.250.74.161 | |
www.gstatic.com | unknown | 2008-02-11 | 2016-07-26 11:37:06 | 2023-11-16 19:15:52 | 1.9 kB | 412 kB | ![]() 142.250.74.35 | |
play.google.com | 34 | 1997-09-15 | 2013-05-31 01:24:35 | 2023-11-16 20:55:31 | 1.1 kB | 1.6 kB | ![]() 142.250.74.142 | |
i.picasion.com | 488740 | 2007-09-17 | 2012-05-24 21:32:08 | 2023-10-30 02:10:48 | 756 B | 0 B | ![]() 0.0.0.0 | |
2.bp.blogspot.com | 11071 | 2000-07-31 | 2012-05-21 15:44:19 | 2023-11-16 16:20:12 | 853 B | 32 kB | ![]() 142.250.74.161 | |
www.google.com | 7 | 1997-09-15 | 2015-05-10 13:11:19 | 2023-11-15 14:51:54 | 1.8 kB | 228 kB | ![]() 142.250.74.132 | |
www.pilarjatim.com 2 alert(s) on this Host | unknown | unknown | No data | No data | 1.2 kB | 28 kB | ![]() 142.250.74.147 | |
netdna.bootstrapcdn.com | 3413 | 2012-05-25 | 2012-09-07 17:11:00 | 2023-11-16 18:50:30 | 856 B | 73 kB | ![]() 104.18.10.207 | |
fonts.googleapis.com | 8877 | 2005-01-25 | 2013-06-10 22:14:26 | 2023-11-16 18:34:17 | 369 B | 1.3 kB | ![]() 142.250.74.138 | |
fonts.gstatic.com | unknown | 2008-02-11 | 2014-09-09 02:40:21 | 2023-11-16 19:39:31 | 2.5 kB | 147 kB | ![]() 216.58.207.227 | |
4.bp.blogspot.com | 11215 | 2000-07-31 | 2012-05-21 15:44:19 | 2023-11-16 18:49:24 | 430 B | 43 kB | ![]() 142.250.74.161 | |
ajax.googleapis.com | 12905 | 2005-01-25 | 2013-08-16 11:51:31 | 2023-11-16 20:55:06 | 353 B | 34 kB | ![]() 142.250.74.106 | |
www.blogger.com | 8975 | 1999-06-22 | 2012-05-22 09:35:03 | 2023-11-16 18:46:20 | 16 kB | 484 kB | ![]() 172.217.21.169 |
Related reports
Threat Detection Systems
Public InfoSec YARA rules
No alerts detected
OpenPhish
No alerts detected
PhishTank
No alerts detected
mnemonic secure dns
No alerts detected
Quad9 DNS
No alerts detected
ThreatFox
No alerts detected
JavaScript (60)
| HASH | FROM | Size | First Seen | Last Seen | |
|---|---|---|---|---|---|
| 54eb2b876a92287035d843252000612f | DocumentWrite | 27 B | 2023-03-07 | 2026-03-31 | |
Introduced by DocumentWrite First Seen 2023-03-07 Last Seen 2026-03-31 Times Seen 321 Size 27 B (27 bytes) MD5 54eb2b876a92287035d843252000612f SHA1 11254ee079386cf7afc279b37f47723d3de9b51d Loading... | |||||
| 0a3a0b592b9c285e050805307cee87c2 | DocumentWrite | 6 B | 2023-03-07 | 2026-04-03 | |
Introduced by DocumentWrite First Seen 2023-03-07 Last Seen 2026-04-03 Times Seen 225679 Size 6 B (6 bytes) MD5 0a3a0b592b9c285e050805307cee87c2 SHA1 125a168e24b2bd38aadb84cbb5f87f316b073c41 Loading... | |||||
HTTP Transactions (44)
| URL | IP | Response | Size |
|---|
