Report Overview
Visitedpublic
2025-12-23 16:46:32
Tags
Submit Tags
URL
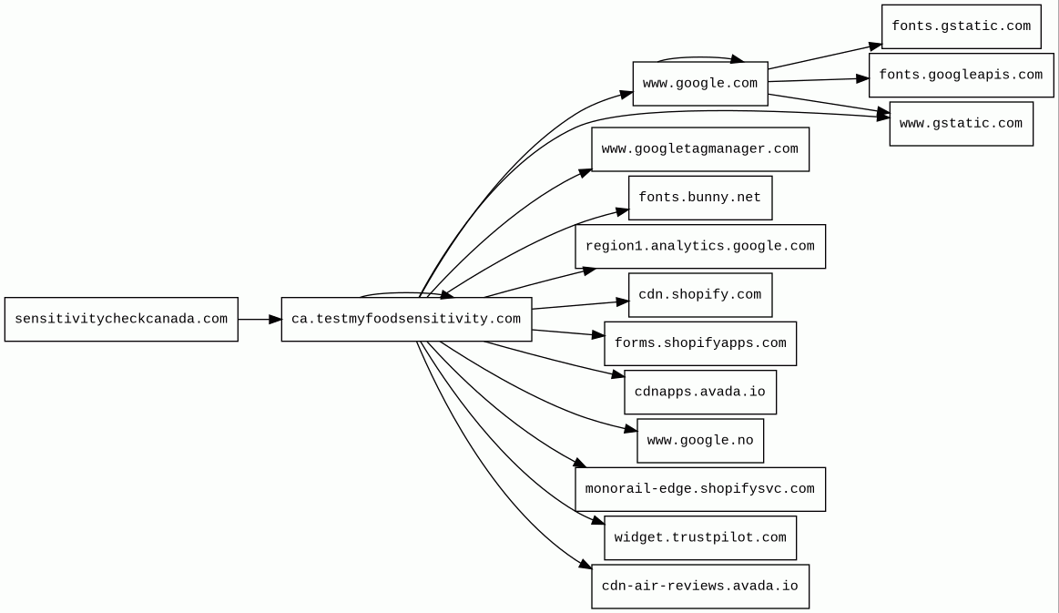
sensitivitycheckcanada.com/
Finishing URL
ca.testmyfoodsensitivity.com/
IP / ASN
23.227.38.65
#13335 CLOUDFLARENET
Title
Test My Food Sensitivity Canada

Detections

urlquery
0
Network Intrusion Detection
0
Threat Detection Systems
1

Host Summary

HostRankRegisteredFirst SeenLast Seen
widget.trustpilot.com
360632007-06-302017-02-012025-12-22
cdn-air-reviews.avada.io
unknown2018-11-132025-11-182025-12-16
www.gstatic.com
1460472008-02-112012-05-292025-12-21
sensitivitycheckcanada.com
unknownunknownNo dataNo data
forms.shopifyapps.com
1582502008-06-122022-09-262025-12-23
fonts.gstatic.com
unknown2008-02-112014-04-022025-12-21
ca.testmyfoodsensitivity.com
unknownunknownNo dataNo data
cdn.shopify.com
35872005-03-112012-06-222025-12-22
www.google.com
221997-09-152015-05-102025-12-21
www.googletagmanager.com
2832011-11-112012-10-042025-12-21
fonts.googleapis.com
3132005-01-252012-05-232025-12-21
cdnapps.avada.io
4263652018-11-132023-06-072025-12-18
region1.analytics.google.com
222571997-09-152022-03-172025-12-21
fonts.bunny.net
567871999-11-222022-03-212025-12-22
www.google.no
926802001-02-262012-06-262025-12-21
monorail-edge.shopifysvc.com
111242017-09-292019-08-292025-12-21

Related reports

Threat Detection Systems
Detection SystemIndicatorVerdictAlert
Private YARA rulesca.testmyfoodsensitivity.com/cdn/shopifycloud/importmap-polyfill/es-modules-shim.2.4.0.jsaudit
Hunting_JS_WebAssembly

JavaScript (97)

HTTP Transactions (185)

URLIPResponseSize