Report Overview
Visitedpublic
2023-11-30 08:11:08
Tags
Submit Tags
URL
10short.com/z80grI
Finishing URL
10short.co/the-best-car-insurance-companies-in-the-us/
IP / ASN

184.94.213.152
Title
The Best Car insurance companies in the US – 10SHORT – 10Short.co
Detections
urlquery
0
Network Intrusion Detection
0
Threat Detection Systems
0
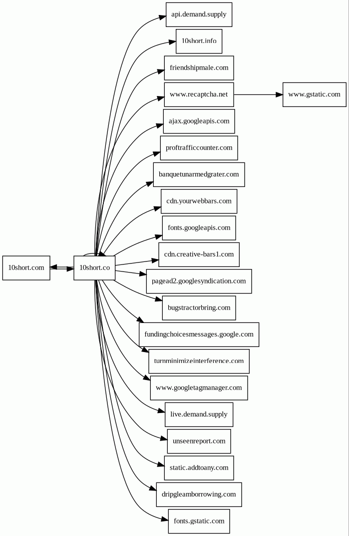
Host Summary
| Host | Rank | Registered | First Seen | Last Seen | Sent | Received | IP | Fingerprints |
|---|---|---|---|---|---|---|---|---|
fonts.googleapis.com | 8877 | 2005-01-25 | 2013-06-10 22:14:26 | 2023-11-30 06:03:12 | 891 B | 10 kB | ![]() 142.250.74.106 | |
bugstractorbring.com | unknown | unknown | No data | No data | 939 B | 17 kB | ![]() 192.243.61.227 | |
unseenreport.com 2 alert(s) on this Host | unknown | 2022-03-30 | 2022-03-30 16:33:17 | 2023-11-27 18:32:50 | 1.5 kB | 846 B | ![]() 192.243.61.225 | |
10short.info | unknown | unknown | No data | No data | 450 B | 50 kB | ![]() 184.94.213.152 | |
turnminimizeinterference.com 4 alert(s) on this Host | unknown | unknown | No data | No data | 4.9 kB | 9.1 kB | ![]() 173.233.137.36 | |
cdn.yourwebbars.com | 62037 | 2020-08-21 | 2021-01-29 18:47:27 | 2023-10-29 14:31:13 | 480 B | 2.0 kB | ![]() 104.26.6.19 | |
10short.com | unknown | unknown | No data | No data | 1.4 kB | 37 kB | ![]() 184.94.213.152 | |
banquetunarmedgrater.com | unknown | 2022-08-04 | 2022-08-04 17:12:50 | 2023-11-29 05:24:54 | 420 B | 839 B | ![]() 172.67.219.12 | |
static.addtoany.com | 4091 | 2006-03-10 | 2012-05-21 14:58:18 | 2023-11-29 09:05:59 | 2.9 kB | 151 kB | ![]() 104.22.71.197 | |
ciscobinary.openh264.org | 40822 | 2013-10-19 | 2014-10-07 07:43:56 | 2023-11-29 05:09:24 | 305 B | 512 kB | ![]() 62.115.252.115 | |
pagead2.googlesyndication.com | 101 | 2003-01-21 | 2021-02-20 16:52:05 | 2023-11-29 11:08:22 | 435 B | 722 B | ![]() 142.250.74.34 | |
fundingchoicesmessages.google.com | 2397 | 1997-09-15 | 2019-01-16 16:59:52 | 2023-11-30 05:26:55 | 6.5 kB | 92 kB | ![]() 142.250.74.110 | |
friendshipmale.com | unknown | 2022-10-21 | 2022-10-21 14:15:25 | 2023-11-30 01:36:15 | 816 B | 173 kB | ![]() 104.21.234.32 | |
www.recaptcha.net | 2060 | 2007-01-06 | 2012-07-11 16:32:37 | 2023-11-29 18:11:06 | 611 B | 8.1 kB | ![]() 142.250.74.131 | |
ajax.googleapis.com | 12905 | 2005-01-25 | 2013-08-16 11:51:31 | 2023-11-30 08:06:05 | 875 B | 65 kB | ![]() 142.250.74.106 | |
10short.co | unknown | unknown | No data | No data | 4.9 kB | 277 kB | ![]() 184.94.213.152 | |
dripgleamborrowing.com 1 alert(s) on this Host | unknown | 2023-10-30 | 2023-10-31 20:49:21 | 2023-11-20 02:26:19 | 448 B | 24 kB | ![]() 173.233.137.52 | |
fonts.gstatic.com | unknown | 2008-02-11 | 2014-09-09 02:40:21 | 2023-11-30 06:35:27 | 550 B | 17 kB | ![]() 216.58.207.227 | |
live.demand.supply | 31265 | 2014-06-22 | 2018-03-13 18:27:23 | 2023-11-26 14:53:16 | 8.4 kB | 107 kB | ![]() 104.16.134.22 | |
www.googletagmanager.com | 75 | 2011-11-11 | 2013-05-22 04:07:37 | 2023-11-30 08:05:45 | 891 B | 151 kB | ![]() 142.250.74.168 | |
proftrafficcounter.com | unknown | 2023-11-16 | 2023-11-21 09:55:14 | 2023-11-30 05:14:06 | 433 B | 417 B | ![]() 18.185.191.211 | |
www.gstatic.com | unknown | 2008-02-11 | 2016-07-26 11:37:06 | 2023-11-30 06:52:33 | 941 B | 3.9 kB | ![]() 142.250.74.131 | |
api.demand.supply | 54270 | 2014-06-22 | 2018-05-24 04:58:27 | 2023-11-29 04:37:10 | 1.7 kB | 2.9 kB | ![]() 104.16.134.22 | |
cdn.creative-bars1.com | unknown | 2022-11-01 | 2022-11-15 17:46:22 | 2023-11-27 20:32:59 | 2.8 kB | 476 kB | ![]() 172.64.109.10 |
Related reports
Threat Detection Systems
Public InfoSec YARA rules
No alerts detected
OpenPhish
No alerts detected
PhishTank
No alerts detected
mnemonic secure dns
No alerts detected
Quad9 DNS
| Scan Date | Severity | Indicator | Alert |
|---|---|---|---|
| 2023-11-30 | medium | dripgleamborrowing.com | Sinkholed |
| 2023-11-30 | medium | unseenreport.com | Sinkholed |
| 2023-11-30 | medium | unseenreport.com | Sinkholed |
| 2023-11-30 | medium | turnminimizeinterference.com | Sinkholed |
| 2023-11-30 | medium | turnminimizeinterference.com | Sinkholed |
| 2023-11-30 | medium | turnminimizeinterference.com | Sinkholed |
| 2023-11-30 | medium | turnminimizeinterference.com | Sinkholed |
ThreatFox
No alerts detected
File detected
URL
ciscobinary.openh264.org/openh264-linux64-2e1774ab6dc6c43debb0b5b628bdf122a391d521.zip
IP / ASN

62.115.252.115
File Overview
File TypeZip archive data, at least v2.0 to extract, compression method=deflate\012- data
Size512 kB (511815 bytes)
MD5152eda253e242e18443ef3282495bc7c
SHA1ff0fa85565f21ec4931baad4573b4c0bd08c4019
JavaScript (33)
No JavaScripts
HTTP Transactions (79)
| URL | IP | Response | Size |
|---|

