Report Overview
Visitedpublic
2025-02-13 23:50:23
Submit Tags
URL
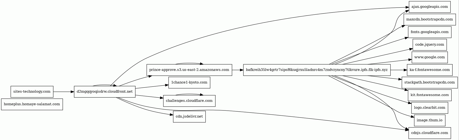
homeplus.homaye-salamat.com/e5tfian-higgins@slurpmail.net
Finishing URL
prince-approve.s3.us-east-2.amazonaws.com/access-approval/West-preview-AdminControl-4reil8EUbgypW6Dhvutydrf88990ypE2xZHL-db1LhhhYhqADW7-4kXKRU/index.html#ian-higgins@slurpmail.net
IP / ASN

185.10.75.23
Title
prince-approve.s3.us-east-2.amazonaws.com/access-approval/West-preview-AdminControl-4reil8EUbgypW6Dhvutydrf88990ypE2xZHL-db1LhhhYhqADW7-4kXKRU/index.html#ian-higgins@slurpmail.net
Phishing - Generic phishing
Suspicious - Suspicious Javascript code
Detections
urlquery
0
Network Intrusion Detection
0
Threat Detection Systems
0
Host Summary
| Host | Rank | Registered | First Seen | Last Seen | Sent | Received | IP | Fingerprints |
|---|---|---|---|---|---|---|---|---|
kit.fontawesome.com | 1868 | 2012-10-18 | 2019-03-29 | 2025-02-12 | 573 B | 498 B | ![]() 172.64.147.188 | |
ka-f.fontawesome.com | 3598 | 2012-10-18 | 2019-12-17 | 2025-02-13 | 662 B | 80 kB | ![]() 172.67.139.119 | |
stackpath.bootstrapcdn.com | 2467 | 2012-05-25 | 2018-04-05 | 2025-02-12 | 512 B | 52 kB | ![]() 104.18.11.207 | |
1chance1-kyoto.com | unknown | 2021-11-25 | 2025-01-17 | 2025-02-12 | 599 B | 400 B | ![]() 162.43.116.114 | |
homeplus.homaye-salamat.com | unknown | 2024-05-23 | 2025-02-13 | 2025-02-13 | 523 B | 633 B | ![]() 185.10.75.23 | |
challenges.cloudflare.com | unknown | 2009-02-17 | 2021-10-20 | 2025-02-12 | 5.2 kB | 181 kB | ![]() 104.18.95.41 | |
cdn.jsdelivr.net | 439 | 2012-05-16 | 2012-09-30 | 2025-02-12 | 477 B | 21 kB | ![]() 151.101.193.229 | |
code.jquery.com | 634 | 2005-12-10 | 2012-05-21 | 2025-02-12 | 1.6 kB | 136 kB | ![]() 151.101.2.137 | |
fonts.googleapis.com | 8877 | 2005-01-25 | 2012-05-23 | 2025-02-12 | 523 B | 2.0 kB | ![]() 142.250.74.10 | |
ajax.googleapis.com | 12905 | 2005-01-25 | 2012-05-22 | 2025-02-12 | 1.5 kB | 94 kB | ![]() 142.250.74.106 | |
d2mgqqyoqisdrw.cloudfront.net | unknown | 2008-04-25 | 2025-02-13 | 2025-02-13 | 1.6 kB | 14 kB | ![]() 143.204.42.204 | |
maxcdn.bootstrapcdn.com | 724 | 2012-05-25 | 2014-06-18 | 2025-02-12 | 601 B | 50 kB | ![]() 104.18.10.207 | |
cdnjs.cloudflare.com | 235 | 2009-02-17 | 2012-05-23 | 2025-02-12 | 1.6 kB | 27 kB | ![]() 104.17.24.14 | |
bafkreih35lw4grtr7sipsf6kuqjrxu5ladnrc4m7zndvzyncny7tlkvure.ipfs.flk-ipfs.xyz 3 alert(s) on this Host | unknown | 2024-08-12 | 2025-02-13 | 2025-02-13 | 1.2 kB | 732 kB | ![]() 209.38.52.60 | |
image.thum.io | 282725 | 2016-02-04 | 2017-02-03 | 2025-02-07 | 520 B | 552 kB | ![]() 52.45.228.152 | |
prince-approve.s3.us-east-2.amazonaws.com | unknown | 2005-08-18 | 2025-02-13 | 2025-02-13 | 1.9 kB | 5.8 kB | ![]() 52.219.108.130 | |
logo.clearbit.com | 27344 | 2003-07-04 | 2015-06-30 | 2025-02-12 | 570 B | 489 B | ![]() 143.204.55.61 | |
www.google.com | 7 | 1997-09-15 | 2015-05-10 | 2025-02-12 | 586 B | 815 B | ![]() 142.250.74.100 |
Related reports
Threat Detection Systems
Public InfoSec YARA rules
| Scan Date | Severity | Indicator | Alert |
|---|---|---|---|
| 2025-02-13 | medium | bafkreih35lw4grtr7sipsf6kuqjrxu5ladnrc4m7zndvzyncny7tlkvure.ipfs.flk-ipfs.xyz/ | Detects file containing Telegram Bot API |
OpenPhish
No alerts detected
PhishTank
No alerts detected
Quad9 DNS
| Scan Date | Severity | Indicator | Alert |
|---|---|---|---|
| 2025-02-13 | medium | flk-ipfs.xyz | Sinkholed |
| 2025-02-13 | medium | flk-ipfs.xyz | Sinkholed |
ThreatFox
No alerts detected
Telegram Bot detected (1)
URL
bafkreih35lw4grtr7sipsf6kuqjrxu5ladnrc4m7zndvzyncny7tlkvure.ipfs.flk-ipfs.xyz/#ian-higgins@slurpmail.net
IP / ASN

0.0.0.0
Token
7837410333:AAHIhT7rVeH77W2mbz2qCcRE0WJLXbPDV-4
Bot Overview
User ID7837410333
Usernamenewplanner7bot
First Namenewplanner
Last NameN/A
Chat Info
Chat ID1503224244
Chat Typeprivate
TitleN/A
User Count2
Admins0
Pending Msgs0
JavaScript (30)
| HASH | FROM | Size | First Seen | Last Seen | |
|---|---|---|---|---|---|
| 747c7e237bbc1513d260d52ddc474388 | DocumentWrite | 26 B | 2024-05-29 | 2026-04-02 | |
Introduced by DocumentWrite First Seen 2024-05-29 Last Seen 2026-04-02 Times Seen 699 Size 26 B (26 bytes) MD5 747c7e237bbc1513d260d52ddc474388 SHA1 6886aa235e54101bcd1573d8bdf2193f57eb0d8c Loading... | |||||
HTTP Transactions (36)
| URL | IP | Response | Size |
|---|



