Report Overview
Visitedpublic
2025-08-03 00:53:04
Tags
Submit Tags
URL
sextb.net/awc1eudcq
Finishing URL
sextb.net/awc1eudcq
IP / ASN

104.26.11.149
Title
MMKZ-083-RM [Reducing Mosaic] Cute Face And Big Ass! !! Mizuki Yayoi
Detections
urlquery
0
Network Intrusion Detection
1
Threat Detection Systems
0
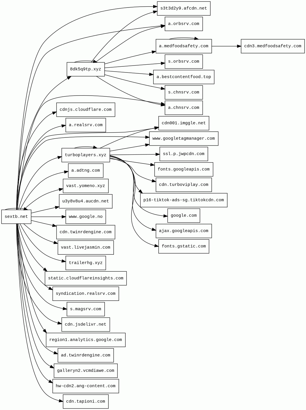
Host Summary
| Host | Rank | Registered | First Seen | Last Seen | Sent | Received | IP | Fingerprints |
|---|---|---|---|---|---|---|---|---|
s3t3d2y9.afcdn.net | unknown | 2022-06-27 | 2025-05-07 | 2025-08-01 | 9.9 kB | 2.6 MB | ![]() 95.173.205.14 | ![]() |
p16-tiktok-ads-sg.tiktokcdn.com | unknown | 2017-09-20 | 2024-10-30 | 2025-07-30 | 503 B | 242 kB | ![]() 23.36.76.129 | |
a.adtng.com | 15165 | 2018-07-20 | 2018-07-26 | 2025-07-30 | 475 B | 7.2 kB | ![]() 66.254.114.171 | |
trailerhg.xyz | unknown | 2025-02-09 | 2025-04-03 | 2025-07-20 | 511 B | 987 B | ![]() 172.67.167.249 | |
sextb.net | 304079 | 2021-03-16 | 2021-03-16 | 2025-07-20 | 11 kB | 544 kB | ![]() 172.67.70.13 | |
www.googletagmanager.com | 75 | 2011-11-11 | 2012-10-04 | 2025-07-30 | 1.5 kB | 1.0 MB | ![]() 142.250.74.168 | |
cdn.turboviplay.com | unknown | 2021-07-03 | 2024-10-20 | 2025-07-17 | 1.4 kB | 284 kB | ![]() 104.21.26.91 | |
vast.yomeno.xyz | 44241 | 2019-09-18 | 2019-12-12 | 2025-07-30 | 4.2 kB | 46 kB | ![]() 109.206.167.71 | |
static.cloudflareinsights.com | 1294 | 2019-08-30 | 2019-09-24 | 2025-07-30 | 496 B | 20 kB | ![]() 104.16.79.73 | |
u3y8v8u4.aucdn.net | unknown | 2022-06-27 | 2022-08-08 | 2025-07-30 | 544 B | 2.2 MB | ![]() 95.173.205.14 | ![]() |
s.chnsrv.com | unknown | 2025-07-15 | 2025-07-16 | 2025-07-30 | 2.8 kB | 5.8 kB | ![]() 95.211.229.248 | |
google.com | 1 | 1997-09-15 | 2013-10-02 | 2025-07-30 | 430 B | 822 B | ![]() 142.250.74.78 | |
cdn.twinrdengine.com | unknown | 2023-06-07 | 2023-09-25 | 2025-08-02 | 528 B | 1.4 MB | ![]() 185.76.9.27 | ![]() |
cdn3.medfoodsafety.com | unknown | 2021-05-03 | 2022-04-05 | 2025-07-31 | 922 B | 36 kB | ![]() 104.21.64.1 | |
cdn.tapioni.com | 167297 | 2021-05-27 | 2021-07-01 | 2025-08-01 | 811 B | 4.5 kB | ![]() 104.20.34.46 | |
s.magsrv.com | unknown | 2023-08-01 | 2023-08-04 | 2025-07-27 | 5.5 kB | 25 kB | ![]() 95.211.229.247 | |
www.google.no | 25607 | 2001-02-26 | 2012-06-26 | 2025-07-30 | 872 B | 580 B | ![]() 142.250.74.131 | |
region1.analytics.google.com | unknown | 1997-09-15 | 2022-03-17 | 2025-07-30 | 1.0 kB | 843 B | ![]() 216.239.32.36 | |
ad.twinrdengine.com | unknown | 2023-06-07 | 2024-01-20 | 2025-07-29 | 973 B | 11 kB | ![]() 34.111.67.216 | |
a.chnsrv.com | unknown | 2025-07-15 | 2025-07-17 | 2025-07-31 | 1.8 kB | 733 kB | ![]() 95.173.205.14 | ![]() |
hw-cdn2.ang-content.com | 165651 | 2018-11-15 | 2019-03-25 | 2025-07-30 | 555 B | 10 MB | ![]() 151.101.67.52 | |
8dk5q9tp.xyz | unknown | 2025-06-09 | 2025-08-03 | 2025-08-03 | 20 kB | 1.4 MB | ![]() 37.27.230.125 | |
syndication.realsrv.com | 9112 | 2019-02-07 | 2019-07-03 | 2025-08-02 | 8.1 kB | 34 kB | ![]() 95.211.229.247 | |
cdn001.imggle.net | unknown | 2024-01-17 | 2024-01-21 | 2025-07-31 | 6.4 kB | 620 kB | ![]() 172.67.74.117 | |
a.orbsrv.com | unknown | 2020-05-16 | 2023-08-10 | 2025-07-28 | 887 B | 366 kB | ![]() 95.173.205.14 | ![]() |
fonts.gstatic.com | unknown | 2008-02-11 | 2014-04-02 | 2025-07-30 | 568 B | 21 kB | ![]() 142.250.178.99 | |
vast.livejasmin.com | unknown | 2001-11-12 | 2023-02-20 | 2025-07-30 | 558 B | 2.6 kB | ![]() 93.93.51.191 | |
a.realsrv.com | 10080 | 2019-02-07 | 2019-07-03 | 2025-08-01 | 821 B | 230 kB | ![]() 95.173.205.14 | ![]() |
ssl.p.jwpcdn.com | 2512 | 2012-08-07 | 2017-01-30 | 2025-07-27 | 1.8 kB | 876 kB | ![]() 151.101.130.114 | |
galleryn2.vcmdiawe.com | unknown | 2023-05-02 | 2023-05-04 | 2025-07-30 | 1.7 kB | 924 kB | ![]() 93.93.51.190 | |
a.medfoodsafety.com | unknown | 2021-05-03 | 2022-09-08 | 2025-07-30 | 2.2 kB | 8.3 kB | ![]() 104.21.64.1 | |
s.orbsrv.com | unknown | 2020-05-16 | 2020-09-02 | 2025-07-27 | 6.0 kB | 20 kB | ![]() 95.211.229.247 | |
a.bestcontentfood.top | 54526 | 2016-04-25 | 2019-10-07 | 2025-07-25 | 874 B | 9.2 kB | ![]() 172.67.184.237 | |
cdn.jsdelivr.net | 439 | 2012-05-16 | 2012-09-30 | 2025-07-30 | 913 B | 7.8 kB | ![]() 151.101.65.229 | |
turboplayers.xyz | unknown | 2025-07-08 | 2025-07-14 | 2025-08-02 | 1.1 kB | 95 kB | ![]() 104.21.79.27 | |
ajax.googleapis.com | 12905 | 2005-01-25 | 2012-05-22 | 2025-07-30 | 445 B | 90 kB | ![]() 142.250.74.42 | |
fonts.googleapis.com | 8877 | 2005-01-25 | 2012-05-23 | 2025-07-30 | 455 B | 6.4 kB | ![]() 142.250.74.10 | |
cdnjs.cloudflare.com | 235 | 2009-02-17 | 2012-05-23 | 2025-07-30 | 4.2 kB | 318 kB | ![]() 104.17.25.14 |
CDN77 (CDN)
CDN77 is a content delivery network (CDN).OpenResty (Web servers)
OpenResty is a web platform based on nginx which can run Lua scripts using its LuaJIT engine.Nginx (Web servers, Reverse proxies)
Nginx is a web server that can also be used as a reverse proxy, load balancer, mail proxy and HTTP cache.Cloudflare (CDN)
Cloudflare is a web-infrastructure and website-security company, providing content-delivery-network services, DDoS mitigation, Internet security, and distributed domain-name-server services.Nginx:1.20.1 (Web servers, Reverse proxies)
Nginx is a web server that can also be used as a reverse proxy, load balancer, mail proxy and HTTP cache.Google Web Server (Web servers)
Google Cloud Storage (Miscellaneous)
Google Cloud Storage allows world-wide storage and retrieval of any amount of data at any time.Google Cloud (IaaS)
Google Cloud is a suite of cloud computing services.Amazon CloudFront (CDN)
Amazon CloudFront is a fast content delivery network (CDN) service that securely delivers data, videos, applications, and APIs to customers globally with low latency, high transfer speeds.Amazon Web Services (PaaS)
Amazon Web Services (AWS) is a comprehensive cloud services platform offering compute power, database storage, content delivery and other functionality.Google Cloud CDN (CDN)
Cloud CDN uses Google's global edge network to serve content closer to users.OpenResty:1.19.9.1 (Web servers)
OpenResty is a web platform based on nginx which can run Lua scripts using its LuaJIT engine.Varnish (Caching)
Varnish is a reverse caching proxy.Amazon S3 (CDN)
Amazon S3 or Amazon Simple Storage Service is a service offered by Amazon Web Services (AWS) that provides object storage through a web service interface.PHP:7.3.33 (Programming languages)
PHP is a general-purpose scripting language used for web development.Related reports
Network Intrusion Detection Systems
Suricata /w Emerging Threats Pro
| Timestamp | Severity | Source IP | Destination IP | Alert |
|---|---|---|---|---|
| medium | ![]() 109.206.167.71 | ![]() 172.18.0.8 | ET HUNTING Observed Let's Encrypt Certificate for Suspicious TLD (.xyz) |
Threat Detection Systems
No alerts detected
JavaScript (95)
| HASH | FROM | Size | First Seen | Last Seen | |
|---|---|---|---|---|---|
| 4d2288abe575c926b50a71ca4002081e | DocumentWrite | 452 B | 2024-12-09 | 2026-01-15 | |
Introduced by DocumentWrite First Seen 2024-12-09 Last Seen 2026-01-15 Times Seen 30 Size 452 B (452 bytes) MD5 4d2288abe575c926b50a71ca4002081e SHA1 a1d28075515a9fc1f9783922dc30c94420cba792 Loading... | |||||
| c9566982c26fda1e2f7903846231e6ff | DocumentWrite | 230 B | 2025-07-20 | 2025-11-17 | |
Introduced by DocumentWrite First Seen 2025-07-20 Last Seen 2025-11-17 Times Seen 11 Size 230 B (230 bytes) MD5 c9566982c26fda1e2f7903846231e6ff SHA1 a195eb271aab8307164cdffa29dc8459753d7526 Loading... | |||||
| 220fd4692ec11c81dfd6f40da9f2c949 | DocumentWrite | 230 B | 2025-07-20 | 2025-11-17 | |
Introduced by DocumentWrite First Seen 2025-07-20 Last Seen 2025-11-17 Times Seen 6 Size 230 B (230 bytes) MD5 220fd4692ec11c81dfd6f40da9f2c949 SHA1 18206abd4e3223509c280024800de8a3fba27326 Loading... | |||||
| ffeccce03b0074854e049180275e2488 | DocumentWrite | 263 B | 2023-09-06 | 2025-11-17 | |
Introduced by DocumentWrite First Seen 2023-09-06 Last Seen 2025-11-17 Times Seen 41 Size 263 B (263 bytes) MD5 ffeccce03b0074854e049180275e2488 SHA1 73d3b79ac5c1133cc3a6b80f97388ed09a4595d4 Loading... | |||||
HTTP Transactions (183)
| URL | IP | Response | Size |
|---|






