Report Overview
Visitedpublic
2026-03-28 06:07:28
Tags
Submit Tags
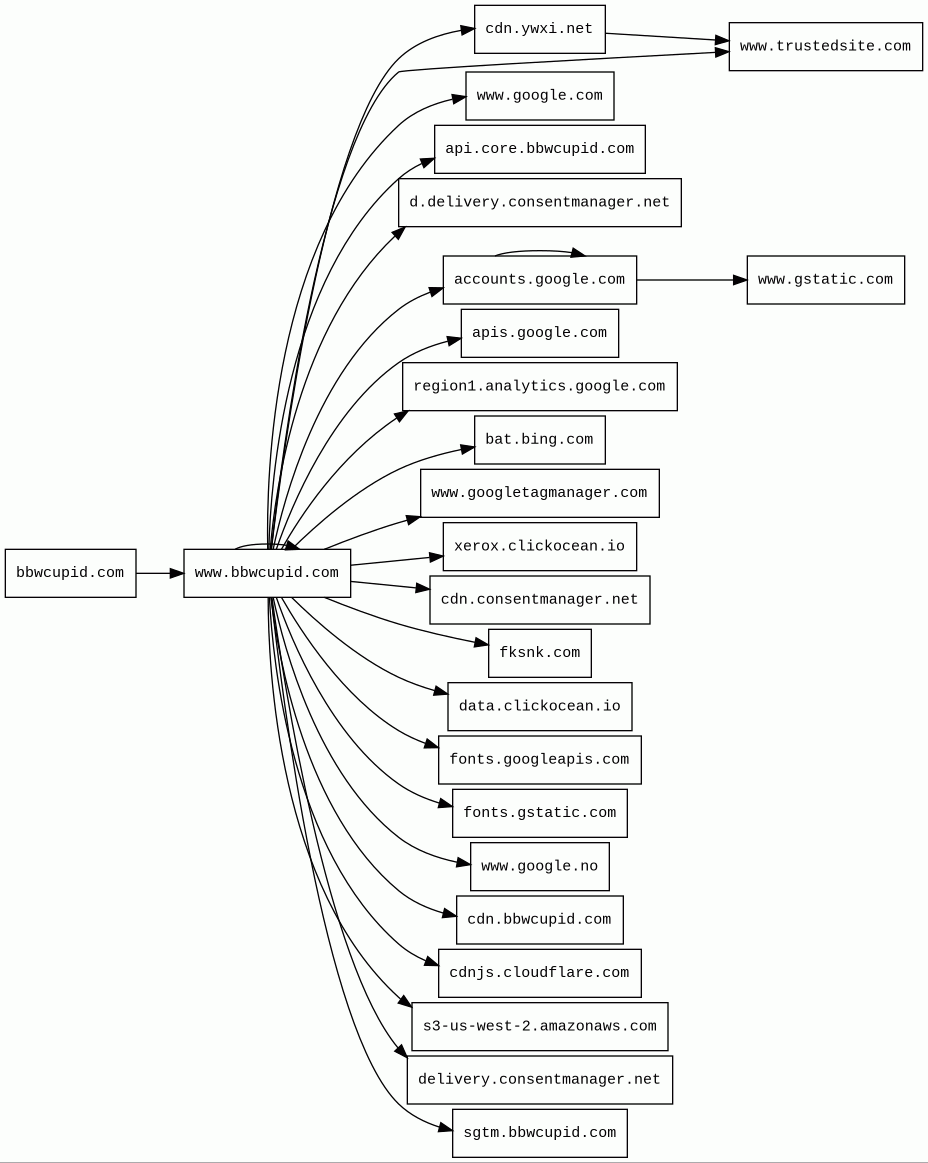
URL
bbwcupid.com/
Finishing URL
www.bbwcupid.com/
IP / ASN

23.49.17.63
Title
BBW Dating & Singles at BBWCupid.com™
Detections
urlquery
0
Network Intrusion Detection
0
Threat Detection Systems
0
Host Summary
| Host | Rank | Registered | First Seen | Last Seen | Sent | Received | IP | Fingerprints |
|---|---|---|---|---|---|---|---|---|
cdn.ywxi.net | 91208 | 2013-04-17 | 2013-12-29 | 2026-03-26 | 1.3 kB | 34 kB | ![]() 3.167.2.94 | |
cdnjs.cloudflare.com | 1222 | 2009-02-17 | 2012-05-23 | 2026-03-22 | 471 B | 994 B | ![]() 104.17.24.14 | |
fonts.gstatic.com | unknown | 2008-02-11 | 2014-04-02 | 2026-03-22 | 2.2 kB | 156 kB | ![]() 172.217.19.227 | |
www.google.no | 92680 | 2001-02-26 | 2012-06-26 | 2026-03-22 | 792 B | 580 B | ![]() 142.250.74.3 | |
www.googletagmanager.com | 283 | 2011-11-11 | 2012-10-04 | 2026-03-22 | 1.8 kB | 1.8 MB | ![]() 142.250.178.72 | |
cdn.bbwcupid.com | unknown | 2003-06-23 | 2026-03-28 | 2026-03-28 | 12 kB | 518 kB | ![]() 23.49.19.124 | |
fonts.googleapis.com | 313 | 2005-01-25 | 2012-05-23 | 2026-03-22 | 1.4 kB | 2.1 MB | ![]() 142.251.38.106 | |
bbwcupid.com | 69255 | 2003-06-23 | 2025-09-03 | 2025-09-03 | 481 B | 77 kB | ![]() 23.49.17.63 | |
fksnk.com | 50416 | 2021-05-13 | 2021-05-19 | 2026-03-24 | 481 B | 0 B | ![]() 0.0.0.0 | |
www.bbwcupid.com | 144400 | 2003-06-23 | 2025-09-03 | 2025-09-03 | 113 kB | 3.6 MB | ![]() 23.49.17.63 | |
xerox.clickocean.io | 1017854 | 2020-03-12 | 2022-05-20 | 2026-03-14 | 419 B | 187 kB | ![]() 104.19.223.27 | |
cdn.consentmanager.net | 76668 | 2018-05-02 | 2021-02-08 | 2026-03-25 | 1.9 kB | 526 kB | ![]() 95.173.205.15 | ![]() |
accounts.google.com | 103 | 1997-09-15 | 2012-05-23 | 2026-03-23 | 1.7 kB | 6.9 kB | ![]() 142.251.9.84 | |
d.delivery.consentmanager.net | 210318 | 2018-05-02 | 2021-07-25 | 2026-03-28 | 609 B | 445 B | ![]() 46.22.41.108 | |
www.gstatic.com | 146047 | 2008-02-11 | 2012-05-29 | 2026-03-22 | 542 B | 94 kB | ![]() 172.217.20.163 | |
delivery.consentmanager.net | 76200 | 2018-05-02 | 2021-02-18 | 2026-03-24 | 529 B | 5.5 kB | ![]() 87.230.98.78 | |
sgtm.bbwcupid.com | unknown | 2003-06-23 | 2026-03-28 | 2026-03-28 | 3.3 kB | 2.1 kB | ![]() 216.239.32.21 | |
www.google.com | 22 | 1997-09-15 | 2015-05-10 | 2026-03-22 | 7.4 kB | 3.9 kB | ![]() 142.251.156.119 | |
data.clickocean.io | 843945 | 2020-03-12 | 2020-03-24 | 2026-03-24 | 1.6 kB | 7.6 kB | ![]() 104.19.223.27 | |
s3-us-west-2.amazonaws.com | 1196509 | 2005-08-18 | 2017-01-29 | 2026-03-25 | 1.0 kB | 2.1 kB | ![]() 3.5.87.37 | |
apis.google.com | 1075 | 1997-09-15 | 2013-05-06 | 2026-03-23 | 981 B | 188 kB | ![]() 142.250.178.78 | |
www.trustedsite.com | 184781 | 2004-06-07 | 2017-01-30 | 2026-03-26 | 474 B | 731 B | ![]() 50.112.170.76 | |
region1.analytics.google.com | 22257 | 1997-09-15 | 2022-03-17 | 2026-03-22 | 716 B | 787 B | ![]() 216.239.32.36 | |
bat.bing.com | 2924 | 1996-01-29 | 2014-04-08 | 2026-03-23 | 4.0 kB | 109 kB | ![]() 150.171.28.10 | |
api.core.bbwcupid.com | unknown | 2003-06-23 | 2026-03-28 | 2026-03-28 | 1.5 kB | 1.6 kB | ![]() 3.18.168.112 |
Apache HTTP Server (Web servers)
Apache is a free and open-source cross-platform web server software.Amazon CloudFront (CDN)
Amazon CloudFront is a fast content delivery network (CDN) service that securely delivers data, videos, applications, and APIs to customers globally with low latency, high transfer speeds.Amazon Web Services (PaaS)
Amazon Web Services (AWS) is a comprehensive cloud services platform offering compute power, database storage, content delivery and other functionality.Cloudflare (CDN)
Cloudflare is a web-infrastructure and website-security company, providing content-delivery-network services, DDoS mitigation, Internet security, and distributed domain-name-server services.OpenResty (Web servers)
OpenResty is a web platform based on nginx which can run Lua scripts using its LuaJIT engine.Nginx (Web servers, Reverse proxies)
Nginx is a web server that can also be used as a reverse proxy, load balancer, mail proxy and HTTP cache.Akamai Bot Manager (Security)
Akamai Bot Manager detect bots using device fingerprinting bot signatures.Akamai (CDN)
Akamai is global content delivery network (CDN) services provider for media and software delivery, and cloud security solutions.Google Tag Manager (Tag managers)
Google Tag Manager is a tag management system (TMS) that allows you to quickly and easily update measurement codes and related code fragments collectively known as tags on your website or mobile app.cdnjs (CDN)
cdnjs is a free distributed JS library delivery service.CDN77 (CDN)
CDN77 is a content delivery network (CDN).Java (Programming languages)
Java is a class-based, object-oriented programming language that is designed to have as few implementation dependencies as possible.OpenGSE (Web servers)
OpenGSE is a test suite used for testing servlet compliance. It is deployed by using WAR files that are deployed on the server engine.Amazon S3 (CDN)
Amazon S3 or Amazon Simple Storage Service is a service offered by Amazon Web Services (AWS) that provides object storage through a web service interface.Amazon ALB (Load balancers)
Amazon Application Load Balancer (ALB) distributes incoming application traffic to increase availability and support content-based routing.Azure Front Door (Load balancers)
Azure Front Door is a scalable and secure entry point for fast delivery of your global web applications.Azure (PaaS)
Azure is a cloud computing service for building, testing, deploying, and managing applications and services through Microsoft-managed data centers.Related reports
Threat Detection Systems
No alerts detected
JavaScript (54)
| HASH | FROM | Size | First Seen | Last Seen | |
|---|---|---|---|---|---|
| 307a647aed7ff64fc52f7e430c9882ee | DocumentWrite | 30 B | 2023-03-07 | 2026-04-05 | |
Introduced by DocumentWrite First Seen 2023-03-07 Last Seen 2026-04-05 Times Seen 21915 Size 30 B (30 bytes) MD5 307a647aed7ff64fc52f7e430c9882ee SHA1 061cb2a0b893008a8c66563d96199a58b149141c Loading... | |||||
HTTP Transactions (102)
| URL | IP | Response | Size |
|---|



