Report Overview
Visitedpublic
2025-07-26 13:56:23
Tags
Submit Tags
URL
livetv856.me/gowm.php?eid=290928222&lid=2784209
Finishing URL
cdn.livetv858.me/webplayer.php?t=ifr&c=2784209&lang=ru&eid=290928222&lid=2784209&fwm
IP / ASN

109.73.194.52
Title
LiveTV / WebPlayer
Detections
urlquery
0
Network Intrusion Detection
0
Threat Detection Systems
0
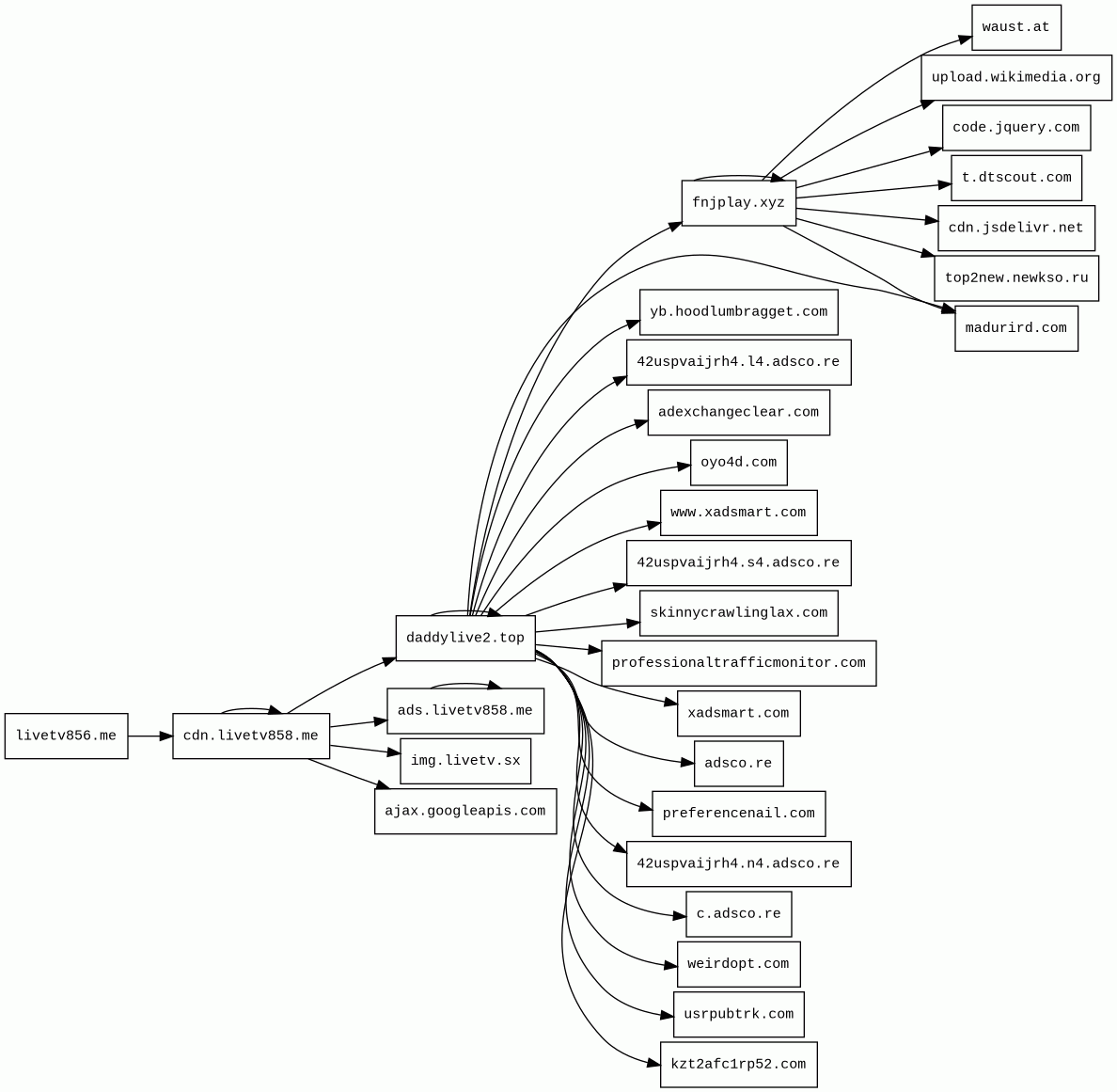
Host Summary
| Host | Rank | Registered | First Seen | Last Seen | Sent | Received | IP | Fingerprints |
|---|---|---|---|---|---|---|---|---|
daddylive2.top | unknown | 2025-04-23 | 2025-04-27 | 2025-07-17 | 967 B | 239 kB | ![]() 172.67.202.127 | |
waust.at | 38137 | unknown | 2016-01-28 | 2025-07-26 | 397 B | 13 kB | ![]() 104.26.5.7 | |
top2new.newkso.ru | unknown | 2025-04-01 | 2025-05-02 | 2025-07-26 | 553 B | 756 B | ![]() 104.21.45.220 | |
adexchangeclear.com | unknown | 2015-04-27 | 2025-07-16 | 2025-07-23 | 1.5 kB | 3.8 kB | ![]() 172.67.223.87 | |
professionaltrafficmonitor.com | unknown | 2025-01-23 | 2025-01-25 | 2025-07-25 | 451 B | 423 B | ![]() 52.58.127.96 | |
xadsmart.com | 85874 | 2020-04-18 | 2020-04-19 | 2025-07-23 | 1.7 kB | 257 B | ![]() 104.153.197.251 | |
c.adsco.re | 16577 | 2017-02-14 | 2017-11-29 | 2025-07-25 | 511 B | 80 kB | ![]() 104.17.166.186 | |
ajax.googleapis.com | 12905 | 2005-01-25 | 2012-05-22 | 2025-07-23 | 444 B | 96 kB | ![]() 142.250.178.42 | |
weirdopt.com 1 alert(s) on this Host | unknown | 2025-07-01 | 2025-07-08 | 2025-07-22 | 417 B | 377 B | ![]() 185.196.197.71 | |
kzt2afc1rp52.com | unknown | 2020-04-27 | 2020-04-27 | 2025-07-14 | 448 B | 107 kB | ![]() 172.240.253.132 | |
www.xadsmart.com | 151441 | 2020-04-18 | 2020-04-18 | 2025-07-23 | 450 B | 42 kB | ![]() 95.173.205.15 | |
img.livetv.sx | 741408 | unknown | 2024-12-10 | 2025-07-13 | 353 B | 0 B | ![]() 0.0.0.0 | |
usrpubtrk.com 1 alert(s) on this Host | unknown | 2025-06-16 | 2025-06-17 | 2025-07-22 | 488 B | 526 B | ![]() 104.21.92.33 | |
madurird.com 2 alert(s) on this Host | unknown | 2023-10-06 | 2023-10-07 | 2025-07-26 | 817 B | 220 kB | ![]() 139.45.197.106 | |
livetv856.me | unknown | 2025-07-14 | 2025-07-14 | 2025-07-14 | 515 B | 10 kB | ![]() 109.73.194.52 | |
yb.hoodlumbragget.com | unknown | 2025-04-24 | 2025-04-27 | 2025-07-25 | 431 B | 1.4 kB | ![]() 23.109.170.198 | |
preferencenail.com 1 alert(s) on this Host | unknown | 2025-07-01 | 2025-07-08 | 2025-07-22 | 412 B | 86 kB | ![]() 185.196.197.71 | |
t.dtscout.com | 11951 | 2013-11-01 | 2017-01-30 | 2025-07-25 | 501 B | 2.9 kB | ![]() 104.26.11.2 | |
cdn.jsdelivr.net | 439 | 2012-05-16 | 2012-09-30 | 2025-07-23 | 887 B | 545 kB | ![]() 104.16.175.226 | |
adsco.re | 8541 | 2017-02-14 | 2017-04-03 | 2025-07-25 | 448 B | 1.7 kB | ![]() 162.252.214.5 | |
code.jquery.com | 634 | 2005-12-10 | 2012-05-21 | 2025-07-23 | 419 B | 90 kB | ![]() 151.101.66.137 | |
skinnycrawlinglax.com | unknown | 2024-09-01 | 2025-07-09 | 2025-07-23 | 500 B | 498 B | ![]() 172.240.108.84 | |
cdn.livetv858.me | unknown | 2025-07-18 | 2025-07-20 | 2025-07-20 | 3.1 kB | 76 kB | ![]() 188.114.96.1 | |
42uspvaijrh4.s4.adsco.re | unknown | unknown | No data | No data | 460 B | 463 B | ![]() 185.200.116.60 | |
fnjplay.xyz | unknown | 2025-06-13 | 2025-07-17 | 2025-07-25 | 1.4 kB | 127 kB | ![]() 104.21.112.1 | |
ads.livetv858.me | unknown | unknown | No data | No data | 1.3 kB | 86 kB | ![]() 188.114.96.1 | |
42uspvaijrh4.l4.adsco.re | unknown | unknown | No data | No data | 460 B | 463 B | ![]() 185.200.118.62 | |
upload.wikimedia.org | 2215 | 2003-03-16 | 2012-05-21 | 2025-07-24 | 465 B | 1.8 kB | ![]() 185.15.59.240 | |
oyo4d.com | unknown | 2019-03-26 | 2025-06-02 | 2025-07-24 | 556 B | 829 B | ![]() 139.45.197.118 | |
42uspvaijrh4.n4.adsco.re | unknown | unknown | No data | No data | 460 B | 463 B | ![]() 38.132.109.126 |
Related reports
Threat Detection Systems
Public InfoSec YARA rules
No alerts detected
OpenPhish
No alerts detected
PhishTank
No alerts detected
Quad9 DNS
| Scan Date | Severity | Indicator | Alert |
|---|---|---|---|
| 2025-07-26 | medium | preferencenail.com | Sinkholed |
ThreatFox
No alerts detected
JavaScript (38)
| HASH | FROM | Size | First Seen | Last Seen | |
|---|---|---|---|---|---|
| 49520a77727b1dbc2160861dadb0c209 | DocumentWrite | 202 B | 2025-07-26 | 2025-07-26 | |
Introduced by DocumentWrite First Seen 2025-07-26 Last Seen 2025-07-26 Times Seen 1 Size 202 B (202 bytes) MD5 49520a77727b1dbc2160861dadb0c209 SHA1 c5ce3ba30b33064dbaad2c881e4c0341663a246a Loading... | |||||
| 717b489fd3676b721386e8e6f4ddcfa9 | DocumentWrite | 200 B | 2025-07-26 | 2025-07-26 | |
Introduced by DocumentWrite First Seen 2025-07-26 Last Seen 2025-07-26 Times Seen 1 Size 200 B (200 bytes) MD5 717b489fd3676b721386e8e6f4ddcfa9 SHA1 f8336fd6a1245d92fa9fdb5dc0c815647842e159 Loading... | |||||
| d8d57b926c518d577e72fe6b24c82462 | DocumentWrite | 538 B | 2025-07-26 | 2025-07-26 | |
Introduced by DocumentWrite First Seen 2025-07-26 Last Seen 2025-07-26 Times Seen 1 Size 538 B (538 bytes) MD5 d8d57b926c518d577e72fe6b24c82462 SHA1 56e3d75a9bacd9dc49df916cc33cae58691c9d1c Loading... | |||||
HTTP Transactions (44)
| URL | IP | Response | Size |
|---|






