Report Overview
Visitedpublic
2026-02-23 20:46:40
Tags
Submit Tags
URL
cater2meplatenine-dot-yamm-track.appspot.com/238iwJqjCMFiCTugE6p5YzOcMYjGfUnL1zD4UmnNdGvKmYECMnAFFAXGUniBfl56we0BpzG5QJIOW6CDUpx1EkG0_7jYZOB8UCen4zO6Sb0MPLEpUC0CXuYz6nR7tgaDGWhkdqPlI1YzxFb9T0m5-9unJyQuixyHr-k15OEMSbusD8K4g_il7Ve2dTuVynrWTji2WnpgijWSqB7QlweiQuA
Finishing URL
try.cater2.me/corporate-catering-incentive/
IP / ASN

142.251.143.148
Title
Streamlined and customized corporate food delivery
Detections
urlquery
0
Network Intrusion Detection
1
Threat Detection Systems
0
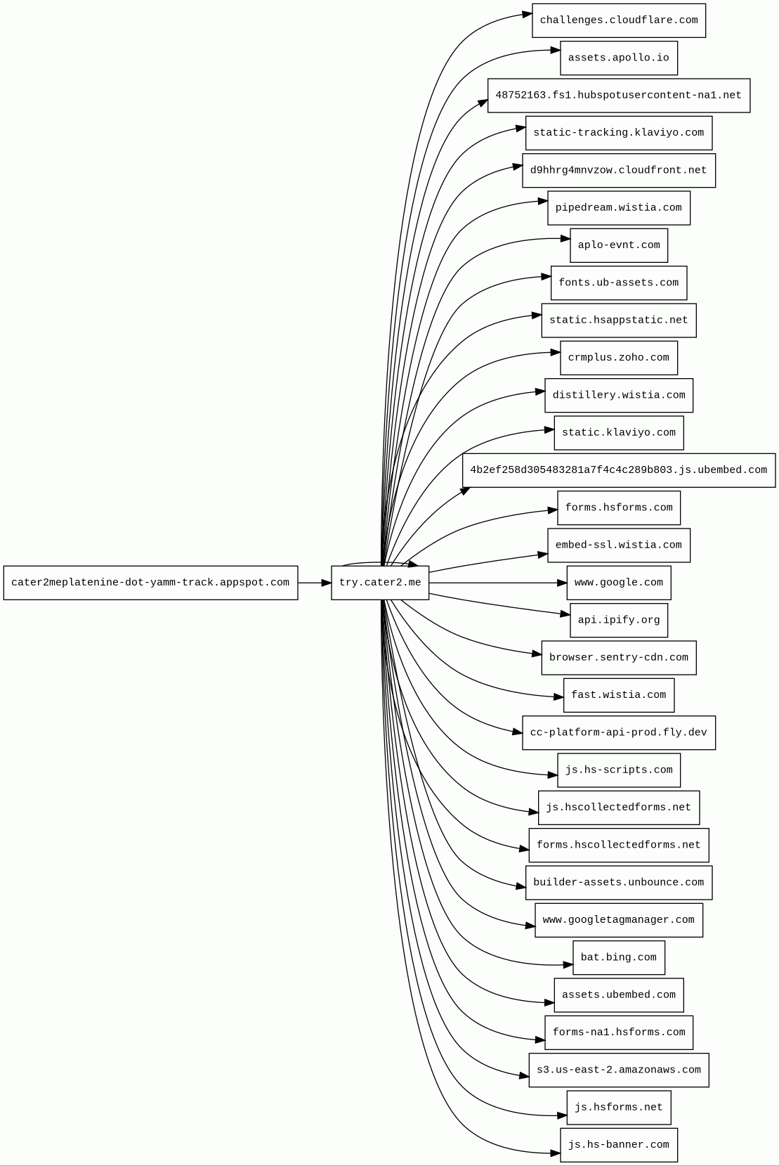
Host Summary
| Host | Rank | Registered | First Seen | Last Seen | Sent | Received | IP | Fingerprints |
|---|---|---|---|---|---|---|---|---|
static.hsappstatic.net | 42987 | 2013-09-18 | 2013-09-26 | 2026-02-18 | 1.0 kB | 149 kB | ![]() 104.17.24.24 | |
forms.hscollectedforms.net | 36910 | 2017-01-23 | 2023-03-02 | 2026-02-23 | 523 B | 710 B | ![]() 104.16.109.254 | |
fast.wistia.com | 41960 | 2007-03-18 | 2012-07-04 | 2026-02-18 | 4.9 kB | 2.1 MB | ![]() 151.101.2.132 | ![]() |
builder-assets.unbounce.com | 193990 | 2009-07-19 | 2015-06-12 | 2026-02-18 | 911 B | 220 kB | ![]() 108.157.229.10 | |
cater2meplatenine-dot-yamm-track.appspot.com | unknown | 2005-03-10 | 2026-02-23 | 2026-02-23 | 728 B | 108 kB | ![]() 142.250.178.52 | |
js.hs-scripts.com | 18499 | 2016-07-11 | 2016-08-09 | 2026-02-23 | 415 B | 2.2 kB | ![]() 104.16.138.209 | |
48752163.fs1.hubspotusercontent-na1.net | 411988 | 2021-09-30 | 2025-02-10 | 2026-02-23 | 572 B | 204 kB | ![]() 104.18.41.124 | |
bat.bing.com | 2924 | 1996-01-29 | 2014-04-08 | 2026-02-23 | 4.6 kB | 65 kB | ![]() 150.171.27.10 | |
pipedream.wistia.com | 60035 | 2007-03-18 | 2017-01-30 | 2026-02-18 | 1.6 kB | 1.4 kB | ![]() 108.157.214.10 | ![]() |
4b2ef258d305483281a7f4c4c289b803.js.ubembed.com | unknown | 2016-03-18 | 2018-01-19 | 2026-02-23 | 434 B | 1.2 kB | ![]() 172.64.148.75 | |
cc-platform-api-prod.fly.dev | 1731106 | 2019-03-01 | 2024-09-22 | 2026-02-23 | 992 B | 1.3 MB | ![]() 66.241.125.36 | ![]() |
challenges.cloudflare.com | 11393 | 2009-02-17 | 2021-10-20 | 2026-02-22 | 1.1 kB | 103 kB | ![]() 104.18.95.41 | |
assets.apollo.io | 166100 | 2018-01-09 | 2020-08-10 | 2026-02-18 | 454 B | 6.0 kB | ![]() 172.66.140.73 | |
js.hscollectedforms.net | 36221 | 2017-01-23 | 2017-03-02 | 2026-02-23 | 455 B | 78 kB | ![]() 104.16.109.254 | |
forms-na1.hsforms.com | 47437 | 2013-09-18 | 2022-05-24 | 2026-02-18 | 605 B | 624 B | ![]() 104.18.80.204 | |
www.google.com | 22 | 1997-09-15 | 2015-05-10 | 2026-02-22 | 5.9 kB | 2.9 kB | ![]() 142.251.38.100 | |
assets.ubembed.com | 102017 | 2016-03-18 | 2017-02-28 | 2026-02-20 | 448 B | 191 kB | ![]() 18.238.243.101 | |
api.ipify.org | 8166 | 2014-01-05 | 2014-10-06 | 2026-02-23 | 439 B | 271 B | ![]() 104.26.13.205 | |
static.klaviyo.com | 17868 | 2012-03-29 | 2018-04-18 | 2026-02-23 | 2.0 kB | 104 kB | ![]() 151.101.130.133 | |
static-tracking.klaviyo.com | 20795 | 2012-03-29 | 2021-12-02 | 2026-02-23 | 1.7 kB | 45 kB | ![]() 151.101.2.133 | |
www.googletagmanager.com | 283 | 2011-11-11 | 2012-10-04 | 2026-02-22 | 1.3 kB | 1.4 MB | ![]() 142.251.143.136 | |
js.hsforms.net | 43845 | 2013-09-18 | 2013-09-26 | 2026-02-18 | 434 B | 3.4 kB | ![]() 104.16.5.65 | |
aplo-evnt.com | 44811 | 2023-10-13 | 2023-10-13 | 2026-02-18 | 1.6 kB | 4.3 kB | ![]() 188.114.97.1 | |
js.hs-banner.com | 17150 | 2020-03-09 | 2020-03-26 | 2026-02-23 | 424 B | 71 kB | ![]() 172.64.147.16 | |
fonts.ub-assets.com | 208452 | 2022-11-07 | 2022-11-17 | 2026-02-19 | 4.1 kB | 91 kB | ![]() 65.9.46.32 | |
forms.hsforms.com | 29940 | 2013-09-18 | 2018-03-07 | 2026-02-18 | 2.0 kB | 107 kB | ![]() 104.18.80.204 | |
distillery.wistia.com | 60275 | 2007-03-18 | 2012-09-30 | 2026-02-18 | 485 B | 418 B | ![]() 3.173.161.126 | ![]() |
embed-ssl.wistia.com | 68190 | 2007-03-18 | 2017-01-29 | 2026-02-18 | 504 B | 19 kB | ![]() 65.9.46.11 | ![]() |
s3.us-east-2.amazonaws.com | 2522817 | 2005-08-18 | 2017-02-03 | 2026-02-18 | 470 B | 2.3 kB | ![]() 3.5.93.31 | |
d9hhrg4mnvzow.cloudfront.net | unknown | 2008-04-25 | 2014-05-08 | 2026-02-20 | 6.8 kB | 268 kB | ![]() 108.157.217.144 | |
crmplus.zoho.com | 231168 | 2004-01-16 | 2015-11-18 | 2026-02-23 | 425 B | 6.7 kB | ![]() 204.141.42.49 | |
browser.sentry-cdn.com | 23677 | 2018-05-30 | 2018-07-13 | 2026-02-23 | 456 B | 74 kB | ![]() 151.101.130.217 | |
try.cater2.me | unknown | 2010-04-08 | 2025-12-09 | 2026-02-23 | 3.8 kB | 198 kB | ![]() 188.114.96.1 | ![]() |
Cloudflare (CDN)
Cloudflare is a web-infrastructure and website-security company, providing content-delivery-network services, DDoS mitigation, Internet security, and distributed domain-name-server services.Amazon CloudFront (CDN)
Amazon CloudFront is a fast content delivery network (CDN) service that securely delivers data, videos, applications, and APIs to customers globally with low latency, high transfer speeds.Amazon Web Services (PaaS)
Amazon Web Services (AWS) is a comprehensive cloud services platform offering compute power, database storage, content delivery and other functionality.Varnish (Caching)
Varnish is a reverse caching proxy.Amazon S3 (CDN)
Amazon S3 or Amazon Simple Storage Service is a service offered by Amazon Web Services (AWS) that provides object storage through a web service interface.Envoy (Reverse proxies)
Envoy is an open-source edge and service proxy, designed for cloud-native applications.Google Cloud Trace (Performance)
Google Cloud Trace is a distributed tracing system that collects latency data from applications and displays it in the Google Cloud Console.Google Cloud (IaaS)
Google Cloud is a suite of cloud computing services.Cloudflare Bot Management (Security)
Cloudflare bot management solution identifies and mitigates automated traffic to protect websites from bad bots.Express (Web frameworks, Web servers)
Express is a web application framework for Node.js, released as free and open-source software under the MIT License. It is designed for building web applications and APIs.Node.js (Programming languages)
Node.js is an open-source, cross-platform, JavaScript runtime environment that executes JavaScript code outside a web browser.Fly.io (PaaS)
Fly is a platform for running full stack apps and databases.Google Cloud Storage (Miscellaneous)
Google Cloud Storage allows world-wide storage and retrieval of any amount of data at any time.Nginx (Web servers, Reverse proxies)
Nginx is a web server that can also be used as a reverse proxy, load balancer, mail proxy and HTTP cache.Fastly (CDN)
Fastly is a cloud computing services provider. Fastly's cloud platform provides a content delivery network, Internet security services, load balancing, and video & streaming services.Linkedin Ads (Advertising)
Linkedin Ads is a paid marketing tool that offers access to Linkedin social networks through various sponsored posts and other methods.Google Analytics (Analytics)
Google Analytics is a free web analytics service that tracks and reports website traffic.Wistia (Video players)
Wistia is designed exclusively to serve companies using video on their websites for marketing, support, and sales.Klaviyo (Marketing automation)
Klaviyo is an email and SMS marketing platform for online businesses.Unbounce (Editors, Page builders)
Unbounce is a tool to build landing pages.Google Tag Manager (Tag managers)
Google Tag Manager is a tag management system (TMS) that allows you to quickly and easily update measurement codes and related code fragments collectively known as tags on your website or mobile app.Related reports
Network Intrusion Detection Systems
Suricata /w Emerging Threats Pro
| Timestamp | Severity | Source IP | Destination IP | Alert |
|---|---|---|---|---|
| low | Client IP | ![]() 104.26.13.205 | ET INFO External IP Address Lookup Domain (ipify .org) in TLS SNI |
Threat Detection Systems
No alerts detected
JavaScript (76)
No JavaScripts
HTTP Transactions (96)
| URL | IP | Response | Size |
|---|



