Report Overview
Visitedpublic
2026-04-15 11:30:56
Tags
Submit Tags
URL
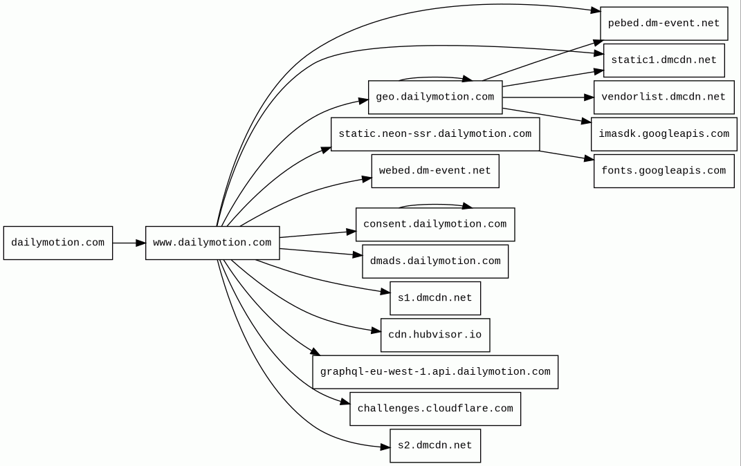
dailymotion.com/playlist/xbzg2a
Finishing URL
www.dailymotion.com/playlist/xbzg2a
IP / ASN

195.8.215.136
Title
Can I C0nnEct QB Qu!ckB00ks P@yR0ll Supp0rt 24/7? by posem_zkz578 - Dailymotion
Detections
urlquery
0
Network Intrusion Detection
0
Threat Detection Systems
0
Host Summary
| Host | Rank | Registered | First Seen | Last Seen | Sent | Received | IP | Fingerprints |
|---|---|---|---|---|---|---|---|---|
fonts.googleapis.com | 313 | 2005-01-25 | 2012-05-23 | 2026-04-12 | 470 B | 6.4 kB | ![]() 172.217.19.234 | |
vendorlist.dmcdn.net | 104454 | 2009-07-03 | 2020-03-25 | 2026-04-14 | 957 B | 1.1 MB | ![]() 52.84.50.127 | |
consent.dailymotion.com | 1524591 | 2005-03-15 | 2024-07-04 | 2026-04-10 | 8.2 kB | 966 kB | ![]() 52.84.50.104 | |
dmads.dailymotion.com | 414586 | 2005-03-15 | 2025-03-30 | 2026-04-15 | 1.2 kB | 75 kB | ![]() 54.240.174.93 | |
www.dailymotion.com | 1971 | 2005-03-15 | 2012-11-02 | 2026-04-10 | 503 B | 55 kB | ![]() 188.65.124.92 | |
pebed.dm-event.net | 73949 | 2018-01-29 | 2018-09-17 | 2026-04-10 | 3.6 kB | 2.5 kB | ![]() 188.65.124.59 | |
s1.dmcdn.net | 90959 | 2009-07-03 | 2015-02-19 | 2026-04-13 | 450 B | 66 kB | ![]() 3.167.2.68 | |
challenges.cloudflare.com | 11393 | 2009-02-17 | 2021-10-20 | 2026-04-12 | 936 B | 106 kB | ![]() 104.18.94.41 | |
s2.dmcdn.net | 93595 | 2009-07-03 | 2013-04-23 | 2026-04-13 | 894 B | 4.6 kB | ![]() 3.167.2.68 | |
dailymotion.com | 453 | 2005-03-15 | 2013-08-18 | 2026-04-06 | 499 B | 54 kB | ![]() 195.8.215.136 | |
cdn.hubvisor.io | 335585 | 2017-09-28 | 2017-12-19 | 2026-04-14 | 454 B | 1.0 MB | ![]() 151.101.2.132 | |
imasdk.googleapis.com | 3922 | 2005-01-25 | 2014-02-25 | 2026-04-09 | 1.4 kB | 1.9 MB | ![]() 216.58.201.234 | |
geo.dailymotion.com | 62664 | 2005-03-15 | 2020-10-30 | 2026-04-14 | 13 kB | 3.6 MB | ![]() 52.84.50.28 | |
static.neon-ssr.dailymotion.com | unknown | 2005-03-15 | 2026-01-21 | 2026-04-13 | 5.9 kB | 2.0 MB | ![]() 52.84.50.91 | |
webed.dm-event.net | 227567 | 2018-01-29 | 2018-08-17 | 2026-04-13 | 2.0 kB | 1.5 kB | ![]() 188.65.124.59 | |
graphql-eu-west-1.api.dailymotion.com | unknown | 2005-03-15 | 2026-03-26 | 2026-04-09 | 13 kB | 44 kB | ![]() 52.49.69.10 | |
static1.dmcdn.net | 78389 | 2009-07-03 | 2015-02-19 | 2026-04-14 | 3.2 kB | 297 kB | ![]() 52.84.50.4 |
Amazon S3 (CDN)
Amazon S3 or Amazon Simple Storage Service is a service offered by Amazon Web Services (AWS) that provides object storage through a web service interface.Amazon Web Services (PaaS)
Amazon Web Services (AWS) is a comprehensive cloud services platform offering compute power, database storage, content delivery and other functionality.Amazon CloudFront (CDN)
Amazon CloudFront is a fast content delivery network (CDN) service that securely delivers data, videos, applications, and APIs to customers globally with low latency, high transfer speeds.Express (Web frameworks, Web servers)
Express is a web application framework for Node.js, released as free and open-source software under the MIT License. It is designed for building web applications and APIs.Node.js (Programming languages)
Node.js is an open-source, cross-platform, JavaScript runtime environment that executes JavaScript code outside a web browser.Nginx (Web servers, Reverse proxies)
Nginx is a web server that can also be used as a reverse proxy, load balancer, mail proxy and HTTP cache.Cloudflare (CDN)
Cloudflare is a web-infrastructure and website-security company, providing content-delivery-network services, DDoS mitigation, Internet security, and distributed domain-name-server services.Varnish (Caching)
Varnish is a reverse caching proxy.Google Cloud Storage (Miscellaneous)
Google Cloud Storage allows world-wide storage and retrieval of any amount of data at any time.Google Cloud (IaaS)
Google Cloud is a suite of cloud computing services.Related reports
Threat Detection Systems
No alerts detected
JavaScript (60)
| HASH | FROM | Size | First Seen | Last Seen | |
|---|---|---|---|---|---|
| 88311476a50524230e66674663bae79e | DocumentWrite | 69 B | 2023-05-26 | 2026-04-18 | |
Introduced by DocumentWrite First Seen 2023-05-26 Last Seen 2026-04-18 Times Seen 4169 Size 69 B (69 bytes) MD5 88311476a50524230e66674663bae79e SHA1 8cd3c1f19cbd2e7499019bff1690ed1dd1ed2afa Loading... | |||||
HTTP Transactions (89)
| URL | IP | Response | Size |
|---|


